工程设计工作流程工程设计作为项目建设的一个参加方,其项目管理主要服务于项目的整体利益和设计方本身的利益。其项目管理的目标包括设计的...
工 程 管 理 部工作流程(一)工程管理部部门职责:1、配合预算部、市场开发部等部门进行项目前期运作,主要指招投标工作。2、工程管理部...
工程竣工结算管理办法(讨论稿)一、目的为了加强公司工程建设的管理水平,法律规范公司工程竣工结算的管理,根据国电集团公司有关工程管理制...
测量工作流程(工作总结)一、前期工作1、进场前场地实测(地形,标高)。1)监理或业主同实测,现场地形标高,现场确认.2)分包场地平整...
青山绿水通用航空有限公司工程投标的组织管理与工作流程第一条 目的和范围为了法律规范工程投标管理的程序,明确各部门在工程投标中职责范...
工程开工前期准备工作与进场工作流程策划项目开工进场后,人员、机械、设备规划及现场布局和前期准备工作是否合理、完善、经济、科学,是一...
工程审计流程 目录1。总则 22 。 审计流程 Error: Reference source not found 3. 质量、信息档案管理 21 4 。 职责、 权...
目 录第 一 部 分 建 设 工 程 审 核 业 务 管 理 规 定… …… … … … … … … … … … … … … … ...
工程咨询通用工作流程序号工作流程应收集的文件、资料管理要求形成的记录1咨询准备策划阶段1)签订咨询合同为取得咨询项目开展的各项工作,...
工厂采购部管理制度与工作流程 一 总则 为加强采购工作的管理,提高采购工作的效率,制定本制度。所有的采购人员及相关人员均应以本制度为...
工厂采购部工作流程供应部工作职责和工作标准一、目的作用:1。1 可作为供应部开展工作的法律规范依据.1。2 可作为公司领导考核供应部工...
质检工作流程规范[xxx x x 有限企业]Logo质检员工作认知名词解释: 质检员:质检员得直接上级就是对质检部主管负责;负责对象就是物资、...
美工工作流程法律规范制度一、 形象设计与营销活动设计制作安装流程及 DM、礼券设计流程 二、 外包设计制作流程(装饰导购等) 三、 ...
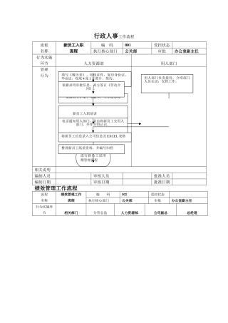
行政人事工作流程流程名称新员工入职流程编 码001受控状态执行核心部门公关部审批办公室副主任行为实施环节人力资源部用人部门管理行为相...
工作流程的写法工作流程属于流程范围,是流程的第四个层面。第一个层面是企业价值链,第二个层面是部门流程,第三个层面是岗位流程,第四个层...
*******************公司工作流程编写指南前 言 为法律规范、科学、务实地撰写公司的流程,特编写《********公司工作流...
一、准备工作1。 按规定时间按时到岗,统一着装,佩戴工作牌,搞好卫生;2. 熟悉了解当天航班动态,根据分配所管航班,核对飞机号、起飞...
航天信息税控装置服务商工作流程及内部管理规范北京曜辉达科技进展有限公司2024 年 7 月目 录第一部分税控收款机服务法律规范内容 3 ...
业务部工作流程及规定 一 、 组 织 架 构 图 略 二 、 岗 位 职 责 :1 、 业 务 经 理 1.1协 助 总 经 理 及 ...
工作流程单注解《亚太经济评论》(以下简称评论)工作流程单由陈香梅国际合作沟通(中国)促进会于 2024 年 3 月在公司内部正式发布,自...

