电脑桌面
添加小米粒文库到电脑桌面
安装后可以在桌面快捷访问

市内配送可行性分析4.14VIP专享VIP免费

市内配送可行性分析4.14_第1页
1/10
市内配送可行性分析4.14_第2页
2/10
市内配送可行性分析4.14_第3页
3/10
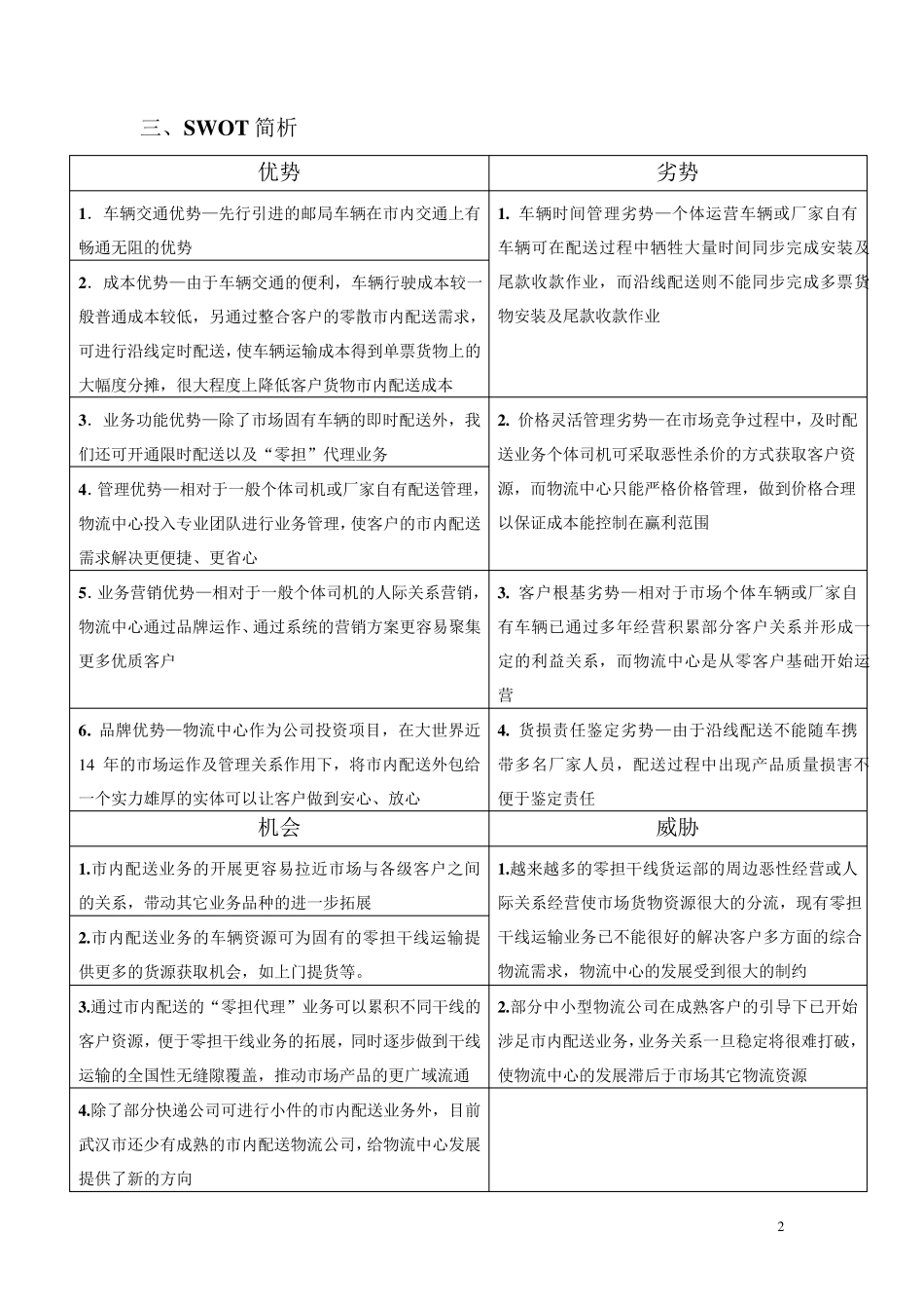
1 “市内配送”项目可行性分析报告 一、项目背景和市场需求简析 面对市场客户物流需求的逐步细分和精细化,物流中心现已开通的零担干线运输业务已不能较好的满足客户的综合需求,同时因为零担干线运输服务的线路不充足、服务的不够完善、管理的不够精细加上外部市场物流资源的恶性竞争和个体运输资源不规范的灵活经营,导致客户关系始终不能紧密化,市场占有率和客户满意度、忠诚度提高缓慢,物流业务的进一步拓展和提升举步维艰。 为了更好的服务市场,从不同层面渗入客户需求并解决客户需求,同时作为物流中心新的赢利增长点,物流中心拟开发“市内配送”项目,以客户市内配送需求为基础,建设市内配送资源和功能,不断提升物流中心综合运作能力。 目前,市场各级客户采取解决市内配送的问题各有不同,据市场抽样调查,80%的客户在市内配送的需求解决主要靠市场周边流动个体车辆,这类客户大部分为中小型厂家或商户,其车辆使用频率较高,市内配送成本较高,且市内配送的及时性因为车辆的流动性过强不能得到适时保障;另有 20%的客户为大中型厂家,主要通过自由车辆解决市内配送需求,这类客户收到市场的销售季节波动影响很大,淡季车辆闲置,旺季车辆不足,并且产品销售在不同地理区域上的不均衡,导致资源严重浪费,除了过高的物流成本外还须投入大量的人力进行非专业的管理。由此看来,不同客户在市内配送方面虽有自己的解决办法但却都呈现出成本高、车辆运输无保障的问题,通过整合优势车辆资源,对客户零散、不规律的市内配送需求进行整合,通过共同配送、延时配送等策略综合解决不同层级客户的市内配送需求是市场大势所趋,也是物流中心的功能建设的必然方向之一。 二、项目定义 以市场客户为基础,整合优势运输车辆资源,为周边产业群各级客户的市内零售送货、厂店间货物调拨、市内零担发运代理等物流需求提供市内车辆运输配送服务的一种物流服务。 2 三、SW OT 简析 优势 劣势 1.车辆交通优势—先行引进的邮局车辆在市内交通上有畅通无阻的优势 1. 车辆时间管理劣势—个体运营车辆或厂家自有车辆可在配送过程中牺牲大量时间同步完成安装及尾款收款作业,而沿线配送则不能同步完成多票货物安装及尾款收款作业 2.成本优势—由于车辆交通的便利,车辆行驶成本较一般普通成本较低,另通过整合客户的零散市内配送需求,可进行沿线定时配送,使车辆运输成本得到单票货物上的大幅度分摊,很大程度上降低客户货物市内配送成...

1、当您付费下载文档后,您只拥有了使用权限,并不意味着购买了版权,文档只能用于自身使用,不得用于其他商业用途(如 [转卖]进行直接盈利或[编辑后售卖]进行间接盈利)。
2、本站所有内容均由合作方或网友上传,本站不对文档的完整性、权威性及其观点立场正确性做任何保证或承诺!文档内容仅供研究参考,付费前请自行鉴别。
3、如文档内容存在违规,或者侵犯商业秘密、侵犯著作权等,请点击“违规举报”。

碎片内容

市内配送可行性分析4.14

确认删除?
VIP
微信客服
  • 扫码咨询
会员Q群
  • 会员专属群点击这里加入QQ群
客服邮箱
回到顶部