电脑桌面
添加小米粒文库到电脑桌面
安装后可以在桌面快捷访问

管件重量体积表VIP免费

管件重量体积表_第1页
1/21
管件重量体积表_第2页
2/21
管件重量体积表_第3页
3/21
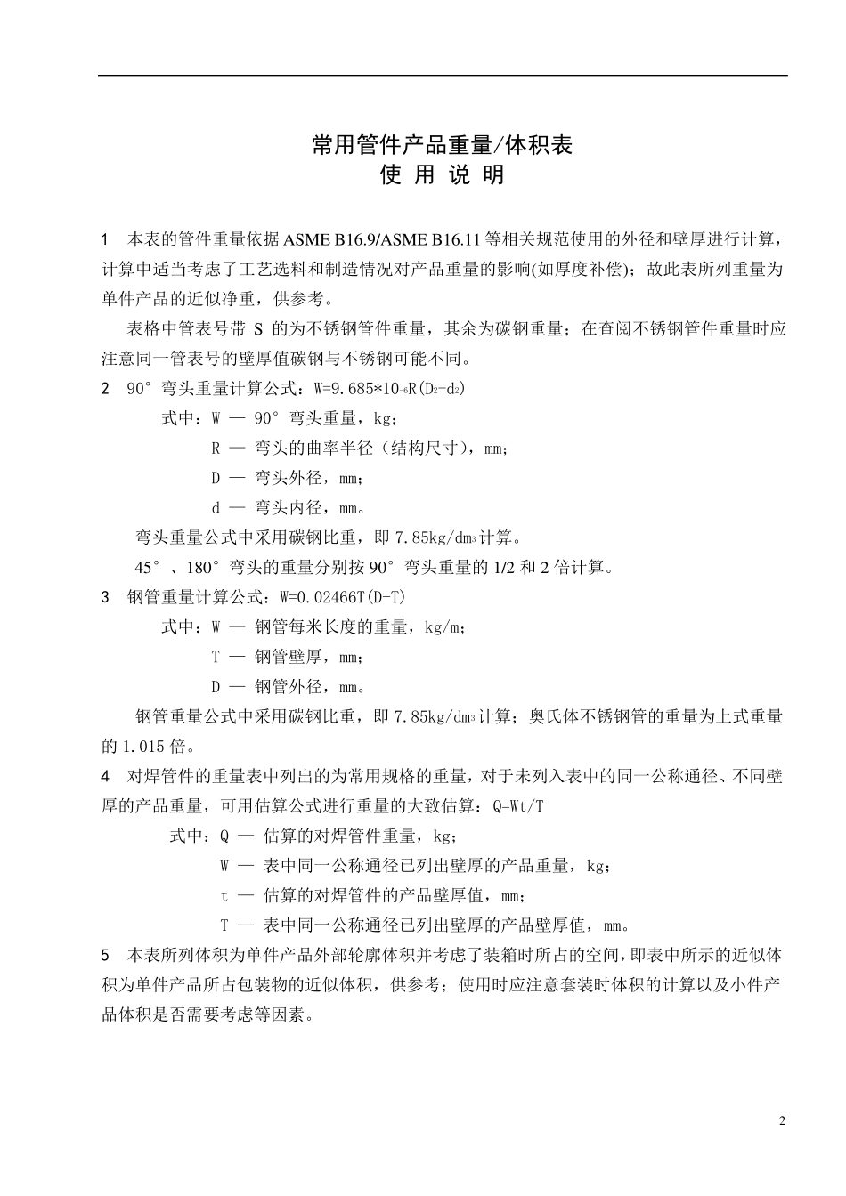
1 常 用 管 件 产 品 重 量 /体 积 表 2 常用管件产品重量/体积表 使 用 说 明 1 本表的管件重量依据ASME B16.9/ASME B16.11 等相关规范使用的外径和壁厚进行计算,计算中适当考虑了工艺选料和制造情况对产品重量的影响(如厚度补偿);故此表所列重量为单件产品的近似净重,供参考。 表格中管表号带S的为不锈钢管件重量,其余为碳钢重量;在查阅不锈钢管件重量时应注意同一管表号的壁厚值碳钢与不锈钢可能不同。 2 90°弯头重量计算公式:W=9.685*10-6R(D2-d2) 式中:W — 90°弯头重量,kg; R — 弯头的曲率半径(结构尺寸),mm; D — 弯头外径,mm; d — 弯头内径,mm。 弯头重量公式中采用碳钢比重,即 7.85kg/dm3计算。 45°、180°弯头的重量分别按 90°弯头重量的1/2 和2 倍计算。 3 钢管重量计算公式:W=0.02466T(D-T) 式中:W — 钢管每米长度的重量,kg/m; T — 钢管壁厚,mm; D — 钢管外径,mm。 钢管重量公式中采用碳钢比重,即 7.85kg/dm3计算;奥氏体不锈钢管的重量为上式重量的1.015 倍。 4 对焊管件的重量表中列出的为常用规格的重量,对于未列入表中的同一公称通径、不同壁厚的产品重量,可用估算公式进行重量的大致估算:Q=Wt/T 式中:Q — 估算的对焊管件重量,kg; W — 表中同一公称通径已列出壁厚的产品重量,kg; t — 估算的对焊管件的产品壁厚值,mm; T — 表中同一公称通径已列出壁厚的产品壁厚值,mm。 5 本表所列体积为单件产品外部轮廓体积并考虑了装箱时所占的空间,即表中所示的近似体积为单件产品所占包装物的近似体积,供参考;使用时应注意套装时体积的计算以及小件产品体积是否需要考虑等因素。 1 对焊管件 1.1 对焊90°长半径弯头 BW 90°L/R ELBOW 公称通径 近似重量 kg 近似体积 m3 DN NPS SCH10S SCH20 STD SCH40 XS SCH80 15 1/2 0.06 - 0.08 0.08 0.10 0.10 0.038*10-3 20 3/4 0.08 - 0.11 0.11 0.13 0.13 0.061*10-3 25 1 0.13 - 0.15 0.15 0.21 0.21 0.095*10-3 32 1-1/4 0.21 - 0.25 0.25 0.36 0.36 0.193*10-3 40 1-1/2 0.28 - 0.39 0.39 0.52 0.52 0.301*10-3 50 2 0.47 - 0.66 0.66 0.96 0.96 0.623*10-3 65 2-1/2 0.79 - 1.37 1.37 1.80 1.80 1.143*10-3 80 3 1.16 - 2.19 2.19 2.87 2.87 2.034*10-3 90 3-1/2...

1、当您付费下载文档后,您只拥有了使用权限,并不意味着购买了版权,文档只能用于自身使用,不得用于其他商业用途(如 [转卖]进行直接盈利或[编辑后售卖]进行间接盈利)。
2、本站所有内容均由合作方或网友上传,本站不对文档的完整性、权威性及其观点立场正确性做任何保证或承诺!文档内容仅供研究参考,付费前请自行鉴别。
3、如文档内容存在违规,或者侵犯商业秘密、侵犯著作权等,请点击“违规举报”。

碎片内容

管件重量体积表

确认删除?
VIP
微信客服
  • 扫码咨询
会员Q群
  • 会员专属群点击这里加入QQ群
客服邮箱
回到顶部