电脑桌面
添加小米粒文库到电脑桌面
安装后可以在桌面快捷访问

微信公众平台托管代运营合同书VIP免费

微信公众平台托管代运营合同书_第1页
1/4
微信公众平台托管代运营合同书_第2页
2/4
微信公众平台托管代运营合同书_第3页
3/4
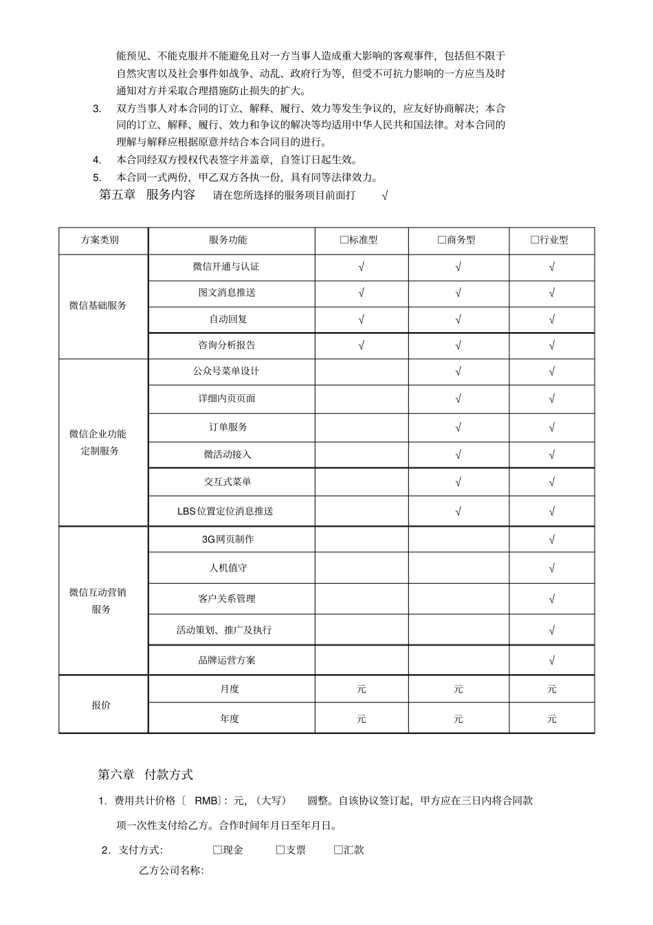
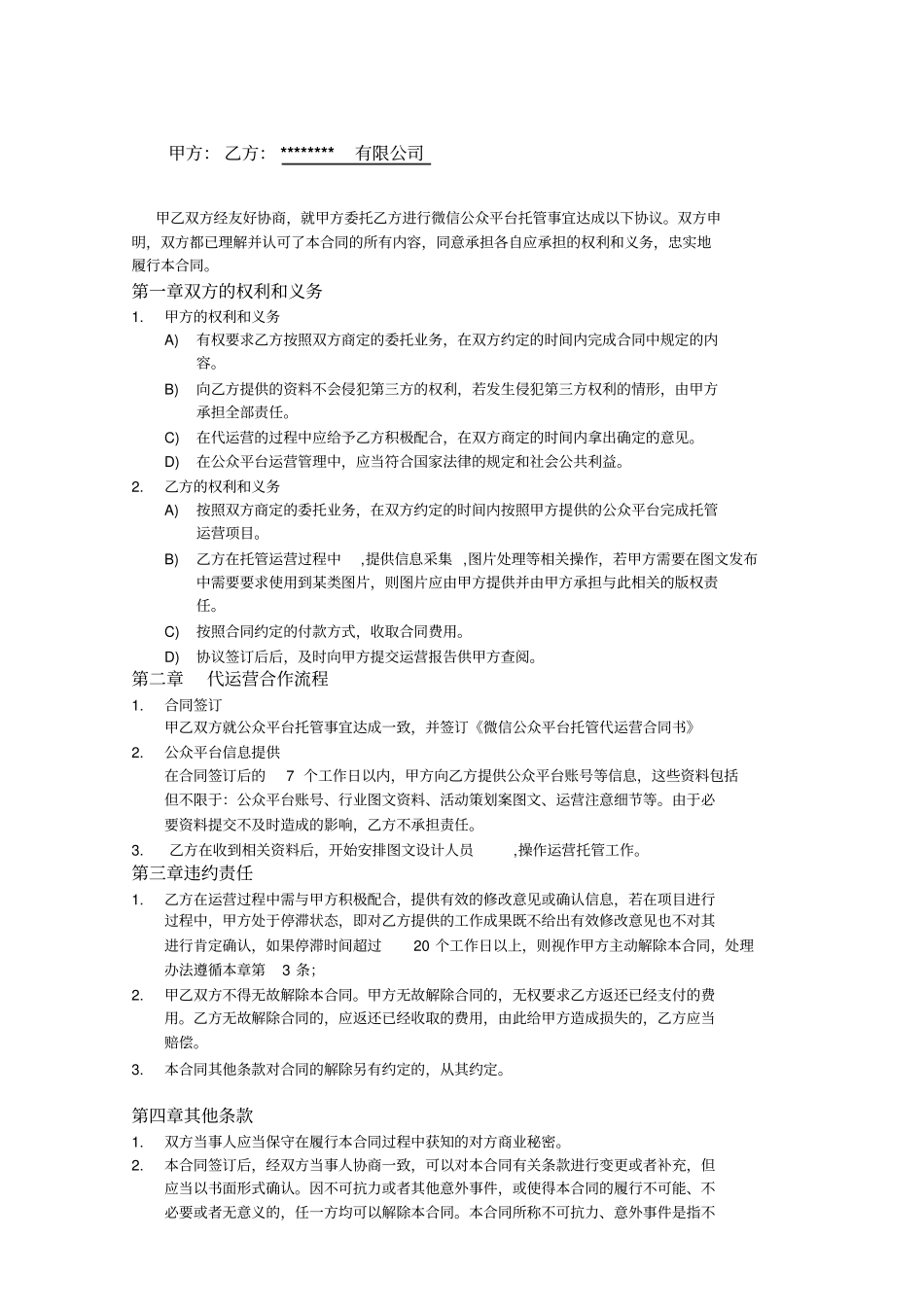
微信公众平台托管代运营合同书甲方: 乙方: ********有限公司甲乙双方经友好协商,就甲方委托乙方进行微信公众平台托管事宜达成以下协议。双方申明,双方都已理解并认可了本合同的所有内容,同意承担各自应承担的权利和义务,忠实地履行本合同。第一章双方的权利和义务1.甲方的权利和义务A)有权要求乙方按照双方商定的委托业务,在双方约定的时间内完成合同中规定的内容。B)向乙方提供的资料不会侵犯第三方的权利,若发生侵犯第三方权利的情形,由甲方承担全部责任。C)在代运营的过程中应给予乙方积极配合,在双方商定的时间内拿出确定的意见。D)在公众平台运营管理中,应当符合国家法律的规定和社会公共利益。2.乙方的权利和义务A)按照双方商定的委托业务,在双方约定的时间内按照甲方提供的公众平台完成托管运营项目。B)乙方在托管运营过程中,提供信息采集 ,图片处理等相关操作,若甲方需要在图文发布中需要要求使用到某类图片,则图片应由甲方提供并由甲方承担与此相关的版权责任。C)按照合同约定的付款方式,收取合同费用。D)协议签订后后,及时向甲方提交运营报告供甲方查阅。第二章代运营合作流程1.合同签订甲乙双方就公众平台托管事宜达成一致,并签订《微信公众平台托管代运营合同书》2.公众平台信息提供在合同签订后的7 个工作日以内,甲方向乙方提供公众平台账号等信息,这些资料包括但不限于:公众平台账号、行业图文资料、活动策划案图文、运营注意细节等。由于必要资料提交不及时造成的影响,乙方不承担责任。3. 乙方在收到相关资料后,开始安排图文设计人员,操作运营托管工作。第三章违约责任1.乙方在运营过程中需与甲方积极配合,提供有效的修改意见或确认信息,若在项目进行过程中,甲方处于停滞状态,即对乙方提供的工作成果既不给出有效修改意见也不对其进行肯定确认,如果停滞时间超过20 个工作日以上,则视作甲方主动解除本合同,处理办法遵循本章第3 条;2.甲乙双方不得无故解除本合同。甲方无故解除合同的,无权要求乙方返还已经支付的费用。乙方无故解除合同的,应返还已经收取的费用,由此给甲方造成损失的,乙方应当赔偿。3.本合同其他条款对合同的解除另有约定的,从其约定。第四章其他条款1.双方当事人应当保守在履行本合同过程中获知的对方商业秘密。2.本合同签订后,经双方当事人协商一致,可以对本合同有关条款进行变更或者补充,但应当以书面形式确认。因不可抗力或者其他意外事件,或使得本合同的履行不可...

1、当您付费下载文档后,您只拥有了使用权限,并不意味着购买了版权,文档只能用于自身使用,不得用于其他商业用途(如 [转卖]进行直接盈利或[编辑后售卖]进行间接盈利)。
2、本站所有内容均由合作方或网友上传,本站不对文档的完整性、权威性及其观点立场正确性做任何保证或承诺!文档内容仅供研究参考,付费前请自行鉴别。
3、如文档内容存在违规,或者侵犯商业秘密、侵犯著作权等,请点击“违规举报”。

碎片内容

微信公众平台托管代运营合同书

爱的疯狂+ 关注
实名认证
内容提供者

该用户很懒,什么也没介绍

确认删除?
VIP
微信客服
  • 扫码咨询
会员Q群
  • 会员专属群点击这里加入QQ群
客服邮箱
回到顶部