电脑桌面
添加小米粒文库到电脑桌面
安装后可以在桌面快捷访问

心理咨询师复习材料一VIP专享VIP免费

心理咨询师复习材料一_第1页
1/10
心理咨询师复习材料一_第2页
2/10
心理咨询师复习材料一_第3页
3/10
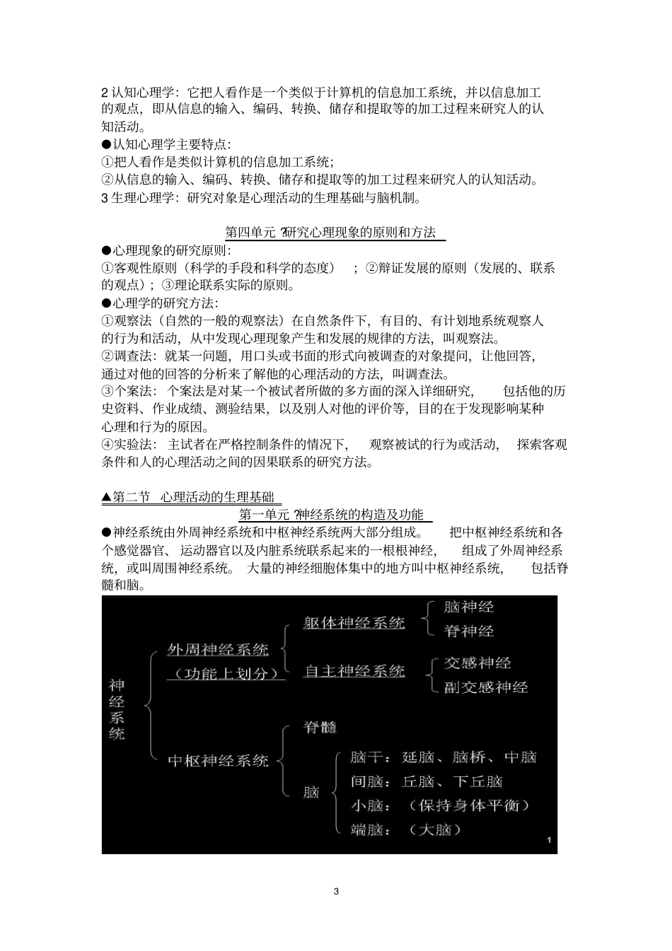
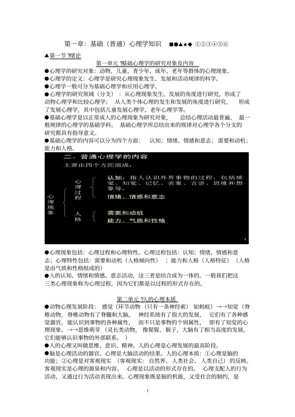
1 第一章:基础(普通)心理学知识■●▲★◆ ①②③④⑤⑥▲第一节 ?绪论第一单元 ?基础心理学的研究对象及内容●心理学的研究对象:动物、儿童、青少年、成年、老年等群体的心理现象。●心理学的定义:心理学是研究心理现象发生、发展和活动规律的科学。●心理学一般可分为基础心理学和应用心理学。●心理学的研究领域(分支) :从心理现象发生、发展的角度进行研究,形成了动物心理学和比较心理学; 从人类个体心理的发生和发展的角度进行研究,形成了发展心理学,其中包括儿童发展心理学、老年心理学等。●基础心理学是以正常成人的心理现象为研究对象,总结心理活动最普遍、 最一般规律的心理学的基础学科。 基础心理学所总结出来的规律对心理学各个分支的研究都具有指导意义。●基础心理学的内容可以分为四个方面:认知;情绪、情感和意志; 需要和动机;能力和人格。●心理现象包括:心理过程和心理特性。心理过程包括:认知;情绪、情感和意志;心理特性包括:需要和动机(人格倾向性) ;能力和人格(人格特征) (人格是由气质和性格组成的)●人的认知、情绪和情感、意志活动,这三者是结合成为一体的。一般我们把这三类心理现象称为心理过程,因为它们都是以过程的形式存在的。第二单元 ?人的心理本质●动物心理发展阶段: 感觉(环节动物 (只有一条神经索) 如蚂蚁)→→知觉(脊椎动物,脊椎动物有了脊髓和大脑, 神经系统有了很大的发展, 它们有了各种感觉器官,能认识到事物的各种属性, 而不只是事物的个别属性, 即有了知觉的心理现象。→→思维萌芽 (灵长类动物, 像猩猩、猴子,大脑有了相当高度的发展,它们能够认识事物的外部联系。 )●人的心理又叫做思维、意识、精神。人的心理是心理发展的最高阶段。●脑是心理活动的器官。心理是大脑活动的结果。人的心理本质:①心理是脑的功能;②心理是对客观现实 (客观现实: 自然界、 人类社会、 人类自己) 的反映。客观现实是心理的源泉和内容。 心理是以活动的形式存在的。 心理支配人的行为活动,又通过行为活动表现出来。心理现象既是脑的机能,又受社会的制约,是2 自然和社会相结合的产物。●如何理解心理是对客观现实的反映:①心理具有能动性 (心理的反映不是镜子式的反映,而是能动的反映。 )②心理具有主观性(心理是一种主观印象,这种主观印象既可以是事物的形象,也可以是概念,还可以是体验。)③心理是大脑活动的结果④心...

1、当您付费下载文档后,您只拥有了使用权限,并不意味着购买了版权,文档只能用于自身使用,不得用于其他商业用途(如 [转卖]进行直接盈利或[编辑后售卖]进行间接盈利)。
2、本站所有内容均由合作方或网友上传,本站不对文档的完整性、权威性及其观点立场正确性做任何保证或承诺!文档内容仅供研究参考,付费前请自行鉴别。
3、如文档内容存在违规,或者侵犯商业秘密、侵犯著作权等,请点击“违规举报”。

碎片内容

心理咨询师复习材料一

确认删除?
VIP
微信客服
  • 扫码咨询
会员Q群
  • 会员专属群点击这里加入QQ群
客服邮箱
回到顶部