电脑桌面
添加小米粒文库到电脑桌面
安装后可以在桌面快捷访问

投资学分析及理论讲义VIP免费

投资学分析及理论讲义_第1页
1/13
投资学分析及理论讲义_第2页
2/13
投资学分析及理论讲义_第3页
3/13
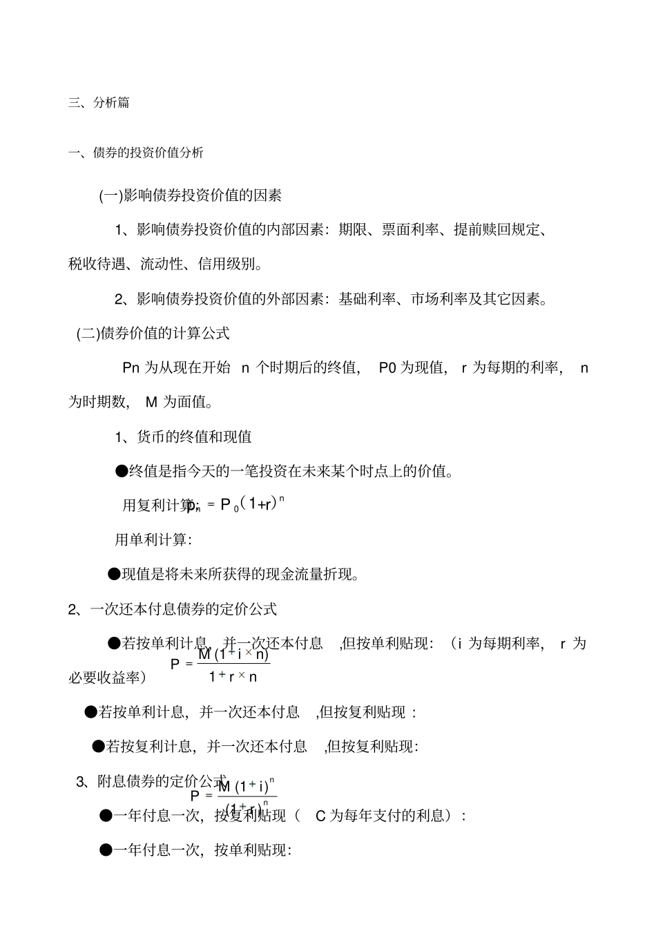
三、分析篇一、债券的投资价值分析(一)影响债券投资价值的因素1、影响债券投资价值的内部因素:期限、票面利率、提前赎回规定、税收待遇、流动性、信用级别。2、影响债券投资价值的外部因素:基础利率、市场利率及其它因素。(二)债券价值的计算公式Pn 为从现在开始 n 个时期后的终值, P0 为现值, r 为每期的利率, n为时期数, M 为面值。1、货币的终值和现值●终值是指今天的一笔投资在未来某个时点上的价值。用复利计算:用单利计算:●现值是将未来所获得的现金流量折现。2、一次还本付息债券的定价公式●若按单利计息,并一次还本付息,但按单利贴现:(i 为每期利率, r 为必要收益率)●若按单利计息,并一次还本付息,但按复利贴现 : ●若按复利计息,并一次还本付息,但按复利贴现:3、附息债券的定价公式●一年付息一次,按复利贴现(C 为每年支付的利息):●一年付息一次,按单利贴现:npPrn0(1+ )(1)1MinPrn(1)(1)nnMiPr(三)利率期限结构理论: (收益理论)对收益率曲线不同形状的解释,产生了三种主要的期限结构理论:预期理论和市场分割理论。预期理论: 认为对未来短期利率的预期可能影响到对未来远期利率的预期。根据是否承认还有其他因素的影响,可以进一步划分为完全预期理论、流动性偏好理论和集中偏好理论。②流动性偏好理论: 根据流动性偏好理论, 不同期限的债券之间存在一定的替代性,这意味着一种债券的预期收益确实可以影响不同期限债券的收益。但是不同期限的债券并非是完全可替代的,因为投资者对不同期限的债券具有不同的偏好。远期利率除了包括预期信息之外,还包括了风险因素, 它可能是对流动性的补偿。 影响短期债券被扣除补偿的因素包括:不同期限债券的可获得程度及投资者对流动性的偏好程度。在债券定价中, 流动性偏好导致了价格的差别。这一理论假定, 大多数投资者偏好持有短期证券。为了吸引投资者持有期限较长的债券, 必须向他们支付流动性补偿, 而且流动性补偿随着时间的延长而增加,因此,实际观察到的收益率曲线总是要比预期假说所预计的高。这一理论还假定投资者是风险厌恶着,他只有在获得补偿后才会进行风险投资,即使投资者预期短期利率保持不变,收益曲线也是向上倾斜的。③市场分割理论: 认为短期、 中期和长期债券市场上存在不同的投资群体、投资习惯和投资需求, 利率水平本来就不应该相同, 不同市场的利率水平完全是由资金供求关系所决定的。(三)...

1、当您付费下载文档后,您只拥有了使用权限,并不意味着购买了版权,文档只能用于自身使用,不得用于其他商业用途(如 [转卖]进行直接盈利或[编辑后售卖]进行间接盈利)。
2、本站所有内容均由合作方或网友上传,本站不对文档的完整性、权威性及其观点立场正确性做任何保证或承诺!文档内容仅供研究参考,付费前请自行鉴别。
3、如文档内容存在违规,或者侵犯商业秘密、侵犯著作权等,请点击“违规举报”。

碎片内容

投资学分析及理论讲义

确认删除?
VIP
微信客服
  • 扫码咨询
会员Q群
  • 会员专属群点击这里加入QQ群
客服邮箱
回到顶部