电脑桌面
添加小米粒文库到电脑桌面
安装后可以在桌面快捷访问

公司员工人事劳动合同VIP免费

公司员工人事劳动合同_第1页
1/5
公司员工人事劳动合同_第2页
2/5
公司员工人事劳动合同_第3页
3/5
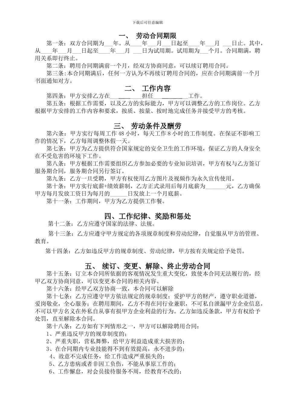
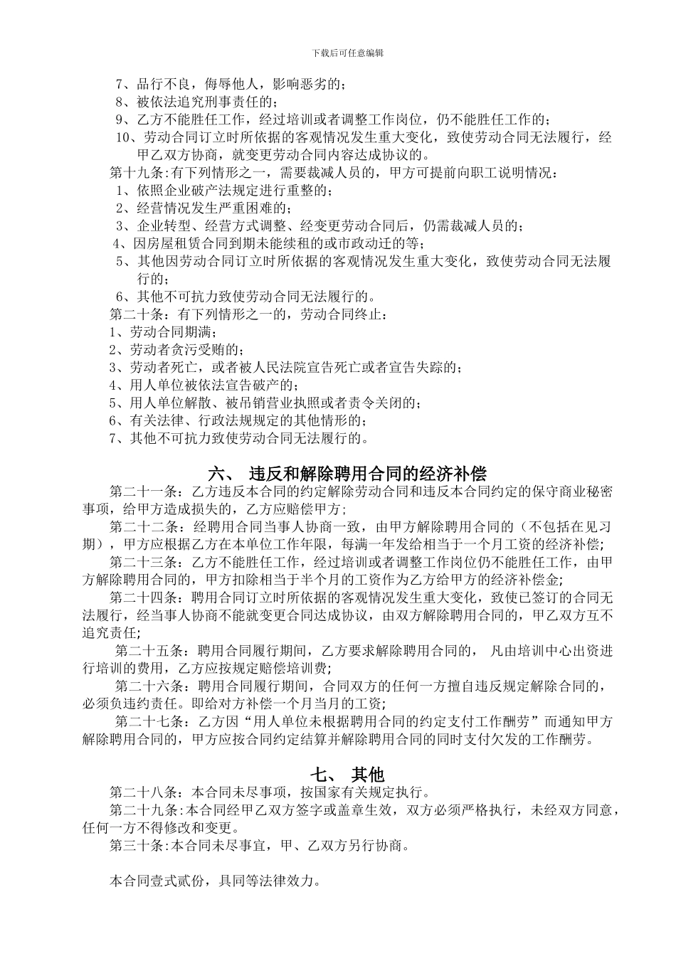
下载后可任意编辑XXXX 公司人事劳动合同 ( 年度)员工姓名:______________员工编号:______________员工职位:______________甲方(公司盖章): 乙方(乙方)姓名::地址: 住址:法人代表: 身份证号码:根据《中华人民共和国劳动法》、《中华人民共和国劳动合同法》,甲乙双方经平等协商同意,自愿签订本合同,并共同遵守本合同所列条款。下载后可任意编辑一、 劳动合同期限第一条:双方合同期为___年。从____年___月___日起至____年___月 ___日止。其中,从____年___月___日起至____年___月 ___日为试用期。试用期为___个月。合同期满,聘用关系即行终止。第二条:聘用合同期满前一个月,经双方协商同意,可以续订聘用合同。第三条:本合同期满后,任何一方认为不再续订聘用合同的,应在合同期满前一个月书面通知对方。二、 工作内容第四条:甲方安排乙方在_____ ____担任_____ _ ___工作。第五条:根据工作需要,以及乙方的实际能力,甲方可以调整乙方的工作岗位。乙方根据甲方安排的工作内容和要求,按质、按量、按时地完成任务并接受甲方的考核。三、 劳动条件及酬劳第六条:甲方实行每周工作 48 小时,每天工作 8 小时的工作制度。在保证不影响工作的情况下,乙方每周调整休假一天。第七条:甲方为乙方提供符合国家规定的安全卫生的工作环境,保证乙方的人身安全在不受危害的环境下工作。第八条:甲方根据工作需要组织乙方参加必要的专业知识培训,甲方有权与乙方签订服务期合同,服务期合同另行签订。第九条:乙方一旦受聘,甲方有权使用乙方图片及视频作为永久宣传使用。第十条:甲方实行底薪+绩效薪制,乙方正式录用后每月底薪为_______元,乙方确保甲方每月发放工资日为每月的______日发放上一个月底薪。第十一条:工作期间,甲方为乙方提供工作餐。四、工作纪律、奖励和惩处第十二条:乙方应遵守国家的法律、法规。第十三条:乙方应遵守甲方规定的各项规章制度和劳动纪律,自觉服从甲方的管理、教育。第十四条:乙方如违反甲方的规章制度、劳动纪律,甲方按有关规定给予处罚。五、 续订、变更、解除、终止劳动合同第十五条:订立本合同所依据的客观情况发生重大变化,致使本合同无法履行的,经甲乙双方协商同意,可以变更本合同的相关内容。第十六条:经甲乙双方协商一致,本合同可以解除第十七条:乙方应遵守甲方依法规定的规章制度;爱护甲方的财产,遵守职业道德...

1、当您付费下载文档后,您只拥有了使用权限,并不意味着购买了版权,文档只能用于自身使用,不得用于其他商业用途(如 [转卖]进行直接盈利或[编辑后售卖]进行间接盈利)。
2、本站所有内容均由合作方或网友上传,本站不对文档的完整性、权威性及其观点立场正确性做任何保证或承诺!文档内容仅供研究参考,付费前请自行鉴别。
3、如文档内容存在违规,或者侵犯商业秘密、侵犯著作权等,请点击“违规举报”。

碎片内容

公司员工人事劳动合同

确认删除?
VIP
微信客服
  • 扫码咨询
会员Q群
  • 会员专属群点击这里加入QQ群
客服邮箱
回到顶部