电脑桌面
添加小米粒文库到电脑桌面
安装后可以在桌面快捷访问

初中数学知识点汇总(整理完全版)VIP免费

初中数学知识点汇总(整理完全版)_第1页
1/25
初中数学知识点汇总(整理完全版)_第2页
2/25
初中数学知识点汇总(整理完全版)_第3页
3/25
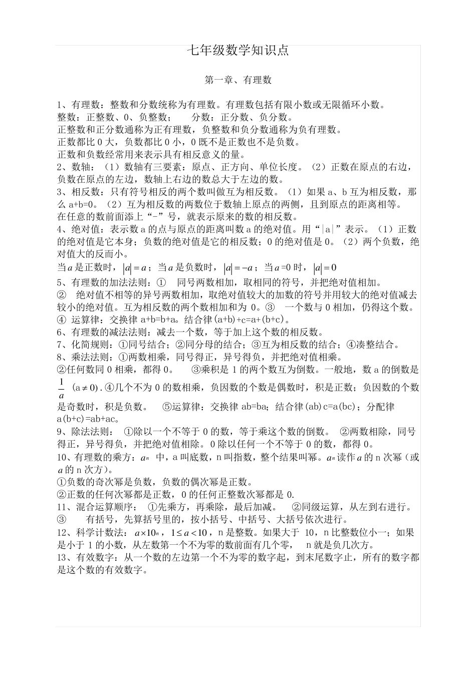
七年级数学知识点 第一章、有理数 1、有理数:整数和分数统称为有理数。有理数包括有限小数或无限循环小数。 整数:正整数、0、负整数; 分数:正分数、负分数。 正整数和正分数通称为正有理数,负整数和负分数通称为负有理数。 正数都比0 大,负数都比0 小,0 既不是正数也不是负数。 正数和负数经常用来表示具有相反意义的量。 2、数轴:(1)数轴有三要素:原点、正方向、单位长度。(2)正数在原点的右边,负数在原点的左边,数轴上右边的数总大于左边的数。 3、相反数:只有符号相反的两个数叫做互为相反数。(1)如果a、b 互为相反数,那么a+b=0。(2)互为相反数的两数位于数轴上原点的两侧,且到原点的距离相等。 在任意的数前面添上“-”号,就表示原来的数的相反数。 4、绝对值:表示数a 的点与原点的距离叫数a 的绝对值。用“|a|”表示。(1)正数的绝对值是它本身;负数的绝对值是它的相反数;0 的绝对值是0。(2)两个负数,绝对值大的反而小。 当 a 是正数时,aa;当 a 是负数时,aa  ;当 a =0 时,0a  5、有理数的加法法则:① 同号两数相加,取相同的符号,并把绝对值相加。 ② 绝对值不相等的异号两数相加,取绝对值较大的加数的符号并用较大的绝对值减去较小的绝对值。互为相反数的两个数相加和为0。③ 一个数与 0 相加,仍得这个数。 ④ 运算律:交换律a+b=b+a。结合律(a+b)+c=a+(b+c)。 6、有理数的减法法则:减去一个数,等于加上这个数的相反数。 7、化简规则:①同号结合;②同分母的结合;③互为相反数的结合;④凑整结合。 8、乘法法则:①两数相乘,同号得正,异号得负,并把绝对值相乘。 ②任何数同 0 相乘,都得 0。 ③乘积是1 的两个数互为倒数。一般地,数a 的倒数是a1 (a)0.④几个不为0 的数相乘,负因数的个数是偶数时,积是正数;负因数的个数是奇数时,积是负数。 ⑤运算律:交换律ab=ba;结合律(ab)c=a(bc);分配律a(b+c)=ab+ac。 9、除法法则: ①除以一个不等于0 的数,等于乘这个数的倒数。 ②两数相除,同号得正,异号得负,并把绝对值相除。0 除以任何一个不等于0 的数,都得 0。 10、有理数的乘方:na 中,a 叫底数,n 叫指数,整个结果叫幂。na 读作a 的n 次 幂(或a 的n 次 方)。 ①负数的奇次 幂是负数,负数的偶次 幂是正数。 ②正数的任何次 幂都是正数,0 的任何正整数次 幂都是0. 11、混 合运算顺 ...

1、当您付费下载文档后,您只拥有了使用权限,并不意味着购买了版权,文档只能用于自身使用,不得用于其他商业用途(如 [转卖]进行直接盈利或[编辑后售卖]进行间接盈利)。
2、本站所有内容均由合作方或网友上传,本站不对文档的完整性、权威性及其观点立场正确性做任何保证或承诺!文档内容仅供研究参考,付费前请自行鉴别。
3、如文档内容存在违规,或者侵犯商业秘密、侵犯著作权等,请点击“违规举报”。

碎片内容

初中数学知识点汇总(整理完全版)

小辰+ 关注
实名认证
内容提供者

出售各种文档和资料

确认删除?
VIP
微信客服
  • 扫码咨询
会员Q群
  • 会员专属群点击这里加入QQ群
客服邮箱
回到顶部