电脑桌面
添加小米粒文库到电脑桌面
安装后可以在桌面快捷访问

城市地理学(复习资料)VIP免费

城市地理学(复习资料)_第1页
1/21
城市地理学(复习资料)_第2页
2/21
城市地理学(复习资料)_第3页
3/21
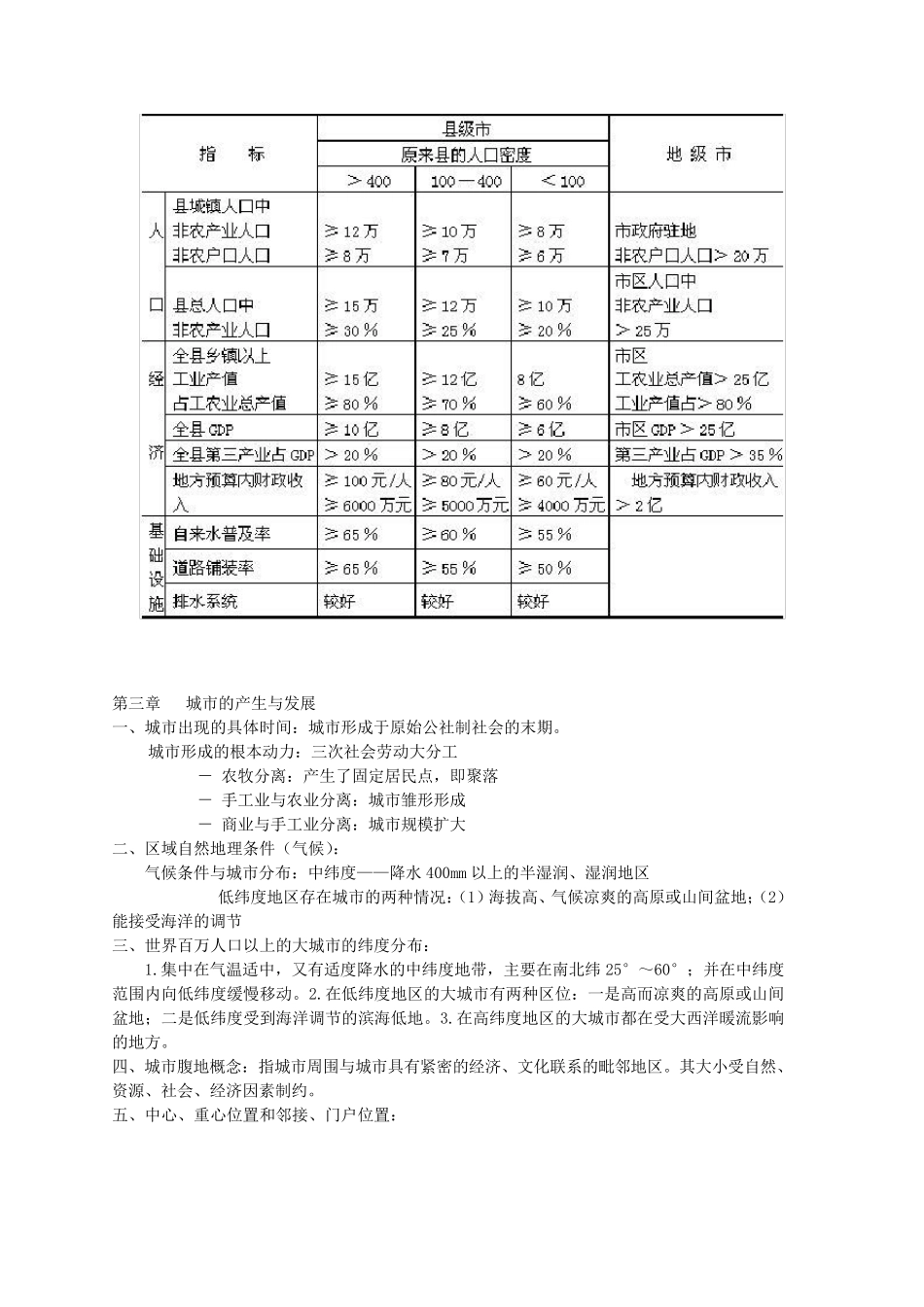
第一章 绪论 一、城市地理学的研究内容: a.城市形成发展条件、城市的生长研究 b.区域的城市空间组织:城市化、区域城市体系、城市分类 c.城市内部空间组织:城市功能分区、功能区演化、城市土地利用、社会空间、人的行为等。 d.城市问题:城市环境、城市交通、城市住宅、城市贫困。 二、城市地理学的学科性质: 在我国,地理学属自然科学,而城市地理学常常被认为是自然科学中的社会科学。 第二章 城乡划分和城市地域 一、城镇和城镇的区别: 只有那些经国家批准设有市建制的城镇才称为城市,不够设市条件的建制镇才称为镇,市和镇的总称才叫城镇或市镇。 二、城市地域的三种类型: 1) 城市的行政地域; 2) 城市的实体地域; 3) 城市的职能地域; 三、大都市带的地域组织的五大特点: (l)多核心。区域内有若干个高人口密度的大城市核心,每个大城市核心及其周围郊区县之间,以通勤流为主要指标的紧密社会经济联系,组成一连串的大都市区。各核心城市之间的低人口密度地区,多为集约化农场、大面积森林、零星分布的牧场和草地。这 些非 城市性用地提 供 城市人口的休 憩 场所 和食 品 供 应 。 (2)交通走 廊 。这 些大城市核心及大都市区沿 高效 率 的交通走 廊 而发展,开 始 是铁 路 ,进 而是高速 公 路 ,它 构 成大都市带空间结 构 的骨 架 ,把 各个大都市区联结 起 来 ,没 有间隔 。 (3)密集的交互 作 用。不仅 都市区内部,中心城市与 周围郊区之间有密集的交互 作 用,都市区之间也 有着 密切 的社会经济联系。 (4)规 模 特别庞 大。戈 特曼 以2500 万 人口作 为大都市带的规 模 标准。 (5)国家的核心区域。它 集外 贸 门 户 职能、现 代 化工 业 职能、商 业 金 融 职能、文 化先导 职能于 一身 ,成为国家社会经济最 发达 、经济效 益 最 高的地区,甚 至 具 有国际交往 枢 纽 的作 用。 四 、我国现 行的设市、设镇标准: 现 行的设镇标准:20 000 人以下 的乡,假 如 乡政府 驻 地非 农业 人口超 过2 000 人的,可 以撤 乡建镇;总人口在 20 000 以上 的乡,乡政府 驻 地非 农业 人口占 全 乡人口 10% 以上 的,也 可 以撤 乡建镇。县政府 所 在地均 应 设镇的建制。少 数 民 族 地区、人口稀 少 的边 远 地区、山区和小 型工 矿 区、小 港 ...

1、当您付费下载文档后,您只拥有了使用权限,并不意味着购买了版权,文档只能用于自身使用,不得用于其他商业用途(如 [转卖]进行直接盈利或[编辑后售卖]进行间接盈利)。
2、本站所有内容均由合作方或网友上传,本站不对文档的完整性、权威性及其观点立场正确性做任何保证或承诺!文档内容仅供研究参考,付费前请自行鉴别。
3、如文档内容存在违规,或者侵犯商业秘密、侵犯著作权等,请点击“违规举报”。

碎片内容

城市地理学(复习资料)

确认删除?
VIP
微信客服
  • 扫码咨询
会员Q群
  • 会员专属群点击这里加入QQ群
客服邮箱
回到顶部