电脑桌面
添加小米粒文库到电脑桌面
安装后可以在桌面快捷访问

媒体发布合同范本VIP免费

媒体发布合同范本_第1页
1/4
媒体发布合同范本_第2页
2/4
媒体发布合同范本_第3页
3/4
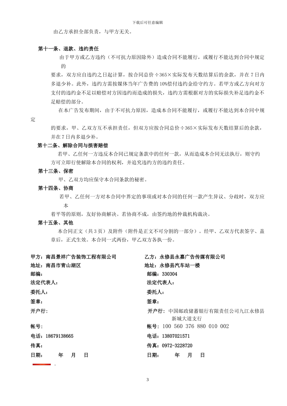
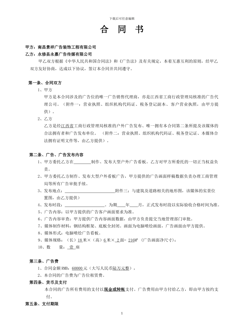
下载后可任意编辑合 同 书 甲方:南昌景祥广告装饰工程有限公司乙方:永修县永嘉广告传媒有限公司甲乙双方根据《中华人民共和国合同法》和《广告法》及有关规定,本着互惠互利的原则,经甲乙双方友好协商,达成以下协议,签订本合同并共同遵守。第一条、合同双方1、甲方甲方是本合同涉及的广告位的唯一广告销售代理商,亦是江西省工商行政管理局核准的广告代理公司。(附件一:营业执照、组织机构代码证、税务登记副本、 客户营业执照,由甲方提供)。2、乙方乙方是经江西省工商行政管理局核准的户外广告发布、唯一拥有本合同第二条所提及该媒体的合法拥有者和广告发布单位。 (附件二:营业执照、组织机构代码证、税务登记证、本媒体合法拥有证明文件等,由乙方提供)。第二条、广告、广告发布内容1、甲方委托乙方在 制作、发布大型户外广告看板。乙方对甲方所委托的一切正当权益负责。2、甲方委托乙方制作、发布大型户外看板广告,甲方提供的广告画面样稿数据负责办理工商管理局等所有广告审批手续。 3、发布地点: 附件三:与建筑及道路相关的地形图,该媒体的实景位置图,由乙方提供) 4、发布时段: 。为期 年 月,正式发布时段以实际验收合格时间为准。5、广告内容:以甲方提供的广告客户画面要求为准。6、广告内容审查:甲方提供广告内容画面数据,由甲方负责提交当地管理部门审批。7、媒体制作材料:钢结构框架、底板全封闭。画面为电脑喷绘画面,广告画面由甲方提供。8、媒体形式:电脑喷绘广告看板。9、媒体规格:(长)18 米×(高)6 米× 2 面= 216M² (广告画面净尺寸);10、数 量: 壹 座第三条、广告费 1、合同金额 RMB:60000 元(大写人民币陆万元整),2、本合同的广告费为广告位租赁费。第四条、货币及支付 本合同的广告所有费用的支付以现金或转帐支付。广告费用由甲方付给乙方,即由甲方按约支付。第五条、支付期限 1下载后可任意编辑支付方式1、第一期:本合同签定后,广告画面安装前,由甲方支付乙方全年广告费 50%,即: ¥30000 元(大写人民币叁万元正)。2、第二期:画面内容安装完毕以后,第六个月初,由甲方提前支付乙方剩余广告费的 50%即:¥30000 元(大写人民币叁万元正)。第六条、媒体、广告内容审核1、合法媒体 乙方向甲方承诺该媒体为合法媒体。即:该媒体已经得到媒体所在地媒体管理机构的认可,即已经得到了由此所涉及的阵地单位、市政管理、工商管理局、规划部门以及其他...

1、当您付费下载文档后,您只拥有了使用权限,并不意味着购买了版权,文档只能用于自身使用,不得用于其他商业用途(如 [转卖]进行直接盈利或[编辑后售卖]进行间接盈利)。
2、本站所有内容均由合作方或网友上传,本站不对文档的完整性、权威性及其观点立场正确性做任何保证或承诺!文档内容仅供研究参考,付费前请自行鉴别。
3、如文档内容存在违规,或者侵犯商业秘密、侵犯著作权等,请点击“违规举报”。

碎片内容

媒体发布合同范本

确认删除?
VIP
微信客服
  • 扫码咨询
会员Q群
  • 会员专属群点击这里加入QQ群
客服邮箱
回到顶部