电脑桌面
添加小米粒文库到电脑桌面
安装后可以在桌面快捷访问

安全检查要点.VIP免费

安全检查要点._第1页
1/8
安全检查要点._第2页
2/8
安全检查要点._第3页
3/8
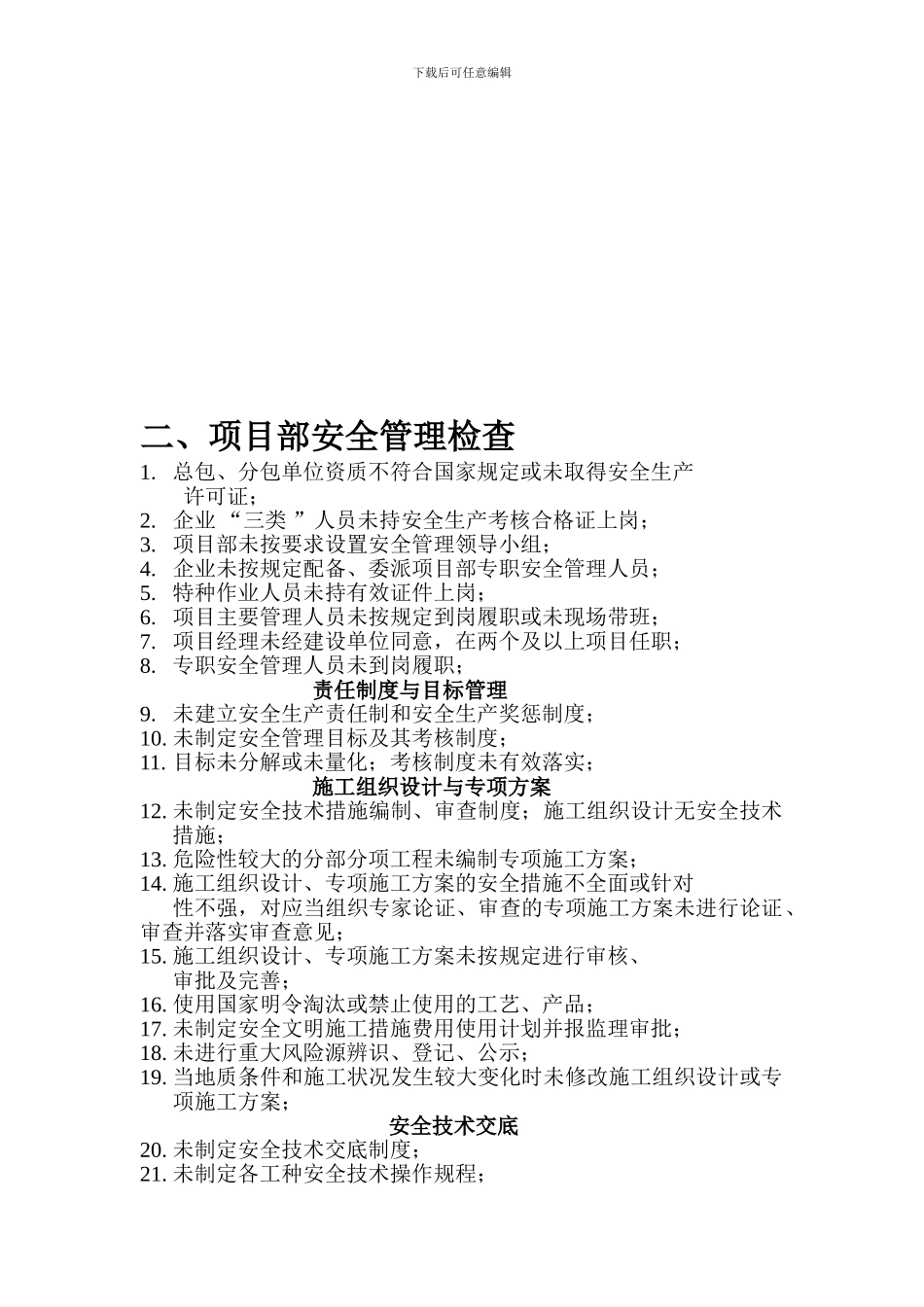
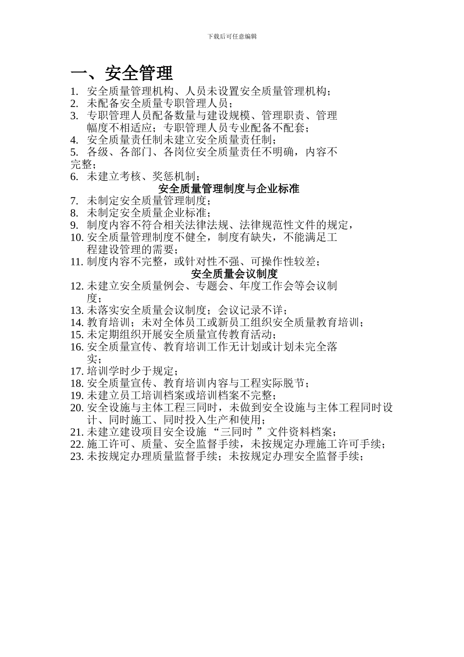
下载后可任意编辑武汉轨道交通四号线二期土建工程安全监理现场检查要点编制人 审批人 下载后可任意编辑一、安全管理1. 安全质量管理机构、人员未设置安全质量管理机构;2. 未配备安全质量专职管理人员;3. 专职管理人员配备数量与建设规模、管理职责、管理幅度不相适应;专职管理人员专业配备不配套;4. 安全质量责任制未建立安全质量责任制; 5. 各级、各部门、各岗位安全质量责任不明确,内容不完整;6. 未建立考核、奖惩机制;安全质量管理制度与企业标准7. 未制定安全质量管理制度;8. 未制定安全质量企业标准;9. 制度内容不符合相关法律法规、法律规范性文件的规定,10. 安全质量管理制度不健全,制度有缺失,不能满足工程建设管理的需要;11. 制度内容不完整,或针对性不强、可操作性较差;安全质量会议制度12. 未建立安全质量例会、专题会、年度工作会等会议制度;13. 未落实安全质量会议制度;会议记录不详;14. 教育培训;未对全体员工或新员工组织安全质量教育培训;15. 未定期组织开展安全质量宣传教育活动;16. 安全质量宣传、教育培训工作无计划或计划未完全落实;17. 培训学时少于规定;18. 安全质量宣传、教育培训内容与工程实际脱节;19. 未建立员工培训档案或培训档案不完整;20. 安全设施与主体工程三同时,未做到安全设施与主体工程同时设计、同时施工、同时投入生产和使用;21. 未建立建设项目安全设施 “三同时 ”文件资料档案;22. 施工许可、质量、安全监督手续,未按规定办理施工许可手续;23. 未按规定办理质量监督手续;未按规定办理安全监督手续;下载后可任意编辑二、项目部安全管理检查1. 总包、分包单位资质不符合国家规定或未取得安全生产许可证;2. 企业 “三类 ”人员未持安全生产考核合格证上岗;3. 项目部未按要求设置安全管理领导小组;4. 企业未按规定配备、委派项目部专职安全管理人员;5. 特种作业人员未持有效证件上岗;6. 项目主要管理人员未按规定到岗履职或未现场带班;7. 项目经理未经建设单位同意,在两个及以上项目任职;8. 专职安全管理人员未到岗履职;责任制度与目标管理9. 未建立安全生产责任制和安全生产奖惩制度;10. 未制定安全管理目标及其考核制度;11. 目标未分解或未量化;考核制度未有效落实;施工组织设计与专项方案12. 未制定安全技术措施编制、审查制度;施工组织设计无安全技术措施;13. 危险性较大的分部分项工程未编制专项施工方案...

1、当您付费下载文档后,您只拥有了使用权限,并不意味着购买了版权,文档只能用于自身使用,不得用于其他商业用途(如 [转卖]进行直接盈利或[编辑后售卖]进行间接盈利)。
2、本站所有内容均由合作方或网友上传,本站不对文档的完整性、权威性及其观点立场正确性做任何保证或承诺!文档内容仅供研究参考,付费前请自行鉴别。
3、如文档内容存在违规,或者侵犯商业秘密、侵犯著作权等,请点击“违规举报”。

碎片内容

安全检查要点.

确认删除?
VIP
微信客服
  • 扫码咨询
会员Q群
  • 会员专属群点击这里加入QQ群
客服邮箱
回到顶部