电脑桌面
添加小米粒文库到电脑桌面
安装后可以在桌面快捷访问

新点2013清单造价江苏版操作视频讲稿VIP免费

新点2013清单造价江苏版操作视频讲稿_第1页
1/41
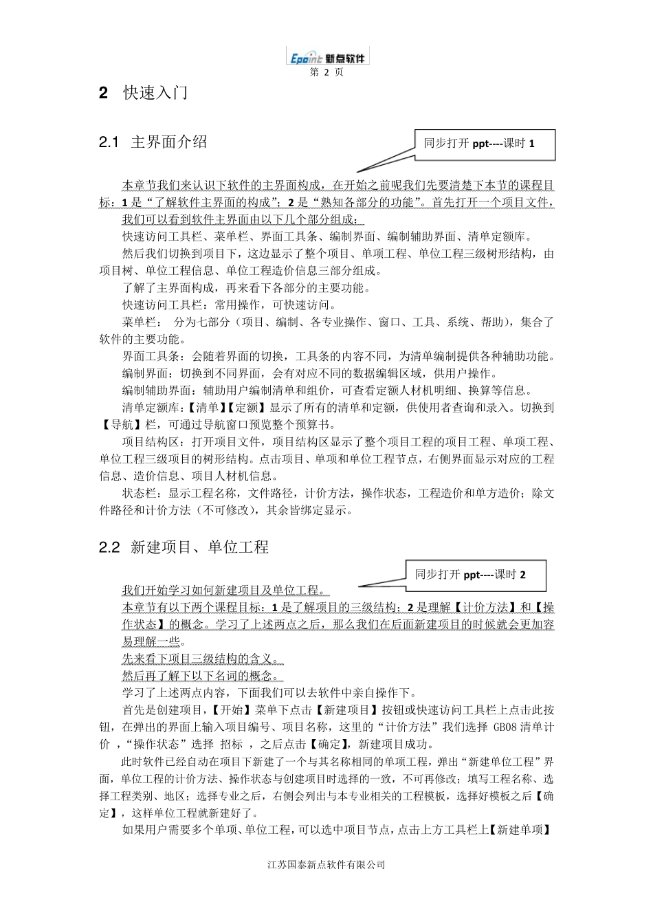
新点2013清单造价江苏版操作视频讲稿_第2页
2/41
新点2013清单造价江苏版操作视频讲稿_第3页
3/41
第 1 页 江 苏 国 泰 新 点 软 件 有 限 公 司 1 软件安装与卸载 1 .1 软件安装 大 家 好 , 这 里 是 新 点 软 件 , 为 了 广 大 客 户 能 够 更 快 、 更 好 的 使 用 新 点 2013 清 单 造 价 江苏 版 软 件 , 我 公 司 特 地 录 制 了 关 于 这 款 软 件 的 使 用 视 频 教 程 。 首 先 我 们 来 了 解 下 软 件 安 装 。 开 始 安 装 之 前 , 请 先 检 查 一 下 您 的 磁 盘 空 间 , 看 看 是 否 还 有 足 够 的 空 间 安 装 , 大 约 会 占用 200MB 磁 盘 空 间 , 如 果 空 间 不 足 , 请 先 清 理 磁 盘 空 间 , 然 后 再 开 始 安 装 。 软 件 采 用 向 导 式 安 装 界 面 , 双 击 软 件 安 装 包 , 进 入 到 欢 迎 界 面 , 点 击 【 下 一 步 】 进 入 用户 协 议 界 面 , 阅 读 后 若 无 异 议 则 勾 选 【 我 同 意 该 许 可 协 议 的 条 款 】, 点 击 【 下 一 步 】, 进 入 用户 信 息 填 写 界 面 , 填 写 完 成 之 后 继 续 点 击 【 下 一 步 】, 进 入 安 装 路径选 择界 面 , 默认的 安 装路径是 “C:\Epoint\新 点 清 单 造 价 江 苏 版 ”, 如 果 要安 装 到 其他目录 , 建议 只修改安 装 盘 的 位置, 不 要修改文件 夹路径。 例如 将 C 盘 调整到D 盘 , 点 击 【 下 一 步 】 进 入 到 快 捷方式 文件夹的 安 装 ,预设的 快 捷方式 文件 夹为“新 点 软 件 \新 点 清 单 造 价 江 苏 版 ”,一 般可 以不 做修改,如 果 不 想使 用 默认文件 夹, 可 以键入 新 的 名称。 点 击 【 下 一 步 】, 进 入 到 安 装 信 息 确认界 面 ,确认无 误之 后 , 点 击 【 下 一 步 】, 待进 度条 结束后 进 入 到 Access 用 户 协 议 , 阅 读 后 若 无 异 议则 勾 选 【 我 同 意 该 许 可 协 议 的 条 款 】, 点 击 【 下 一 步 】 进 入 到 安 装 路径选 择界 面 , 默认的 安装 路径是 “C:\Program Files\Microsoft office\”, 如 果 要...

1、当您付费下载文档后,您只拥有了使用权限,并不意味着购买了版权,文档只能用于自身使用,不得用于其他商业用途(如 [转卖]进行直接盈利或[编辑后售卖]进行间接盈利)。
2、本站所有内容均由合作方或网友上传,本站不对文档的完整性、权威性及其观点立场正确性做任何保证或承诺!文档内容仅供研究参考,付费前请自行鉴别。
3、如文档内容存在违规,或者侵犯商业秘密、侵犯著作权等,请点击“违规举报”。

碎片内容

新点2013清单造价江苏版操作视频讲稿

您可能关注的文档

确认删除?
VIP
微信客服
  • 扫码咨询
会员Q群
  • 会员专属群点击这里加入QQ群
客服邮箱
回到顶部