电脑桌面
添加小米粒文库到电脑桌面
安装后可以在桌面快捷访问

洁具采购合同VIP免费

洁具采购合同_第1页
1/4
洁具采购合同_第2页
2/4
洁具采购合同_第3页
3/4
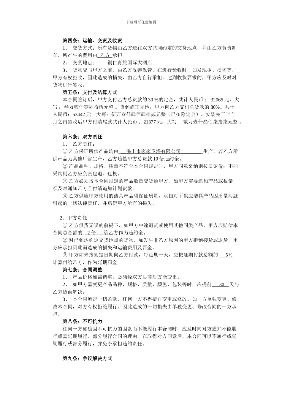
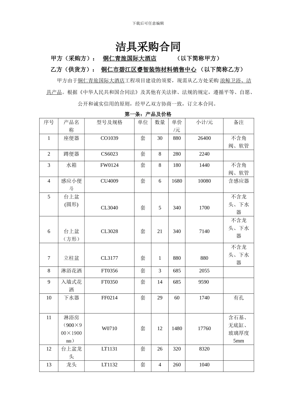
下载后可任意编辑洁具采购合同甲方(采购方): 铜仁青旅国际大酒店 (以下简称甲方)乙方(供货方): 铜仁市碧江区睿智装饰材料销售中心 (以下简称乙方)甲方由于铜仁青旅国际大酒店工程项目建设的须要,现需从乙方处采购 浪鲸卫浴、洁具产品。根据《中华人民共和国合同法》及其他有关法律、法规的规定,遵循平等、自愿、公开和诚实信用的原则,经甲乙双方协商一致,订立本合同。第一条:产品及价格序号产品名 称型号及规格单位数量单价/元小计/元备注1座便器CO1039套3088026400不含角阀、软管2蹲便器CS6023套828022403水箱FW0124套81801440不含角阀、软管4感应小便斗CU4009套6168010080含感应器5台上盆(圆形)CL3040套53401700不含龙头、下水器6台上盆(方形)CL3028套213407140不含龙头、下水器7立柱盆CL3177套1880880不含龙头、下水器8淋浴花洒FT0356套368520559入墙式花洒FT0350套14685959010下水器FF0214套29601740有孔11淋浴房(900×900×1900mm)W0710套12148017760含石基、无底缸、玻璃厚度5mm12台上盆龙头LT1131套26320832013龙头LT1132套42601040下载后可任意编辑14厕纸架FW0233套3849186215化妆镜FW0225套10130130016衣钩FW0228套133849417安全扶手FW02129套1808018L 形安全扶手FW0113套136036019安全扶手FW0112套138838820角阀FF0225套10426270421地漏FF0311套3629104422地漏FF0312套2729783两用23软管FF0403套381868423按摩浴缸(1420×750×650mm)A201套168006800冲浪按摩、管道排污、管道清洗、漏电保护、缺水保护、泡泡浴、恒温、臭氧、变色水底灯、冷热水调节、花洒淋浴、瀑布进水、水位检测24浴室柜待定套3待定待定总计:106884以上价格只含安装和运输费用,不含税。第二条:供货时间合同签订后,乙方组织生产(生产周期为 35 天);乙方接到甲方送货通知后,10日内将货物运至施工场地。乙方提供安装。甲方必须保证货运电梯正常使用,若不能够正常使用所产生的搬运费由甲方承担。第三条:质量要求乙方必须保证原材料为合格产品且符合国际现行标准及法律规范要求。下载后可任意编辑第四条:运输、交货及收货1、 交货方式:所有货物由乙方送往双方共同约定的交货地点,并由乙方负责卸车,所产生的费用由_乙方_承担。2、 交货地点:__ _ 铜仁青旅国际大酒店 __________________ 3、 货物交与甲方之前,由乙方妥善保管。在进行验收时,如发现少、损坏等,甲方有权拒收,因此造成的损失,由乙方自行承担。达到收货...

1、当您付费下载文档后,您只拥有了使用权限,并不意味着购买了版权,文档只能用于自身使用,不得用于其他商业用途(如 [转卖]进行直接盈利或[编辑后售卖]进行间接盈利)。
2、本站所有内容均由合作方或网友上传,本站不对文档的完整性、权威性及其观点立场正确性做任何保证或承诺!文档内容仅供研究参考,付费前请自行鉴别。
3、如文档内容存在违规,或者侵犯商业秘密、侵犯著作权等,请点击“违规举报”。

碎片内容

洁具采购合同

确认删除?
VIP
微信客服
  • 扫码咨询
会员Q群
  • 会员专属群点击这里加入QQ群
客服邮箱
回到顶部