电脑桌面
添加小米粒文库到电脑桌面
安装后可以在桌面快捷访问

茶叶采购合同VIP免费

茶叶采购合同_第1页
1/4
茶叶采购合同_第2页
2/4
茶叶采购合同_第3页
3/4
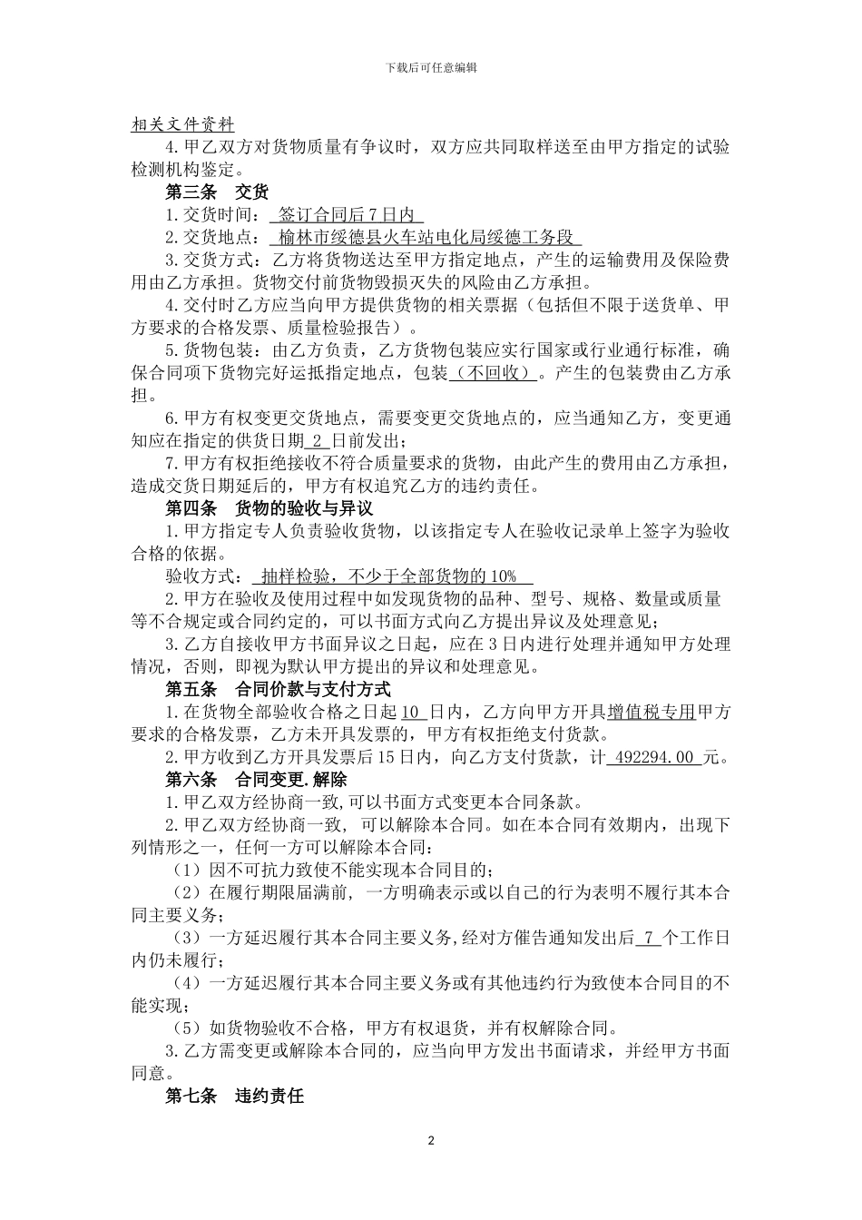
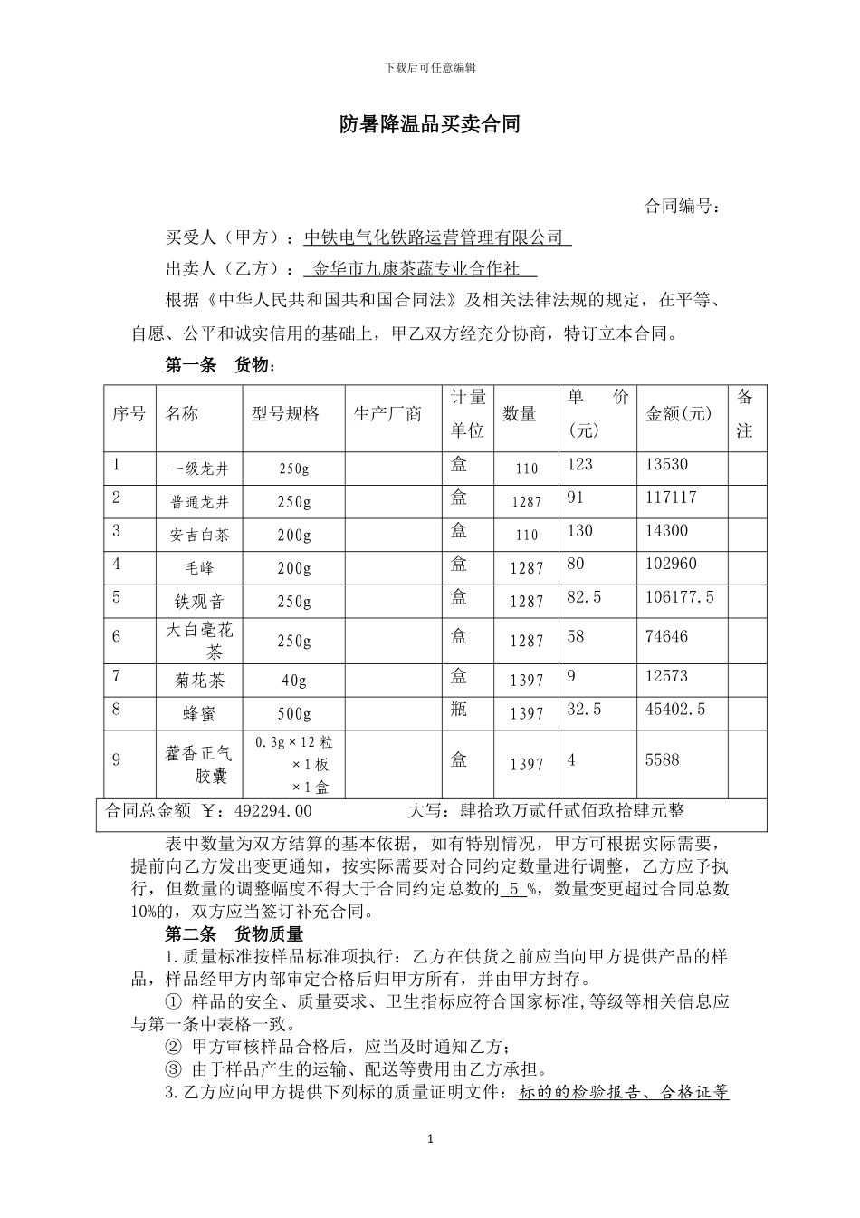
下载后可任意编辑防暑降温品买卖合同合同编号:买受人(甲方):中铁电气化铁路运营管理有限公司 出卖人(乙方): 金华市九康茶蔬专业合作社 根据《中华人民共和国共和国合同法》及相关法律法规的规定,在平等、自愿、公平和诚实信用的基础上,甲乙双方经充分协商,特订立本合同。第一条 货物:序号名称型号规格生产厂商计量单位数量单价(元)金额(元)备注1一级龙井250g盒110123135302普通龙井250g盒1287911171173安吉白茶200g盒110130143004毛峰200g盒1287801029605铁观音250g盒128782.5106177.56大白毫花茶250g盒128758746467菊花茶40g盒13979125738蜂蜜500g瓶139732.545402.59藿香正气胶囊0.3g×12 粒×1 板×1 盒盒139745588合同总金额 ¥:492294.00 大写:肆拾玖万贰仟贰佰玖拾肆元整表中数量为双方结算的基本依据, 如有特别情况,甲方可根据实际需要,提前向乙方发出变更通知,按实际需要对合同约定数量进行调整,乙方应予执行,但数量的调整幅度不得大于合同约定总数的 5 %,数量变更超过合同总数10%的,双方应当签订补充合同。第二条 货物质量1.质量标准按样品标准项执行:乙方在供货之前应当向甲方提供产品的样品,样品经甲方内部审定合格后归甲方所有,并由甲方封存。① 样品的安全、质量要求、卫生指标应符合国家标准,等级等相关信息应与第一条中表格一致。② 甲方审核样品合格后,应当及时通知乙方;③ 由于样品产生的运输、配送等费用由乙方承担。3.乙方应向甲方提供下列标的质量证明文件:标的的检验报告、合格证等1下载后可任意编辑相关文件资料4.甲乙双方对货物质量有争议时,双方应共同取样送至由甲方指定的试验检测机构鉴定。第三条 交货1.交货时间: 签订合同后 7 日内 2.交货地点: 榆林市绥德县火车站电化局绥德工务段 3.交货方式:乙方将货物送达至甲方指定地点,产生的运输费用及保险费用由乙方承担。货物交付前货物毁损灭失的风险由乙方承担。4.交付时乙方应当向甲方提供货物的相关票据(包括但不限于送货单、甲方要求的合格发票、质量检验报告)。5.货物包装:由乙方负责,乙方货物包装应实行国家或行业通行标准,确保合同项下货物完好运抵指定地点,包装(不回收)。产生的包装费由乙方承担。6.甲方有权变更交货地点,需要变更交货地点的,应当通知乙方,变更通知应在指定的供货日期 2 日前发出;7.甲方有权拒绝接收不符合质量要求的货物,由此产生的费用由乙方承担,造成交货日期延后的,甲...

1、当您付费下载文档后,您只拥有了使用权限,并不意味着购买了版权,文档只能用于自身使用,不得用于其他商业用途(如 [转卖]进行直接盈利或[编辑后售卖]进行间接盈利)。
2、本站所有内容均由合作方或网友上传,本站不对文档的完整性、权威性及其观点立场正确性做任何保证或承诺!文档内容仅供研究参考,付费前请自行鉴别。
3、如文档内容存在违规,或者侵犯商业秘密、侵犯著作权等,请点击“违规举报”。

碎片内容

茶叶采购合同

您可能关注的文档

确认删除?
VIP
微信客服
  • 扫码咨询
会员Q群
  • 会员专属群点击这里加入QQ群
客服邮箱
回到顶部