电脑桌面
添加小米粒文库到电脑桌面
安装后可以在桌面快捷访问

装饰工程地毯采购合同VIP免费

装饰工程地毯采购合同_第1页
1/4
装饰工程地毯采购合同_第2页
2/4
装饰工程地毯采购合同_第3页
3/4
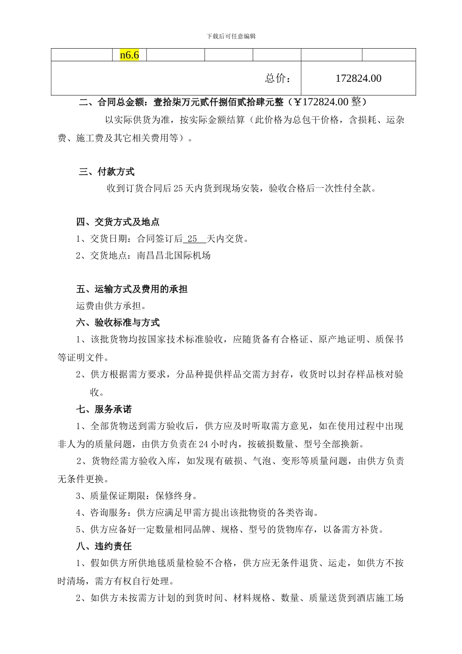
下载后可任意编辑南昌昌北国际机场商务、政务贵宾室地毯采购合同下载后可任意编辑威海山花华宝地毯有限公司北京分公司2024 年 11 月合 同 正 文 合同编号: 签订地点:江西南昌需方:深圳市科源建设集团有限公司 供方: 威海山花华宝地毯有限公司北京分公司 根据《中华人民共和国合同法》和其他相关法律法规的有关规定,根据公正平等、诚实信用原则,为明确供需双方的权利义务,经双方充分协商达成一致意见,特签订本合同。一、产品名称及清单产品名称及型号材质重量 g/㎡面积 (㎡)单价(元/m²)总价备注地毯NC2160-1杜邦Nylon6.61300g/㎡155676.00118256.00深色地毯NC2160-2杜邦Nylo1300g/㎡71876.0054568.00浅色下载后可任意编辑n6.6总价:172824.00二、合同总金额:壹拾柒万元贰仟捌佰贰拾肆元整(¥172824.00 整) 以实际供货为准,按实际金额结算(此价格为总包干价格,含损耗、运杂费、施工费及其它相关费用等)。三、付款方式收到订货合同后 25 天内货到现场安装,验收合格后一次性付全款。四、交货方式及地点1、交货日期:合同签订后 25 天内交货。2、交货地点:南昌昌北国际机场五、运输方式及费用的承担运费由供方承担。六、验收标准与方式1、该批货物均按国家技术标准验收,应随货备有合格证、原产地证明、质保书等证明文件。2、供方根据需方要求,分品种提供样品交需方封存,收货时以封存样品核对验收。七、服务承诺1、全部货物送到需方验收后,供方应及时听取需方意见,如在使用过程中出现非人为的质量问题,由供方负责在 24 小时内,按破损数量、型号全部换新。 2、货物经需方验收入库,如发现有破损、气泡、变形等质量问题,由供方负责无条件更换。3、质量保证期限:保修终身。4、咨询服务:供方应满足甲需方提出该批物资的各类咨询。5、供方应备好一定数量相同品牌、规格、型号的货物库存,以备需方补货。八、违约责任1、假如供方所供地毯质量检验不合格,供方应无条件退货、运走,如供方不按时清场,需方有权自行处理。2、如供方未按需方计划的到货时间、材料规格、数量、质量送货到酒店施工场下载后可任意编辑地,因此给需方造成损失的须赔偿总货款的 10%作为违约金。3、因供方原因,影响需方正常开业,一切责任由供方承担。九、合同争议的解决方式本合同在履行过程中发生的争议,由双方当事人协商解决;协商或调解不成的,一方或双方均可依法向需方所在地人民法院起诉。十、本合同一式肆份,签字盖章...

1、当您付费下载文档后,您只拥有了使用权限,并不意味着购买了版权,文档只能用于自身使用,不得用于其他商业用途(如 [转卖]进行直接盈利或[编辑后售卖]进行间接盈利)。
2、本站所有内容均由合作方或网友上传,本站不对文档的完整性、权威性及其观点立场正确性做任何保证或承诺!文档内容仅供研究参考,付费前请自行鉴别。
3、如文档内容存在违规,或者侵犯商业秘密、侵犯著作权等,请点击“违规举报”。

碎片内容

装饰工程地毯采购合同

您可能关注的文档

确认删除?
VIP
微信客服
  • 扫码咨询
会员Q群
  • 会员专属群点击这里加入QQ群
客服邮箱
回到顶部