电脑桌面
添加小米粒文库到电脑桌面
安装后可以在桌面快捷访问

部门制度考卷VIP专享VIP免费

部门制度考卷_第1页
1/6
部门制度考卷_第2页
2/6
部门制度考卷_第3页
3/6
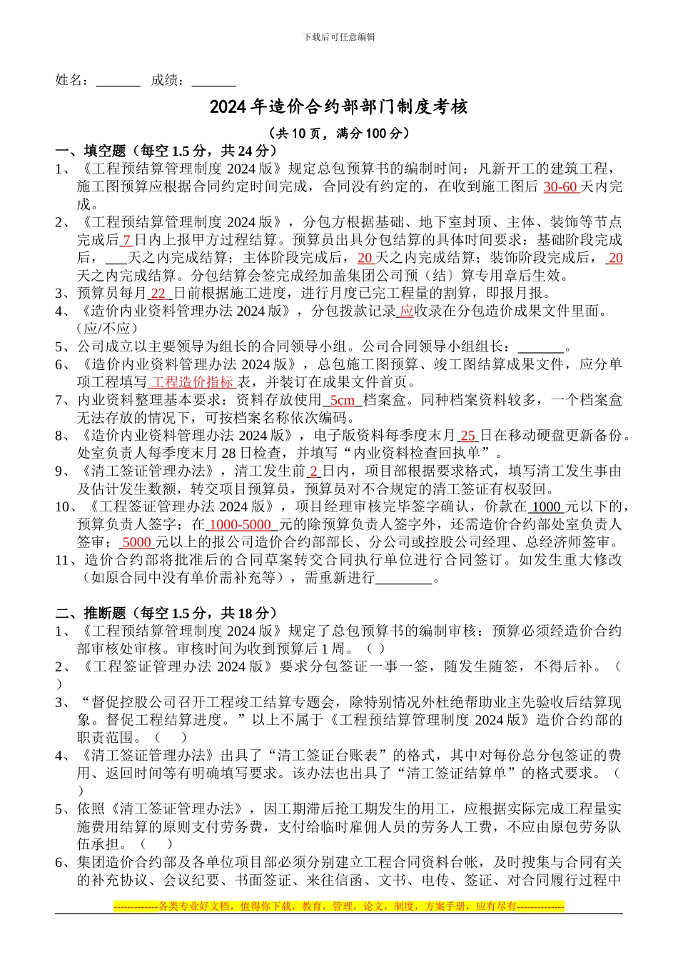
下载后可任意编辑姓名: 成绩: 2024 年造价合约部部门制度考核(共 10 页,满分 100 分)一、填空题(每空 1.5 分,共 24 分)1、《工程预结算管理制度 2024 版》规定总包预算书的编制时间:凡新开工的建筑工程,施工图预算应根据合同约定时间完成,合同没有约定的,在收到施工图后 30-60 天内完成。2、《工程预结算管理制度 2024 版》,分包方根据基础、地下室封顶、主体、装饰等节点完成后 7 日内上报甲方过程结算。预算员出具分包结算的具体时间要求:基础阶段完成后, 天之内完成结算;主体阶段完成后,20 天之内完成结算;装饰阶段完成后, 20 天之内完成结算。分包结算会签完成经加盖集团公司预(结〕算专用章后生效。3、预算员每月 22 日前根据施工进度,进行月度已完工程量的割算,即报月报。4、《造价内业资料管理办法 2024 版》,分包拨款记录 应 收录在分包造价成果文件里面。(应/不应)5、公司成立以主要领导为组长的合同领导小组。公司合同领导小组组长: 。6、《造价内业资料管理办法 2024 版》,总包施工图预算、竣工图结算成果文件,应分单项工程填写 工程造价指标 表,并装订在成果文件首页。7、内业资料整理基本要求:资料存放使用 5cm 档案盒。同种档案资料较多,一个档案盒无法存放的情况下,可按档案名称依次编码。8、《造价内业资料管理办法 2024 版》,电子版资料每季度末月 25 日在移动硬盘更新备份。处室负责人每季度末月 28 日检查,并填写“内业资料检查回执单”。9、《清工签证管理办法》,清工发生前 2 日内,项目部根据要求格式,填写清工发生事由及估计发生数额,转交项目预算员,预算员对不合规定的清工签证有权驳回。10、《工程签证管理办法 2024 版》,项目经理审核完毕签字确认,价款在 1000 元以下的,预算负责人签字;在 1000-5000 元的除预算负责人签字外,还需造价合约部处室负责人签审; 5000 元以上的报公司造价合约部部长、分公司或控股公司经理、总经济师签审。11、造价合约部将批准后的合同草案转交合同执行单位进行合同签订。如发生重大修改(如原合同中没有单价需补充等),需重新进行 。二、推断题(每空 1.5 分,共 18 分)1、《工程预结算管理制度 2024 版》规定了总包预算书的编制审核:预算必须经造价合约部审核处审核。审核时间为收到预算后 1 周。( )2、《工程签证管理办法 2024 版》要求分包签证一事一签,随发生随签...

1、当您付费下载文档后,您只拥有了使用权限,并不意味着购买了版权,文档只能用于自身使用,不得用于其他商业用途(如 [转卖]进行直接盈利或[编辑后售卖]进行间接盈利)。
2、本站所有内容均由合作方或网友上传,本站不对文档的完整性、权威性及其观点立场正确性做任何保证或承诺!文档内容仅供研究参考,付费前请自行鉴别。
3、如文档内容存在违规,或者侵犯商业秘密、侵犯著作权等,请点击“违规举报”。

碎片内容

部门制度考卷

确认删除?
VIP
微信客服
  • 扫码咨询
会员Q群
  • 会员专属群点击这里加入QQ群
客服邮箱
回到顶部