电脑桌面
添加小米粒文库到电脑桌面
安装后可以在桌面快捷访问

系统数据提取管理办法VIP免费

系统数据提取管理办法_第1页
1/7
系统数据提取管理办法_第2页
2/7
系统数据提取管理办法_第3页
3/7
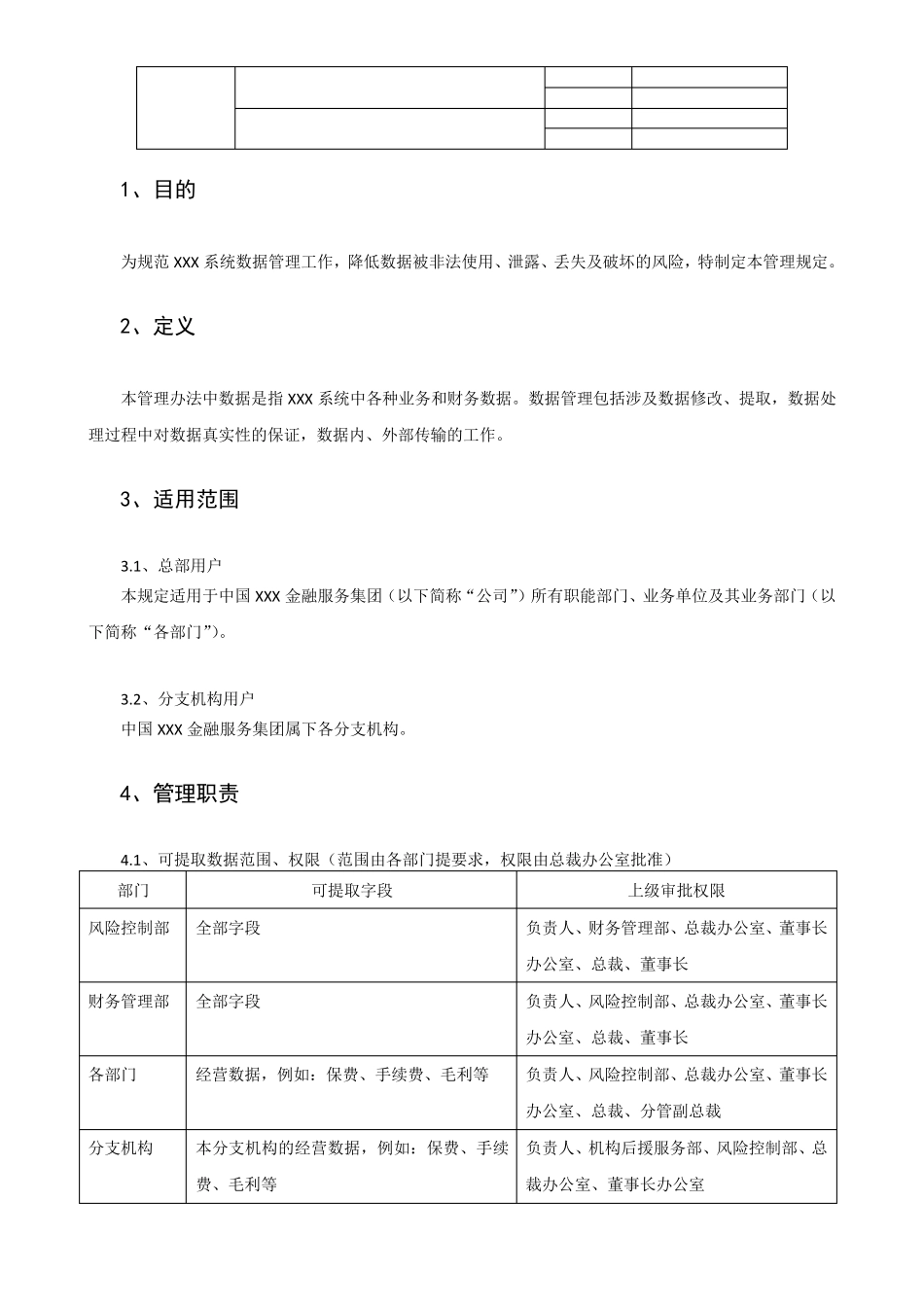
XX 系统数据提取管理办法 修订历史记录 发布日期 版本 修订原因 修订部门 审核人 批准人 编制部门/日期: 审核人/日期: 批准人/日期: XXXXXX 集团 发布 目 录 1、目的 ..................................................................................................................................................................... 3 2、定义 ..................................................................................................................................................................... 3 3、适用范围 ............................................................................................................................................................. 3 4、管理职责 ............................................................................................................................................................. 3 5、XXX 系统数据流程 .............................................................................................................................................. 5 6、附则 ..................................................................................................................................................................... 7 1、目的 为规范XXX 系统数据管理工作,降低数据被非法使用、泄露、丢失及破坏的风险,特制定本管理规定。 2、定义 本管理办法中数据是指XXX 系统中各种业务和财务数据。数据管理包括涉及数据修改、提取,数据处理过程中对数据真实性的保证,数据内、外部传输的工作。 3、适用范围 3.1、总部用户 本规定适用于中国XXX 金融服务集团(以下简称“公司”)所有职能部门、业务单位及其业务部门(以下简称“各部门”)。 3.2、分支机构用户 中国XXX 金融服务集团属下各分支机构。 4、管理职责 4.1、可提取数据范围、权限(范围由各部门提要求,权限由总裁办公室批准) 部门 可提取字段 上级审批权限 风险控制部 全部字段 负责人、财务管理部、总裁办公室、董事长办公室、总裁、董事长 财务管理部 全部字段 负责人、风险控制部、总裁办公室、董事长办公室、总裁、董事长 各部门 经营数据,例如:保费、手续费、毛...

1、当您付费下载文档后,您只拥有了使用权限,并不意味着购买了版权,文档只能用于自身使用,不得用于其他商业用途(如 [转卖]进行直接盈利或[编辑后售卖]进行间接盈利)。
2、本站所有内容均由合作方或网友上传,本站不对文档的完整性、权威性及其观点立场正确性做任何保证或承诺!文档内容仅供研究参考,付费前请自行鉴别。
3、如文档内容存在违规,或者侵犯商业秘密、侵犯著作权等,请点击“违规举报”。

碎片内容

系统数据提取管理办法

确认删除?
VIP
微信客服
  • 扫码咨询
会员Q群
  • 会员专属群点击这里加入QQ群
客服邮箱
回到顶部