电脑桌面
添加小米粒文库到电脑桌面
安装后可以在桌面快捷访问

组装彩电(LA76810机芯)原理与检修VIP免费

组装彩电(LA76810机芯)原理与检修_第1页
1/12
组装彩电(LA76810机芯)原理与检修_第2页
2/12
组装彩电(LA76810机芯)原理与检修_第3页
3/12
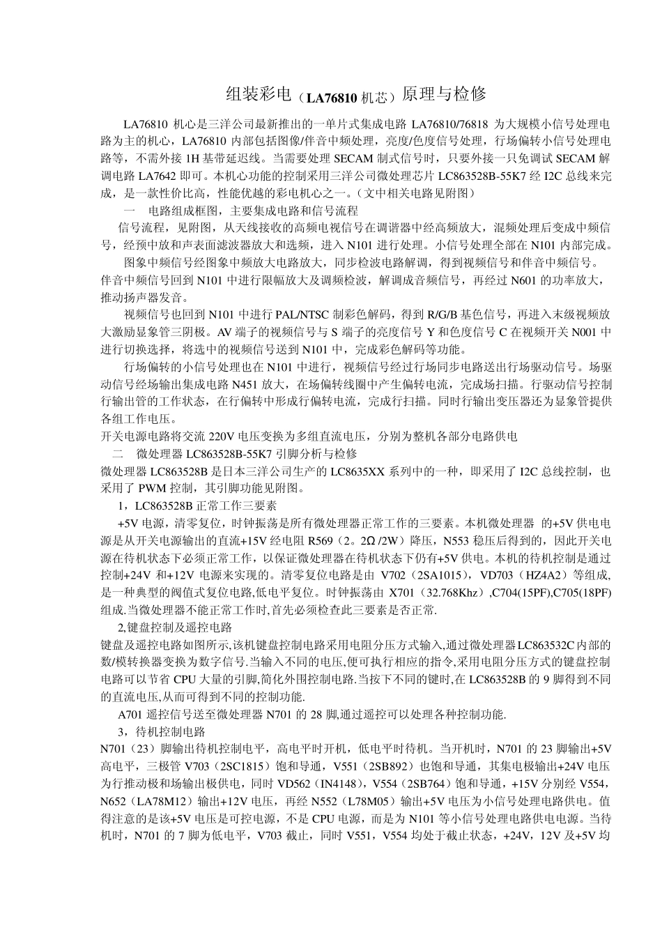
组装彩电(LA76810 机芯)原理与检修 LA76810 机心是三洋公司最新推出的一单片式集成电路LA76810/76818 为大规模小信号处理电路为主的机心,LA76810 内部包括图像/伴音中频处理,亮度/色度信号处理,行场偏转小信号处理电路等,不需外接1H 基带延迟线。当需要处理SECAM 制式信号时,只要外接一只免调试 SECAM 解调电路LA7642 即可。本机心功能的控制采用三洋公司微处理芯片LC863528B-55K7 经 I2C 总线来完成,是一款性价比高,性能优越的彩电机心之一。(文中相关电路见附图) 一 电路组成框图,主要集成电路和信号流程 信号流程,见附图,从天线接收的高频电视信号在调谐器中经高频放大,混频处理后变成中频信号,经预中放和声表面滤波器放大和选频,进入 N101 进行处理。小信号处理全部在 N101 内部完成。 图象中频信号经图象中频放大电路放大,同步检波电路解调,得到视频信号和伴音中频信号。 伴音中频信号回到 N101 中进行限幅放大及调频检波,解调成音频信号,再经过 N601 的功率放大,推动扬声器发音。 视频信号也回到 N101 中进行PAL/NTSC 制彩色解码,得到 R/G/B 基色信号,再进入末级视频放大激励显象管三阴极。AV 端子的视频信号与S 端子的亮度信号Y 和色度信号C 在视频开关 N001 中进行切换选择,将选中的视频信号送到 N101 中,完成彩色解码等功能。 行场偏转的小信号处理也在 N101 中进行,视频信号经过行场同步电路送出行场驱动信号。场驱动信号经场输出集成电路N451 放大,在场偏转线圈中产生偏转电流,完成场扫描。行驱动信号控制行输出管的工作状态,在行偏转中形成行偏转电流,完成行扫描。同时行输出变压器还为显象管提供各组工作电压。 开关电源电路将交流 220V 电压变换为多组直流电压,分别为整机各部分电路供电 二 微处理器 LC863528B-55K7 引脚分析与检修 微处理器 LC863528B 是日本三洋公司生产的LC8635XX 系列中的一种,即采用了 I2C 总线控制,也采用了 PWM 控制,其引脚功能见附图。 1,LC863528B 正常工作三要素 +5V 电源,清零复位,时钟振荡是所有微处理器正常工作的三要素。本机微处理器 的+5V 供电电源是从开关电源输出的直流+15V 经电阻 R569(2。2Ω /2W)降压,N553 稳压后得到的,因此开关电源在待机状态下必须正常工作,以保证微处理器在待机状态下仍有+5V 供电。本机的待机控制是通过控制+24V 和+12V 电源来实现的。清零复位电...

1、当您付费下载文档后,您只拥有了使用权限,并不意味着购买了版权,文档只能用于自身使用,不得用于其他商业用途(如 [转卖]进行直接盈利或[编辑后售卖]进行间接盈利)。
2、本站所有内容均由合作方或网友上传,本站不对文档的完整性、权威性及其观点立场正确性做任何保证或承诺!文档内容仅供研究参考,付费前请自行鉴别。
3、如文档内容存在违规,或者侵犯商业秘密、侵犯著作权等,请点击“违规举报”。

碎片内容

组装彩电(LA76810机芯)原理与检修

确认删除?
VIP
微信客服
  • 扫码咨询
会员Q群
  • 会员专属群点击这里加入QQ群
客服邮箱
回到顶部