电脑桌面
添加小米粒文库到电脑桌面
安装后可以在桌面快捷访问

九、安全生产、文明施工保证体系、措施VIP免费

九、安全生产、文明施工保证体系、措施_第1页
1/7
九、安全生产、文明施工保证体系、措施_第2页
2/7
九、安全生产、文明施工保证体系、措施_第3页
3/7
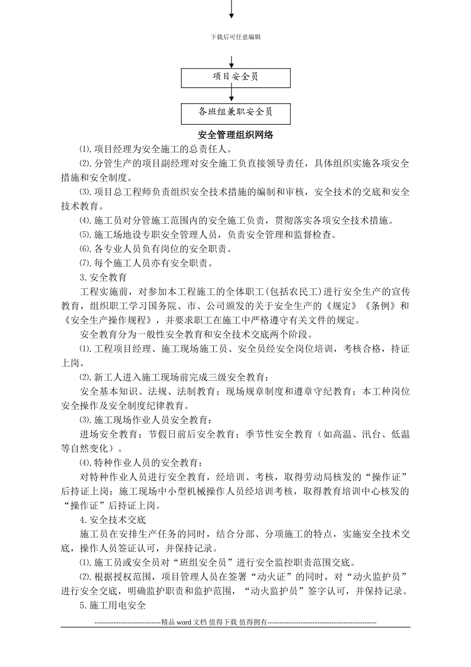
下载后可任意编辑九、 安全生产、文明施工保证体系、措施我公司将全面执行国家及省市的有关安全生产条例规定,在本工程的施工中杜绝发生伤亡事故和重大工伤事故,把安全隐患防范于萌芽之中,确保本工程安全生产的目的,争创市级安全生产标化施工场地。从施工进场直至工程竣工结束退场,严格遵照省、市有关标化施工场地管理规定执行,杜绝不文明施工行为的发生,美化城市环境卫生,争创杭州市级“双标化”施工场地。具体安全、文明施工措施分述如下:第一节、安全生产施工措施安全生产是关系到社会稳定和每个职工的生命及国家财产的大事,是关系到现代化建设和改革开放的大事,亦是一项经济部门和生产部门的大事,必须贯彻“安全第一”和“预防为主”的方针,切实加强安全生产工作。本工程若由我们中标承建,我们将严格执行公司“安全保证体系”。(一)安全生产目标1.安全工作方针:安全第一、预防为主、综合治理2.环境保护原则:预防为主、防治结合、综合治理3.安全管理基本要求: 本工程配备专职安全员,即本工程配备 1 名;施工过程中积极参加本工程的全体员工安全行为的法律规范和控制;遵守与本工程施工管理相关的安全、法规和其他要求;接受甲方和监理单位的安全施工的安全施工的监督管理,坚持对安全管理绩效的持续改进;4.安全工作目标: 死亡事故为“零”;重大机械设备事故为“零”;重大交通安全事故为 “零”;同一现场发生相同性质的事故或未遂事故为“零”;一般重伤事故不大于 0.05%/年;一般轻伤事故频发不大于 0.05%/年。(二)安全管理组织网络图(三)安全生产管理1.本工程施工安全管理必须执行《建设工程安全生产管理条理》2.安全生产责任制为了贯彻执行安全生产方针,强化“谁施工,谁负责”的原则,本工程实行安全责任制。 ----------------------------精品 word 文档 值得下载 值得拥有----------------------------------------------项目经理部经理公司工程部安全工程师董事长下载后可任意编辑 安全管理组织网络⑴.项目经理为安全施工的总责任人。⑵.分管生产的项目副经理对安全施工负直接领导责任,具体组织实施各项安全措施和安全制度。⑶.项目总工程师负责组织安全技术措施的编制和审核,安全技术的交底和安全技术教育。⑷.施工员对分管施工范围内的安全施工负责,贯彻落实各项安全技术措施。⑸.施工场地设专职安全管理人员,负责安全管理和监督检查。⑹.各专业人员负有岗位的安全职责。⑺.每个施工人...

1、当您付费下载文档后,您只拥有了使用权限,并不意味着购买了版权,文档只能用于自身使用,不得用于其他商业用途(如 [转卖]进行直接盈利或[编辑后售卖]进行间接盈利)。
2、本站所有内容均由合作方或网友上传,本站不对文档的完整性、权威性及其观点立场正确性做任何保证或承诺!文档内容仅供研究参考,付费前请自行鉴别。
3、如文档内容存在违规,或者侵犯商业秘密、侵犯著作权等,请点击“违规举报”。

碎片内容

九、安全生产、文明施工保证体系、措施

您可能关注的文档

确认删除?
VIP
微信客服
  • 扫码咨询
会员Q群
  • 会员专属群点击这里加入QQ群
客服邮箱
回到顶部