电脑桌面
添加小米粒文库到电脑桌面
安装后可以在桌面快捷访问

厂区管道施工规范VIP专享VIP免费

厂区管道施工规范_第1页
1/7
厂区管道施工规范_第2页
2/7
厂区管道施工规范_第3页
3/7
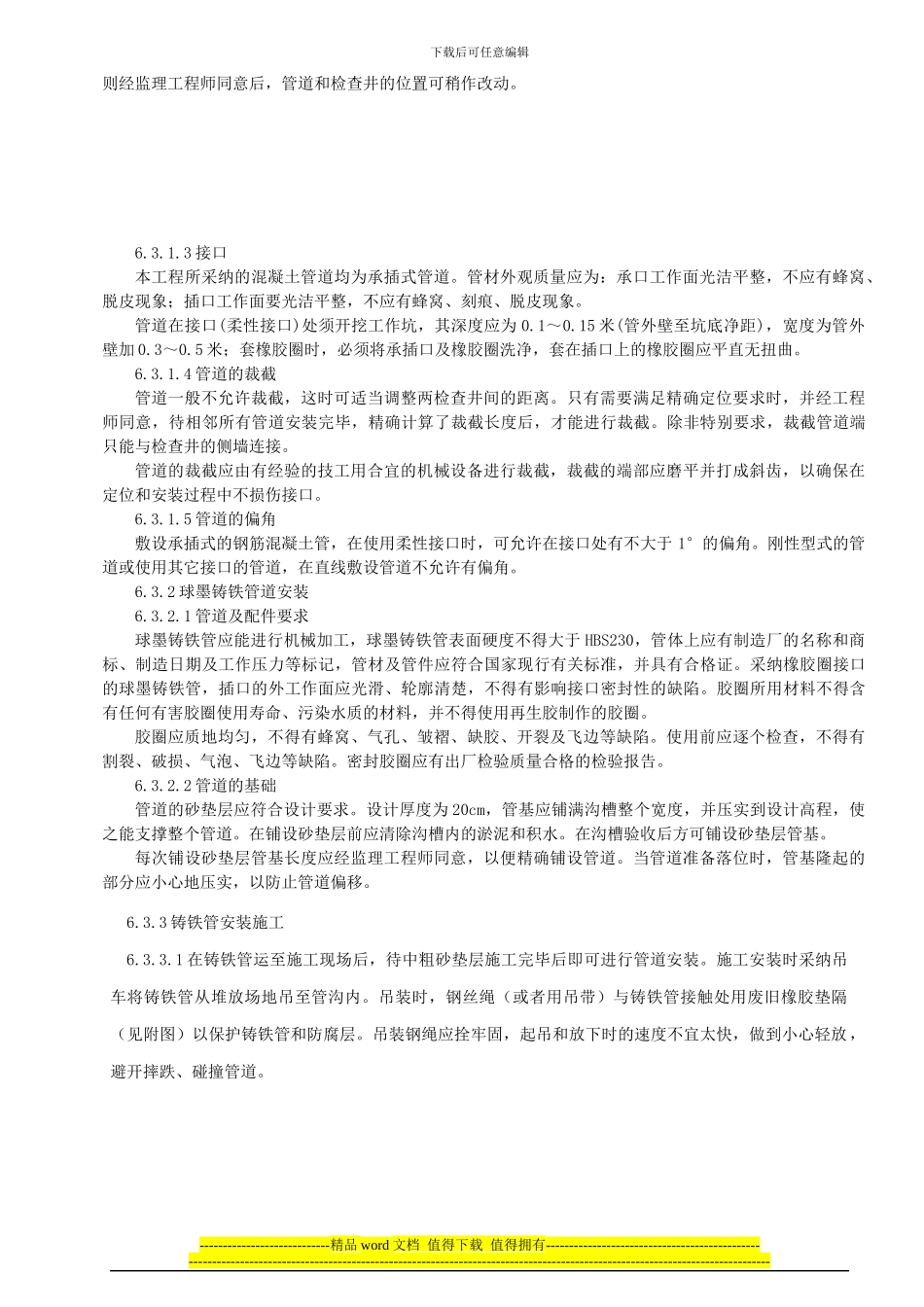
下载后可任意编辑1、编制依据1.1、《电力建设安全工作规程》DL5009.1-20241.2、《电力建设施工质量验收及评定规程》DLT5210.1-20241.3、《建筑基坑工程技术法律规范》YB 9258-971.4、《工程测量法律规范》GB50026—931.5、*********项目工程管道施工图及相关图集。1.6、本工程施工合同。2、工程概况3、厂区外地质概况:厂区外地势平坦开阔,为农田地,地表标高约 30.00m。场地地层为第四系冲洪积成因黄土状土、粉土、砂类土及粘性土。部分管道从清苑货场铁路线下穿过。4、管道施工要求:厂外雨水管道为(DN1200)二级钢筋混凝土排水管道,当管顶覆土 0.7~2.0m 时,采纳 90 度砂石基础,管顶覆土为 2.0~3.0m 时,采纳 180 度砂石基础;厂外污水管道为(DN400)球墨铸铁管,管道垫层采纳中砂,50mm 厚。管道接口为滑动胶圈接口。5、施工条件5.1、管道应敷设在承载能力达到管道地基支撑强度要求的原状土地基或回填密实的地基上。5.2、砂石基础材料一般采纳中、粗砂,亦可采纳天然级配砂石、级配碎石、石屑等地方材料,但其粒径不宜大于 25mm。6、管道工程施工方案6.1 施工顺序测量放线→沟槽开挖→管道基础施工→下管稳管→管道对口→检查井砌筑→回填土6.2 沟槽开挖沟槽的开挖:采纳机械挖土人工配合的方法。开槽放线应将开槽坡口、坡脚线位置准确地用白灰线标识在地上,机械挖槽严禁扰动槽底,槽底预留 15cm,由人工配合清挖。如有局部小面积的超挖,可用原土回填并夯实,如出现较深的超挖现象,必须用级配砂砾进行换填夯实,以上必须经过监理工程师的认可并做好记录。假如沟槽开挖后属不良地基,应立即通知项目监理,根据监理的书面通知进行处理。6.3 雨水管道的施工6.3.1 钢筋混凝土管道施工及安装厂内雨污水管道均为二级钢筋混凝土管,承插式接口。接口橡胶圈采纳滚动橡胶圈或滑动橡胶圈,橡胶圈的验收应符合法律规范的要求。6.3.1.1 管道的基础管道的基础根据图纸设计要求施工,基础形式采纳砂石基础,砂石基础根据支撑角 2¢=90,砂石基础为 120 度。管基应压实到准确的高程,使之能支撑整个管道。当在同一沟槽中同时要埋没两根或更多管道时,各管道的接头应在相同的位置,以保证混凝土管基最长的连续性。6.3.1.2 管道的敷设用起重机械将管道提升后再沿滑道缓缓放下,防止碰撞。在将管道放入沟槽时需采纳起重机、绳子和其它合适的设备配合。管道与胶圈在安装前应加以检查。管道内部和所有接头表面应彻底清洁,并保持洁净。...

1、当您付费下载文档后,您只拥有了使用权限,并不意味着购买了版权,文档只能用于自身使用,不得用于其他商业用途(如 [转卖]进行直接盈利或[编辑后售卖]进行间接盈利)。
2、本站所有内容均由合作方或网友上传,本站不对文档的完整性、权威性及其观点立场正确性做任何保证或承诺!文档内容仅供研究参考,付费前请自行鉴别。
3、如文档内容存在违规,或者侵犯商业秘密、侵犯著作权等,请点击“违规举报”。

碎片内容

厂区管道施工规范

确认删除?
VIP
微信客服
  • 扫码咨询
会员Q群
  • 会员专属群点击这里加入QQ群
客服邮箱
回到顶部