电脑桌面
添加小米粒文库到电脑桌面
安装后可以在桌面快捷访问

工程现场管理条例VIP专享VIP免费

工程现场管理条例_第1页
1/3
工程现场管理条例_第2页
2/3
工程现场管理条例_第3页
3/3
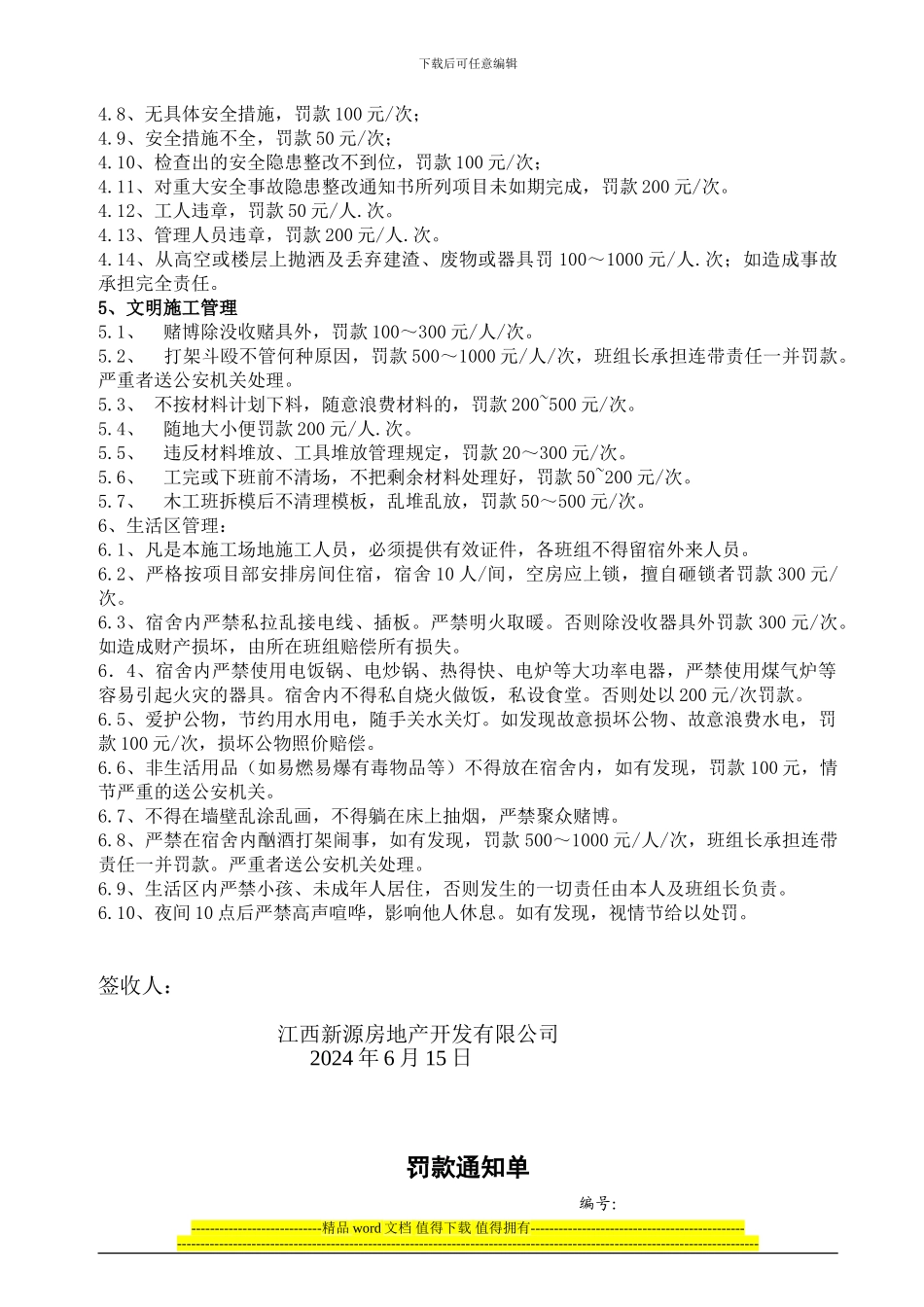
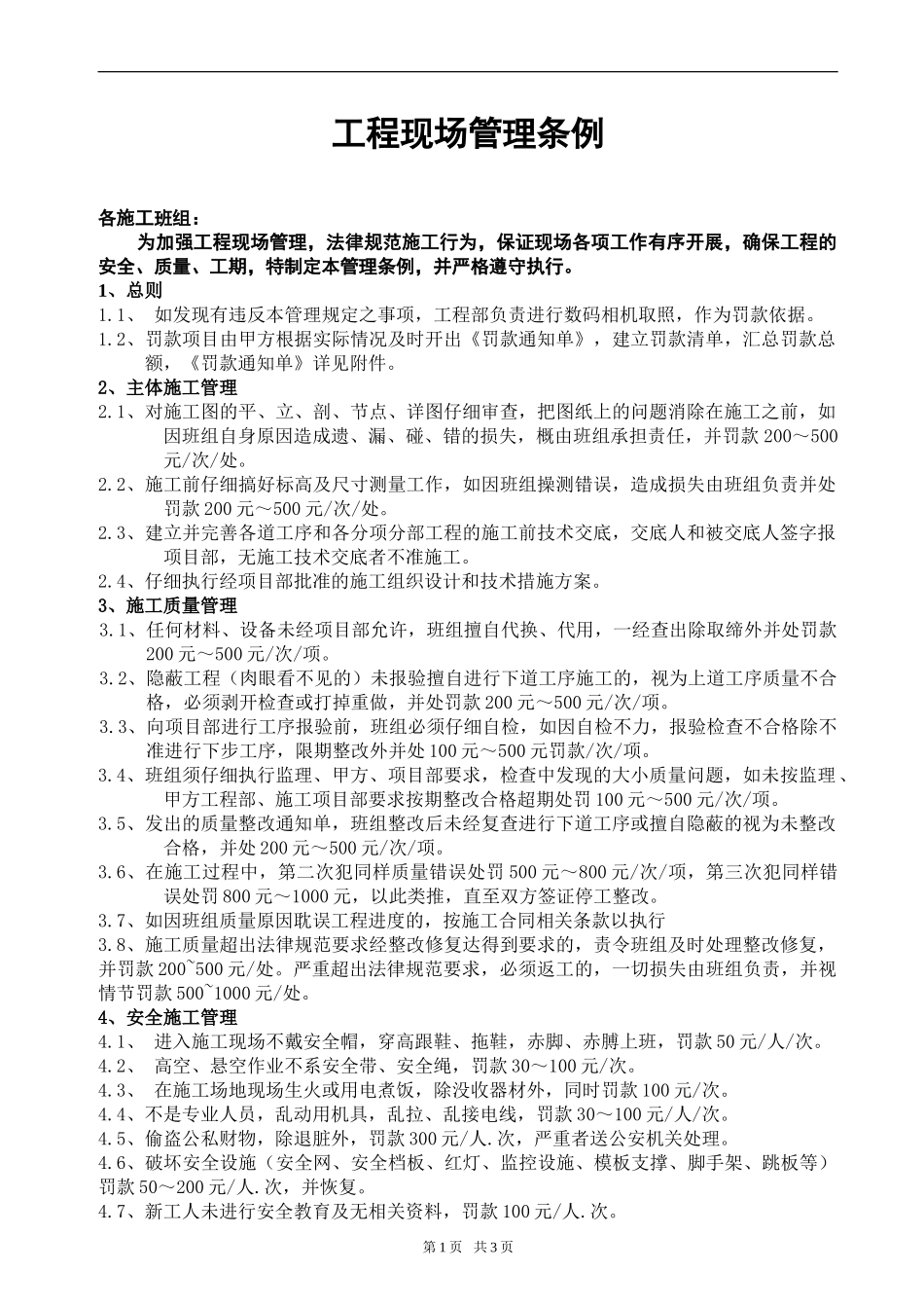
工程现场管理条例各施工班组: 为加强工程现场管理,法律规范施工行为,保证现场各项工作有序开展,确保工程的安全、质量、工期,特制定本管理条例,并严格遵守执行。1、总则1.1、 如发现有违反本管理规定之事项,工程部负责进行数码相机取照,作为罚款依据。1.2、罚款项目由甲方根据实际情况及时开出《罚款通知单》,建立罚款清单,汇总罚款总额,《罚款通知单》详见附件。2、主体施工管理2.1、对施工图的平、立、剖、节点、详图仔细审查,把图纸上的问题消除在施工之前,如因班组自身原因造成遗、漏、碰、错的损失,概由班组承担责任,并罚款 200~500元/次/处。2.2、施工前仔细搞好标高及尺寸测量工作,如因班组操测错误,造成损失由班组负责并处罚款 200 元~500 元/次/处。2.3、建立并完善各道工序和各分项分部工程的施工前技术交底,交底人和被交底人签字报项目部,无施工技术交底者不准施工。2.4、仔细执行经项目部批准的施工组织设计和技术措施方案。3、施工质量管理3.1、任何材料、设备未经项目部允许,班组擅自代换、代用,一经查出除取缔外并处罚款200 元~500 元/次/项。3.2、隐蔽工程(肉眼看不见的)未报验擅自进行下道工序施工的,视为上道工序质量不合格,必须剥开检查或打掉重做,并处罚款 200 元~500 元/次/项。3.3、向项目部进行工序报验前,班组必须仔细自检,如因自检不力,报验检查不合格除不准进行下步工序,限期整改外并处 100 元~500 元罚款/次/项。3.4、班组须仔细执行监理、甲方、项目部要求,检查中发现的大小质量问题,如未按监理、甲方工程部、施工项目部要求按期整改合格超期处罚 100 元~500 元/次/项。3.5、发出的质量整改通知单,班组整改后未经复查进行下道工序或擅自隐蔽的视为未整改合格,并处 200 元~500 元/次/项。3.6、在施工过程中,第二次犯同样质量错误处罚 500 元~800 元/次/项,第三次犯同样错误处罚 800 元~1000 元,以此类推,直至双方签证停工整改。3.7、如因班组质量原因耽误工程进度的,按施工合同相关条款以执行3.8、施工质量超出法律规范要求经整改修复达得到要求的,责令班组及时处理整改修复,并罚款 200~500 元/处。严重超出法律规范要求,必须返工的,一切损失由班组负责,并视情节罚款 500~1000 元/处。4、安全施工管理4.1、 进入施工现场不戴安全帽,穿高跟鞋、拖鞋,赤脚、赤膊上班,罚款 50 元/人/次。4.2、 高空、悬空作业不系安全带、安全...

1、当您付费下载文档后,您只拥有了使用权限,并不意味着购买了版权,文档只能用于自身使用,不得用于其他商业用途(如 [转卖]进行直接盈利或[编辑后售卖]进行间接盈利)。
2、本站所有内容均由合作方或网友上传,本站不对文档的完整性、权威性及其观点立场正确性做任何保证或承诺!文档内容仅供研究参考,付费前请自行鉴别。
3、如文档内容存在违规,或者侵犯商业秘密、侵犯著作权等,请点击“违规举报”。

碎片内容

工程现场管理条例

确认删除?
VIP
微信客服
  • 扫码咨询
会员Q群
  • 会员专属群点击这里加入QQ群
客服邮箱
回到顶部