电脑桌面
添加小米粒文库到电脑桌面
安装后可以在桌面快捷访问

护栏工程施工合同VIP免费

护栏工程施工合同_第1页
1/4
护栏工程施工合同_第2页
2/4
护栏工程施工合同_第3页
3/4
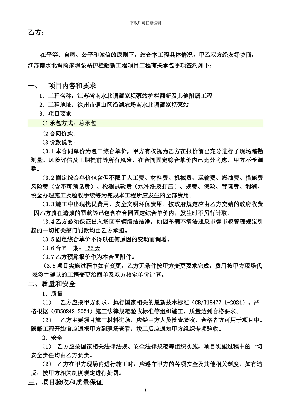
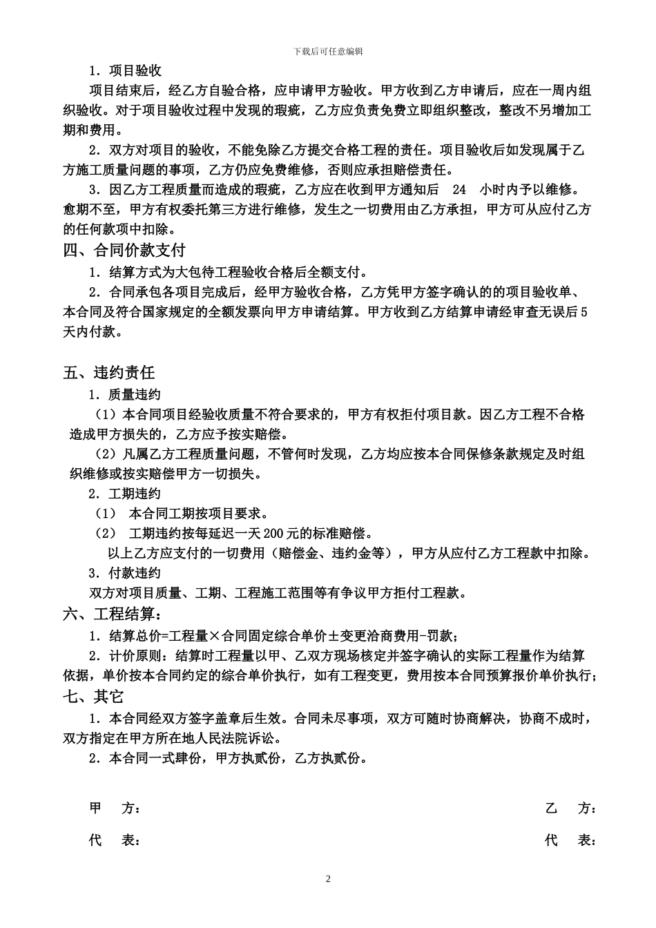
江苏省南水北调蔺家坝泵站护栏翻新及其他附属工程施工协议书 江苏省南水北调蔺家坝泵站护栏翻新及其他附属工程施工协议书甲方:江苏省南水北调蔺家坝泵站工程项目管理部乙方:徐州市雅宸建筑装饰工程有限公司江苏省南水北调护栏翻新及其他附属工程施工协议书甲方:下载后可任意编辑乙方:在平等、自愿、公平和诚信的原则下,结合本工程具体情况,甲乙双方经友好协商,江苏南水北调蔺家坝泵站护栏翻新工程项目工程有关承包事项签约如下:一、 项目内容和要求1.工程名称:江苏省南水北调蔺家坝泵站护栏翻新及其他附属工程2.工程地址:徐州市铜山区沿湖农场南水北调蔺家坝泵站3.项目要求(1 承包方式:总承包(2 合同价款:(3 价款说明:(3.1 本合同单价为包干综合单价,甲方有权视为乙方在报价前已充分进行了现场踏勘测量、风险评估及工期提前等所有风险,在合同固定综合单价内已充分考虑,甲方不予调整。(3.2 固定综合单价包含但不限于人工费、材料费、机械费、运输费、燃油费、措施费风险费(含不可预见费)、检测试验费(水冲洗及打压)、规费、保险、管理费、利润、税金办理施工及验收手续等为完成本工程所应发生的全部费用。(3.3 施工中出现扰民费用、安全文明环保费用、按政府规定应由乙方交纳的政府收费 因乙方责任造成的罚款等已包含在合同固定综合单价内,发生时不另行计取。(3.4 乙方必须保证出入场区车辆清洁洁净,如因车辆不清洁违反市容市貌管理规定引起的一切相关部门罚款均由乙方承担。(3.5 固定综合单价不得以任何原因的变动而调增。(3.6 合同工期: 25 天 (3.7 乙方预算报价作为本合同附件。(3.8 项目实施过程中如有变更,乙方无条件按甲方变更要求完成,费用按甲方现场代表签字确认的工程变更洽商单及双方核定单价计算。二、质量和安全1.质量(1) 乙方应按甲方要求,执行国家相关的最新技术标准(GB/T18477.1-2024)、严格根据(GB50242-2024)施工法律规范验收标准等组织施工,质量达到合格要求。(2) 乙方主要项目施工材料进场,应经甲方人员检查验收,合格者方可用于项目中。隐蔽工程开始前应通报甲方到现场查看,竣工后应通知甲方组织专项验收。2.安全(1) 乙方应按国家相关法律法规、安全法律规范等组织实施,项目实施过程中的一切安全责任均由乙方负责。(2) 乙方在甲方现场内进行施工时,应遵守甲方的各项安全及其他相关制度,如有违反,按甲方相关制度规定进行处罚。三、项目验收...

1、当您付费下载文档后,您只拥有了使用权限,并不意味着购买了版权,文档只能用于自身使用,不得用于其他商业用途(如 [转卖]进行直接盈利或[编辑后售卖]进行间接盈利)。
2、本站所有内容均由合作方或网友上传,本站不对文档的完整性、权威性及其观点立场正确性做任何保证或承诺!文档内容仅供研究参考,付费前请自行鉴别。
3、如文档内容存在违规,或者侵犯商业秘密、侵犯著作权等,请点击“违规举报”。

碎片内容

护栏工程施工合同

确认删除?
VIP
微信客服
  • 扫码咨询
会员Q群
  • 会员专属群点击这里加入QQ群
客服邮箱
回到顶部