电脑桌面
添加小米粒文库到电脑桌面
安装后可以在桌面快捷访问

逻辑学复习提纲及练习题VIP免费

逻辑学复习提纲及练习题_第1页
1/11
逻辑学复习提纲及练习题_第2页
2/11
逻辑学复习提纲及练习题_第3页
3/11
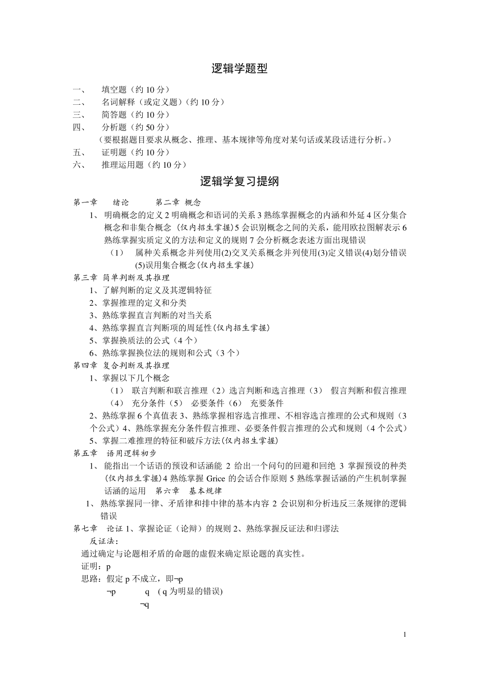
1 逻辑学题型 一、 填空题(约 10 分) 二、 名词解释(或定义题)(约 10 分) 三、 简答题(约 10 分) 四、 分析题(约 50 分) (要根据题目要求从概念、推理、基本规律等角度对某句话或某段话进行分析。) 五、 证明题(约 10 分) 六、 推理运用题(约 10 分) 逻辑学复习提纲 第一章 绪论 第二章 概念 1、 明确概念的定义 2 明确概念和语词的关系 3 熟练掌握概念的内涵和外延 4 区分集合概念和非集合概念 (仅内招生掌握)5 会识别概念之间的关系,能用欧拉图解表示 6熟练掌握实质定义的方法和定义的规则 7 会分析概念表述方面出现错误 (1) 属种关系概念并列使用(2)交叉关系概念并列使用(3)定义错误(4)划分错误(5)误用集合概念(仅内招生掌握) 第三章 简单判断及其推理 1、了解判断的定义及其逻辑特征 2、掌握推理的定义和分类 3、熟练掌握直言判断的对当关系 4、熟练掌握直言判断项的周延性(仅内招生掌握) 5、掌握换质法的公式(4 个) 6、熟练掌握换位法的规则和公式(3 个) 第四章 复合判断及其推理 1、掌握以下几个概念 (1) 联言判断和联言推理(2)选言判断和选言推理(3) 假言判断和假言推理(4) 充分条件(5) 必要条件(6) 充要条件 2、熟练掌握 6 个真值表 3、熟练掌握相容选言推理、不相容选言推理的公式和规则(3个公式)4、熟练掌握充分条件假言推理、必要条件假言推理的公式和规则(4 个公式) 5、掌握二难推理的特征和破斥方法(仅内招生掌握) 第五章 语用逻辑初步 1、 能指出一个话语的预设和话涵能 2 给出一个问句的回避和回绝3 掌握预设的种类(仅内招生掌握)4 熟练掌握 Grice 的会话合作原则 5 熟练掌握话涵的产生机制掌握话涵的运用 第六章 基本规律 1、 熟练掌握同一律、矛盾律和排中律的基本内容2 会识别和分析违 反 三条规律的逻辑错误 第七章 论证 1、掌握论 证(论 辩 )的规则 2、熟练掌握反 证法和归 谬 法 反证法: 通 过 确定与 论 题相矛盾的命 题的虚 假来 确定原论 题的真实性。 证明: p 思 路 : 假定 p 不成 立 ,即 ¬ p ¬ p q ( q 为 明显 的错误) ¬ q 2 ¬¬p( 即p) 根据排中律,¬ p 为假,则p 不能为假,即p 为真 归谬法: 通过确定被反驳论题的荒谬性来反驳对方。 反驳:p(即证明p 为假) 思路:假定p 为真 p q (q 为荒谬结果,或...

1、当您付费下载文档后,您只拥有了使用权限,并不意味着购买了版权,文档只能用于自身使用,不得用于其他商业用途(如 [转卖]进行直接盈利或[编辑后售卖]进行间接盈利)。
2、本站所有内容均由合作方或网友上传,本站不对文档的完整性、权威性及其观点立场正确性做任何保证或承诺!文档内容仅供研究参考,付费前请自行鉴别。
3、如文档内容存在违规,或者侵犯商业秘密、侵犯著作权等,请点击“违规举报”。

碎片内容

逻辑学复习提纲及练习题

确认删除?
VIP
微信客服
  • 扫码咨询
会员Q群
  • 会员专属群点击这里加入QQ群
客服邮箱
回到顶部