电脑桌面
添加小米粒文库到电脑桌面
安装后可以在桌面快捷访问

高中物理图像问题VIP免费

高中物理图像问题_第1页
1/8
高中物理图像问题_第2页
2/8
高中物理图像问题_第3页
3/8
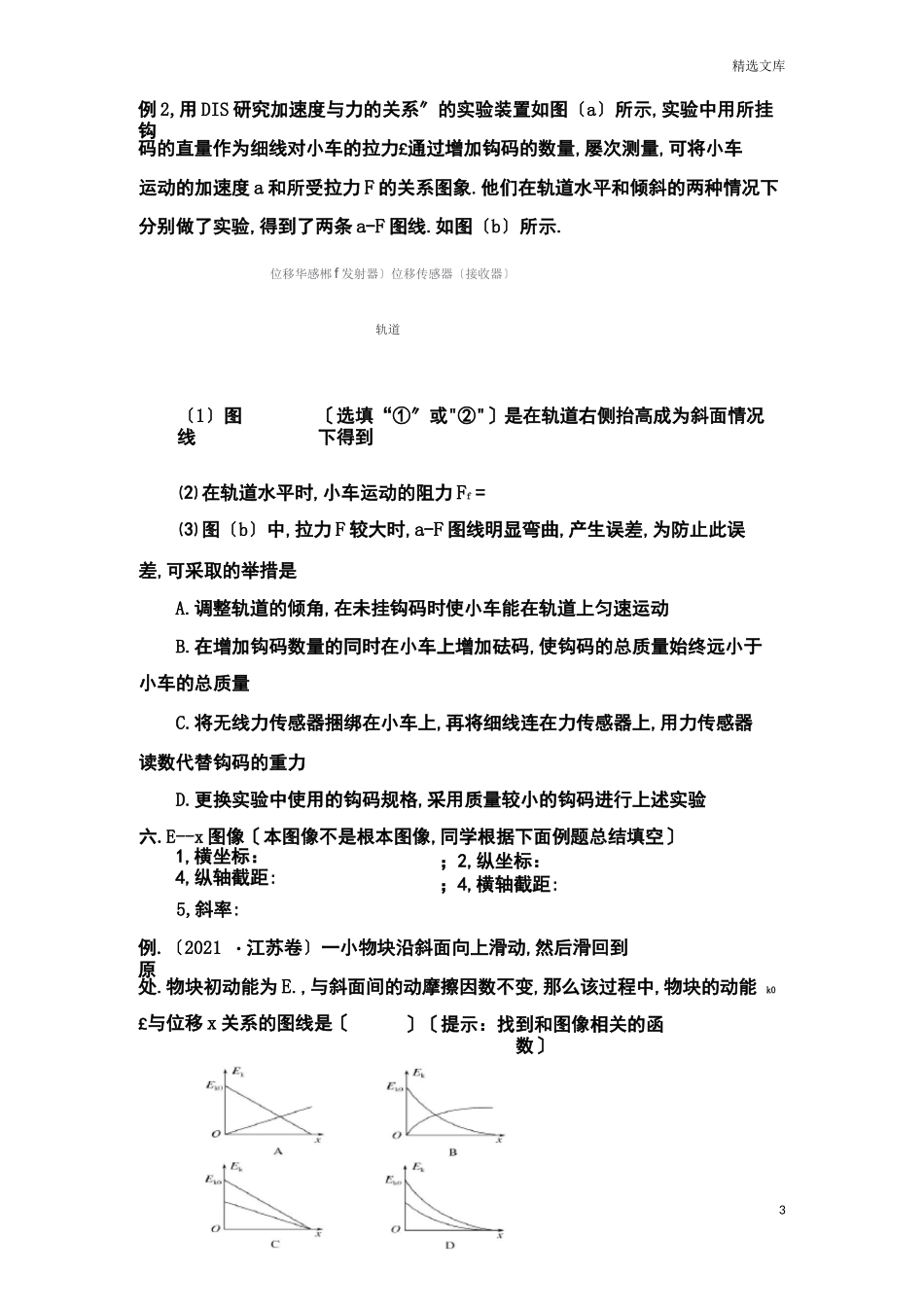
高中物理图像问题〔乌丹一中:郭俊峰〕应用图像解决物理问题有直观、简洁的优点,所以高中物理有很多问题涉 及图像,并且图像问题也是高考的热点.解决这类问题关键明白下面几点:1,明确横、纵坐标的物理意义,同时一定注意单位和数量级2,搞清楚图像上的点、斜率、截距、与坐标轴围成的面积以及交点的意义.3,找到和图像相关的函数关系;明确对应的物理情景和物理过程.一.x—t 图像1, 横坐标:; 2, 纵坐标:;3,纵轴截距:; 4,横轴截距:;5,斜率:;6,交点:7,注意图像正负的意义.二.v-t 图像1,横坐标:; 2,纵坐标:;2,纵轴截距:; 4,横轴截距:;4, 斜率:; 6, 面积:;7,交点:8,注意图像正负的意义.例 1.如下图的位移一时间〔x -1〕图象和速度-时间〔v -1〕图象中给出四 条图线,甲、乙、丙、丁代表四辆车由同一地点向同一方向运动的情况,那么以下 说法正确的选项是〔〕A .甲车做直线运动,乙车做曲线运动B.0~q 时间内,甲车通过的路程大于乙 车通过的路程C.0~t2 时间内,丙、丁两车在彳时刻相 距最远D.0~t2时间内,丙、丁两车的平均速度相等例 2.小张和小王分别驾车沿平直公路同向行驶,在某段时间内两车的 v-t图象如右图所示,初始时,小张在小王前方 xo处〔〕A.假设 xo = 18 m,两车相遇 1 次B .假设 xo<18 m,两车相遇 2 次C.假设 xo = 36 m,两车相遇 1 次D.假设 xo = 54 m,两车相遇 1 次三.a—t 图像1,横坐标:; 2,纵坐标:;3,纵轴截距:; 4,横轴截距:精选文库5, 斜率:; 6, 面积:;7,注意图像正负的意义.例.一质点由静止开始按如下图的规律运动,以下说法正确的选项是〔〕A .质点在 2to的时间内始终沿正方向运动,且在 2to时距离出发点最远B .质点做往复运动,且在 2to时回到出发点产C.质点在 t0时的速度最大,且最大的速度为竽等D .质点在 2to时的速度最大,且最大的速度为 a0to. * 弋 四.F—x 图像1,横坐标:〔或〕; 2,纵坐标:;3,横轴截距:;4, 斜率:; 5, 面积:;6,注意图像正负的意义.例.某实验小组在探究弹力与弹簧伸长量的关系时,先把弹簧平放在桌面上, 用刻度尺测出弹簧的原长 Lo = 4.6 cm,再把弹簧竖直悬挂起来,在下端挂钩码,做出弹力 F 与弹簧长度 x 的图像如下图.〔1〕由此图线可得,该弹簧劲度系数 k =N/m.〔2〕图线与 x 轴的交点坐标大于 L.的原因是 五.动力学的图像〔a-F 图像最常见〕1,横坐标:有时是拉力 , 有时是合外力 , 有时是钩码的重 力;2...

1、当您付费下载文档后,您只拥有了使用权限,并不意味着购买了版权,文档只能用于自身使用,不得用于其他商业用途(如 [转卖]进行直接盈利或[编辑后售卖]进行间接盈利)。
2、本站所有内容均由合作方或网友上传,本站不对文档的完整性、权威性及其观点立场正确性做任何保证或承诺!文档内容仅供研究参考,付费前请自行鉴别。
3、如文档内容存在违规,或者侵犯商业秘密、侵犯著作权等,请点击“违规举报”。

碎片内容

高中物理图像问题

确认删除?
VIP
微信客服
  • 扫码咨询
会员Q群
  • 会员专属群点击这里加入QQ群
客服邮箱
回到顶部