电脑桌面
添加小米粒文库到电脑桌面
安装后可以在桌面快捷访问

施工方案的编写要求VIP免费

施工方案的编写要求_第1页
1/3
施工方案的编写要求_第2页
2/3
施工方案的编写要求_第3页
3/3
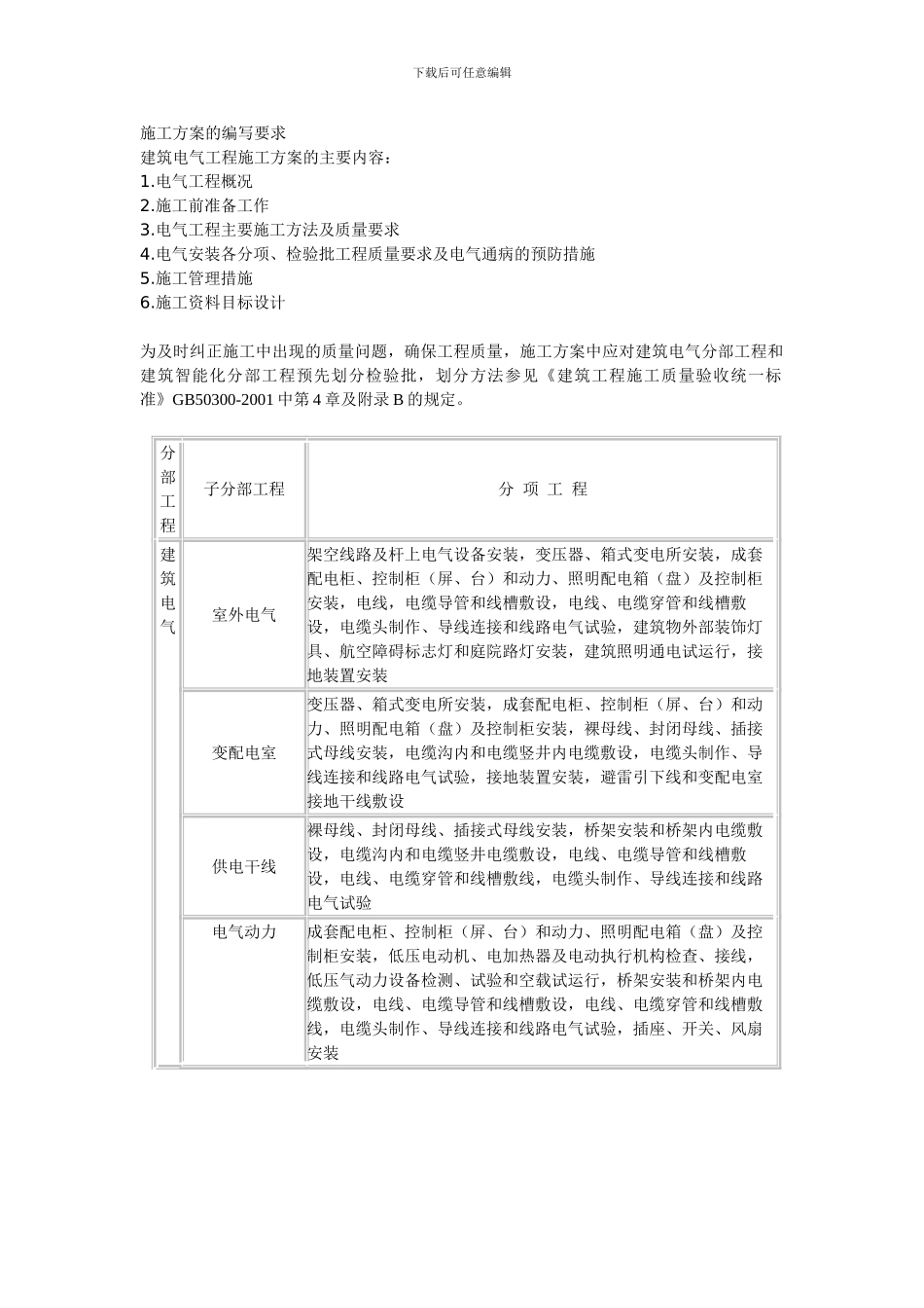
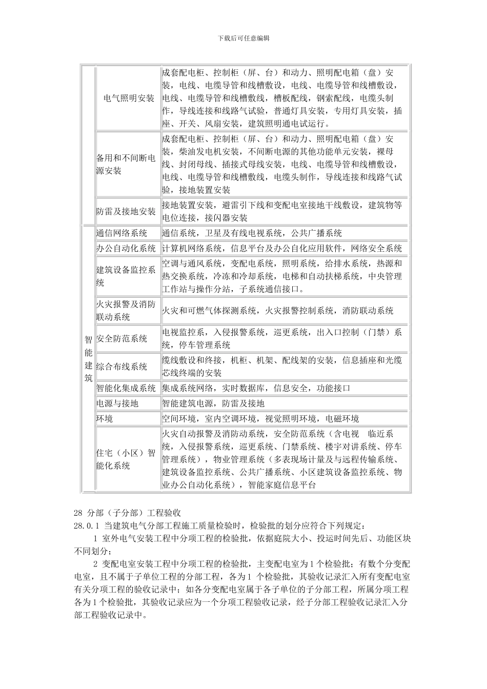
下载后可任意编辑施工方案的编写要求建筑电气工程施工方案的主要内容:1.电气工程概况2.施工前准备工作3.电气工程主要施工方法及质量要求4.电气安装各分项、检验批工程质量要求及电气通病的预防措施5.施工管理措施6.施工资料目标设计为及时纠正施工中出现的质量问题,确保工程质量,施工方案中应对建筑电气分部工程和建筑智能化分部工程预先划分检验批,划分方法参见《建筑工程施工质量验收统一标准》GB50300-2001 中第 4 章及附录 B 的规定。分部工程子分部工程分 项 工 程建筑电气室外电气架空线路及杆上电气设备安装,变压器、箱式变电所安装,成套配电柜、控制柜(屏、台)和动力、照明配电箱(盘)及控制柜安装,电线,电缆导管和线槽敷设,电线、电缆穿管和线槽敷设,电缆头制作、导线连接和线路电气试验,建筑物外部装饰灯具、航空障碍标志灯和庭院路灯安装,建筑照明通电试运行,接地装置安装变配电室变压器、箱式变电所安装,成套配电柜、控制柜(屏、台)和动力、照明配电箱(盘)及控制柜安装,裸母线、封闭母线、插接式母线安装,电缆沟内和电缆竖井内电缆敷设,电缆头制作、导线连接和线路电气试验,接地装置安装,避雷引下线和变配电室接地干线敷设供电干线裸母线、封闭母线、插接式母线安装,桥架安装和桥架内电缆敷设,电缆沟内和电缆竖井电缆敷设,电线、电缆导管和线槽敷设,电线、电缆穿管和线槽敷线,电缆头制作、导线连接和线路电气试验电气动力成套配电柜、控制柜(屏、台)和动力、照明配电箱(盘)及控制柜安装,低压电动机、电加热器及电动执行机构检查、接线,低压气动力设备检测、试验和空载试运行,桥架安装和桥架内电缆敷设,电线、电缆导管和线槽敷设,电线、电缆穿管和线槽敷线,电缆头制作、导线连接和线路电气试验,插座、开关、风扇安装下载后可任意编辑电气照明安装成套配电柜、控制柜(屏、台)和动力、照明配电箱(盘)安装,电线、电缆导管和线槽敷设,电线、电缆导管和线槽敷设,电线、电缆导管和线槽敷线,槽板配线,钢索配线,电缆头制作,导线连接和线路气试验,普通灯具安装,专用灯具安装,插座、开关、风扇安装,建筑照明通电试运行。备用和不间断电源安装成套配电柜、控制柜(屏、台)和动力、照明配电箱(盘)安装,柴油发电机安装,不间断电源的其他功能单元安装,裸母线、封闭母线、插接式母线安装,电线、电缆导管和线槽敷设,电线、电缆导管和线槽敷线,电缆头制作,导线连接和线路气...

1、当您付费下载文档后,您只拥有了使用权限,并不意味着购买了版权,文档只能用于自身使用,不得用于其他商业用途(如 [转卖]进行直接盈利或[编辑后售卖]进行间接盈利)。
2、本站所有内容均由合作方或网友上传,本站不对文档的完整性、权威性及其观点立场正确性做任何保证或承诺!文档内容仅供研究参考,付费前请自行鉴别。
3、如文档内容存在违规,或者侵犯商业秘密、侵犯著作权等,请点击“违规举报”。

碎片内容

施工方案的编写要求

确认删除?
VIP
微信客服
  • 扫码咨询
会员Q群
  • 会员专属群点击这里加入QQ群
客服邮箱
回到顶部