电脑桌面
添加小米粒文库到电脑桌面
安装后可以在桌面快捷访问

2020水利质检员试卷A、试卷B、试卷C试题及答案VIP免费

2020水利质检员试卷A、试卷B、试卷C试题及答案_第1页
1/12
2020水利质检员试卷A、试卷B、试卷C试题及答案_第2页
2/12
2020水利质检员试卷A、试卷B、试卷C试题及答案_第3页
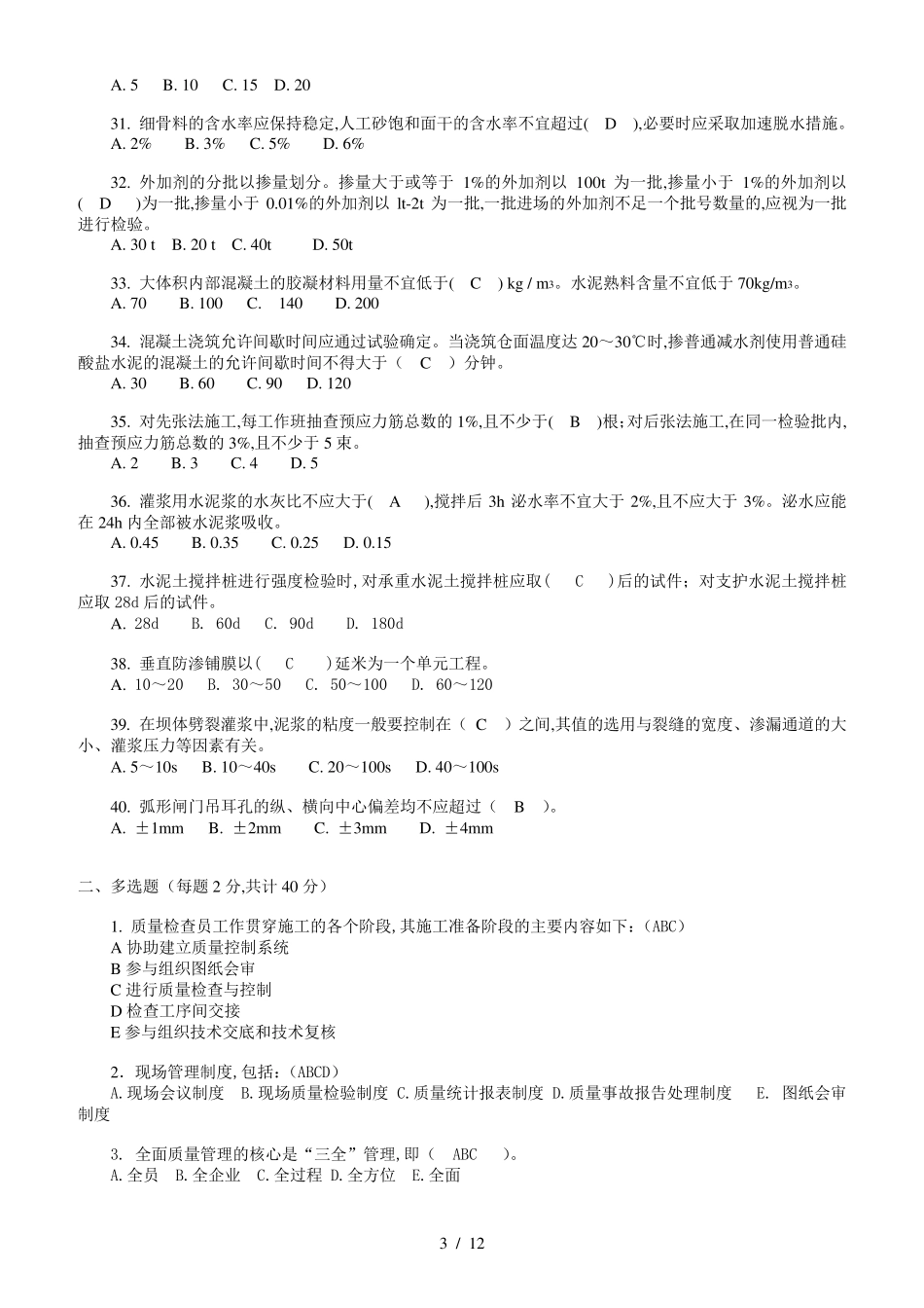
3/12
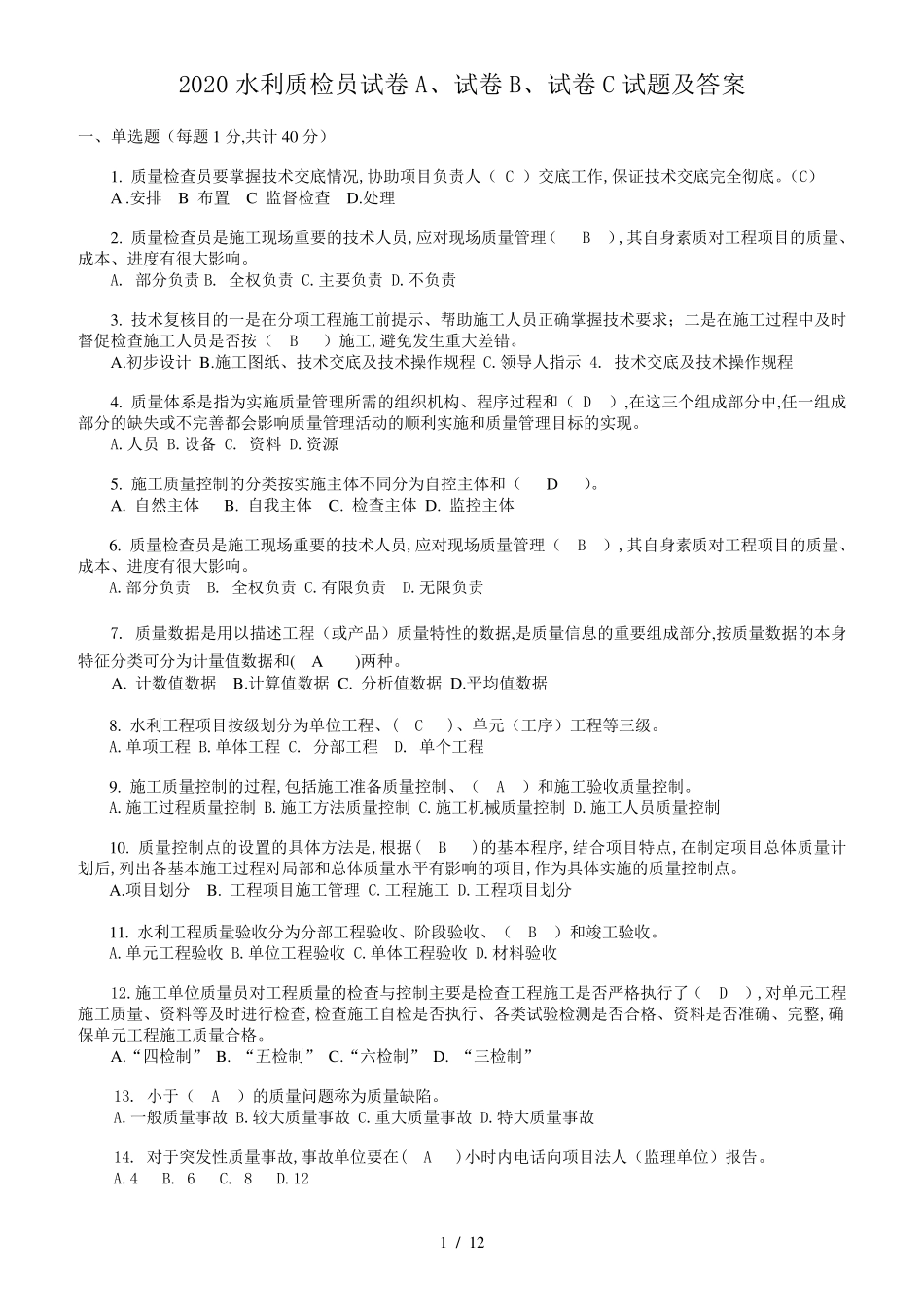
1 / 12 2020 水 利 质 检 员 试 卷 A、 试 卷 B、 试 卷 C 试 题 及 答 案 一 、 单 选 题 ( 每 题 1 分 ,共 计 40 分 ) 1. 质 量 检 查 员 要 掌 握 技 术 交 底 情 况 ,协 助 项 目 负 责 人 ( C ) 交 底 工 作 ,保 证 技 术 交 底 完 全 彻 底 。( C) A .安 排 B 布 置 C 监 督 检 查 D.处 理 2. 质 量 检 查 员 是 施 工 现 场 重 要 的 技 术 人 员 ,应 对 现 场 质 量 管 理 ( B ) ,其 自 身 素 质 对 工 程 项 目 的 质 量 、成 本 、 进 度 有 很 大 影 响 。 A. 部 分 负 责 B. 全 权 负 责 C.主 要 负 责 D.不 负 责 3. 技 术 复 核 目 的 一 是 在 分 项 工 程 施 工 前 提 示 、 帮 助 施 工 人 员 正 确 掌 握 技 术 要 求 ; 二 是 在 施 工 过 程 中 及 时督 促 检 查 施 工 人 员 是 否 按 ( B ) 施 工 ,避 免 发 生 重 大 差 错 。 A.初 步 设 计 B.施 工 图 纸 、 技 术 交 底 及 技 术 操 作 规 程 C.领 导 人 指 示 4. 技 术 交 底 及 技 术 操 作 规 程 4. 质 量 体 系 是 指 为 实 施 质 量 管 理 所 需 的 组 织 机 构 、 程 序 过 程 和 ( D ) ,在 这三个组 成 部 分 中 ,任一 组 成部 分 的 缺失或不 完 善都会影 响 质 量 管 理 活动的 顺利 实 施 和 质 量 管 理 目 标的 实 现 。 A.人 员 B.设 备 C. 资料 D.资源 5. 施 工 质 量 控制的 分 类按 实 施 主 体 不 同分 为 自 控主 体 和 ( D )。 A. 自 然主 体 B. 自 我主 体 C. 检 查 主 体 D. 监 控主 体 6. 质 量 检 查 员 是 施 工 现 场 重 要 的 技 术 人 员 ,应 对 现 场 质 量 管 理 ( B ) ,其 自 身 素 质 对 工 程 项 目 的 质 量 、成 本 、 进 度 有 很 大 影 响 。 A.部 分 负 责 B. 全 权 负 责 C.有 限负 责 D.无限负 责 7. 质 量 数据是 用以描述工 程 ( 或产品) 质 量 特性的 数据,是 质 量 信息的 重 要 组 成 部 分 ,按 质 量 ...

1、当您付费下载文档后,您只拥有了使用权限,并不意味着购买了版权,文档只能用于自身使用,不得用于其他商业用途(如 [转卖]进行直接盈利或[编辑后售卖]进行间接盈利)。
2、本站所有内容均由合作方或网友上传,本站不对文档的完整性、权威性及其观点立场正确性做任何保证或承诺!文档内容仅供研究参考,付费前请自行鉴别。
3、如文档内容存在违规,或者侵犯商业秘密、侵犯著作权等,请点击“违规举报”。

碎片内容

2020水利质检员试卷A、试卷B、试卷C试题及答案

您可能关注的文档

确认删除?
VIP
微信客服
  • 扫码咨询
会员Q群
  • 会员专属群点击这里加入QQ群
客服邮箱
回到顶部