电脑桌面
添加小米粒文库到电脑桌面
安装后可以在桌面快捷访问

民航机场目视助航工程VIP免费

民航机场目视助航工程_第1页
1/18
民航机场目视助航工程_第2页
2/18
民航机场目视助航工程_第3页
3/18
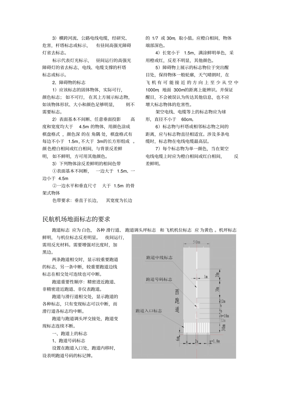
民航机场目视助航工程民航机场目视助航设施的种类及地面标志的要求民航机场目视助航设施的种类一、机场目视助航设施交替为绿 /白灯标表示为陆上机场;交替为黄 /白灯标表示为水上机场。机场 目视助航设施 包括:指示标和信号设施、标志、助航灯光、标记牌和标志物以及他们的供电设施和监控与控制系统。二、标示障碍物的目视助航设施1、作为障碍物需要加以标志或灯光标示的物体位于障碍物限制面内的物体:1)机场活动动区内,所有 的车辆 和 移动物体均 视为障碍物, 需要标志, 夜间设灯光标示。 但仅在机坪 上使用的航空器勤务车辆和 设备 可以 除外 。2)机场活动区内立式航空地面灯必须标志 ,昼间鲜明醒目,立式灯具和标记牌上不应设置障碍灯。3)在规定的 至滑行道、机坪滑行道或航空器机位滑行道通道中线两侧最小间距范围内的所有障碍物必须标志,夜间设灯光。4)距离起飞爬升面内边3000m 范围内,突出于该面之上的固定障碍物,标志,夜间灯光标志。5)邻近起飞爬升面物体,尚未构成障碍物,认为有必要保证飞机能够避开的情况下,标志,夜间灯光标示。6)距离进近面内边3000m 范围内,突出于该面上的固定障碍物,标志,夜间灯光标示。7)突出于内水平面上的固定障碍物,标志,夜间灯光标示。8)突出于障碍物保护面之上的物体,标志,夜间灯光标示。9)其他位于障碍物限制面以外的物体,如经研究,认为对航空器构成危害,标志或灯光标示。10)横跨河流、山谷、公路的架空电线或电缆, 如经研究, 对其支持的塔杆标记或标记。总结记忆位于障碍物限制面内需要标志,夜间需要灯标标记的障碍物:1)所有车辆和移动物体,除仅机坪活动的车辆和设备除外;2)立式地面航空灯,且灯具和标记牌上不设障碍灯;3)滑行道、机坪滑行道、机位滑行道通道中线两侧规定间距内所有障碍物;4)两个面内边3000m 以内;①距离爬升面内边 3000m 以内,突出该面的障碍物。②距离进近面内边3000m以内,突出该面的障碍物;5)一个邻近;邻近爬升面,认为有必要,设置;6)两个面上;①突出于内水平面上;②突出于障碍物保护面上。7)两个经研究;①其他如目视路径附近的物体,河流、山谷、公路,对航空器危害②横跨河流、山谷、公路的电线或电缆,对航空器危害, 标志,支持杆塔标志或标示。位于障碍物限制面以外的物体1)距跑道中心线两侧各10Km,跑道端外 20Km,高出地面标高30m,高出机场标高150m,标志和灯光标示,如该障碍物设有昼间...

1、当您付费下载文档后,您只拥有了使用权限,并不意味着购买了版权,文档只能用于自身使用,不得用于其他商业用途(如 [转卖]进行直接盈利或[编辑后售卖]进行间接盈利)。
2、本站所有内容均由合作方或网友上传,本站不对文档的完整性、权威性及其观点立场正确性做任何保证或承诺!文档内容仅供研究参考,付费前请自行鉴别。
3、如文档内容存在违规,或者侵犯商业秘密、侵犯著作权等,请点击“违规举报”。

碎片内容

民航机场目视助航工程

确认删除?
VIP
微信客服
  • 扫码咨询
会员Q群
  • 会员专属群点击这里加入QQ群
客服邮箱
回到顶部