电脑桌面
添加小米粒文库到电脑桌面
安装后可以在桌面快捷访问

汽车4S店薪酬制度附工资标准表

汽车4S店薪酬制度附工资标准表_第1页
1/8
汽车4S店薪酬制度附工资标准表_第2页
2/8
汽车4S店薪酬制度附工资标准表_第3页
3/8
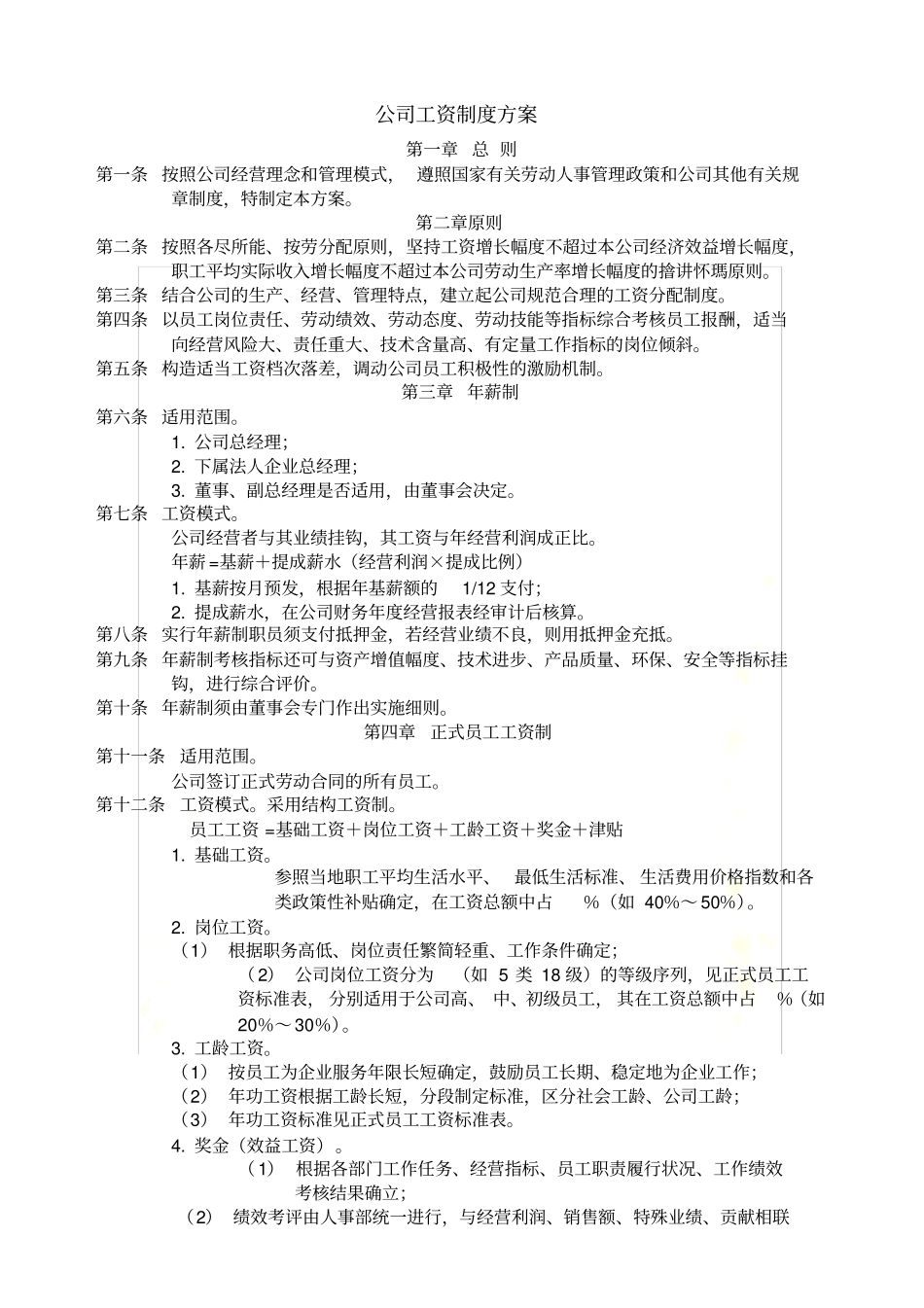
汽车 4S 店薪酬制度附工资标准表公司工资制度方案第一章 总 则第一条 按照公司经营理念和管理模式, 遵照国家有关劳动人事管理政策和公司其他有关规章制度,特制定本方案。第二章原则第二条 按照各尽所能、按劳分配原则,坚持工资增长幅度不超过本公司经济效益增长幅度,职工平均实际收入增长幅度不超过本公司劳动生产率增长幅度的摿讲怀瑪原则。第三条 结合公司的生产、经营、管理特点,建立起公司规范合理的工资分配制度。第四条 以员工岗位责任、劳动绩效、劳动态度、劳动技能等指标综合考核员工报酬,适当向经营风险大、责任重大、技术含量高、有定量工作指标的岗位倾斜。第五条 构造适当工资档次落差,调动公司员工积极性的激励机制。第三章 年薪制第六条 适用范围。1. 公司总经理;2. 下属法人企业总经理;3. 董事、副总经理是否适用,由董事会决定。第七条 工资模式。公司经营者与其业绩挂钩,其工资与年经营利润成正比。年薪 =基薪+提成薪水(经营利润×提成比例)1. 基薪按月预发,根据年基薪额的1/12 支付;2. 提成薪水,在公司财务年度经营报表经审计后核算。第八条 实行年薪制职员须支付抵押金,若经营业绩不良,则用抵押金充抵。第九条 年薪制考核指标还可与资产增值幅度、技术进步、产品质量、环保、安全等指标挂钩,进行综合评价。第十条 年薪制须由董事会专门作出实施细则。第四章正式员工工资制第十一条适用范围。公司签订正式劳动合同的所有员工。第十二条工资模式。采用结构工资制。员工工资 =基础工资+岗位工资+工龄工资+奖金+津贴1. 基础工资。参照当地职工平均生活水平、 最低生活标准、 生活费用价格指数和各类政策性补贴确定,在工资总额中占%(如 40%~ 50%)。2. 岗位工资。(1) 根据职务高低、岗位责任繁简轻重、工作条件确定;( 2) 公司岗位工资分为(如 5 类 18 级)的等级序列,见正式员工工资标准表, 分别适用于公司高、 中、初级员工, 其在工资总额中占%(如20%~ 30%)。3. 工龄工资。(1) 按员工为企业服务年限长短确定,鼓励员工长期、稳定地为企业工作;(2) 年功工资根据工龄长短,分段制定标准,区分社会工龄、公司工龄;(3) 年功工资标准见正式员工工资标准表。4. 奖金(效益工资)。( 1) 根据各部门工作任务、经营指标、员工职责履行状况、工作绩效考核结果确立;(2) 绩效考评由人事部统一进行,与经营利润、销售额、特殊业绩...

1、当您付费下载文档后,您只拥有了使用权限,并不意味着购买了版权,文档只能用于自身使用,不得用于其他商业用途(如 [转卖]进行直接盈利或[编辑后售卖]进行间接盈利)。
2、本站所有内容均由合作方或网友上传,本站不对文档的完整性、权威性及其观点立场正确性做任何保证或承诺!文档内容仅供研究参考,付费前请自行鉴别。
3、如文档内容存在违规,或者侵犯商业秘密、侵犯著作权等,请点击“违规举报”。

碎片内容

汽车4S店薪酬制度附工资标准表

爱的疯狂+ 关注
实名认证
内容提供者

该用户很懒,什么也没介绍

确认删除?
VIP
微信客服
  • 扫码咨询
会员Q群
  • 会员专属群点击这里加入QQ群
客服邮箱
回到顶部