电脑桌面
添加小米粒文库到电脑桌面
安装后可以在桌面快捷访问

产品招标流程

产品招标流程_第1页
1/6
产品招标流程_第2页
2/6
产品招标流程_第3页
3/6
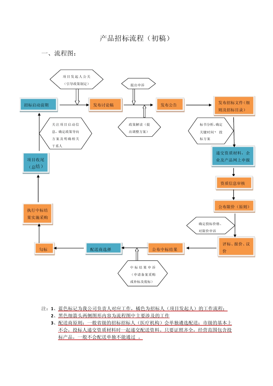
产品招标流程(初稿) 一、流程图: 注:1、蓝色标记为我公司负责人对应工作,橘色为招标人(项目发起人)的工作流程; 2、黑色细箭头两侧图形内容为流程图中主要涉及的工作 3、配送商原则:一般省级的招标招标人(医疗机构)会单独遴选配送;市级的基本上不会,投标人递交资质材料时一起递交配送资料。只要证照齐全,经营范围包含投标产品,一般不会配送单独不能通过 。 招标启动前期 发布讨论稿 发布公告 发布招标文件(细则及招标目录) 公布限价(原则) 递交资质材料,企业及产品网上申报 勾标 配送商选择 公布中标结果 评标、报价、议价 项目收尾(总结)执行中标结果实施采购 项 目 发 起 人 公 关(引导政策制定) 中 标结 果 申 诉(申请备案采购或补标及废标) 标书分析,确定关键时间、投标方案 确定投标价格、对限价申诉 提出申诉 政策解读(提出调整方案) 关注项目启动信息,确定政策导向方案及明确相关干系人 资质信息审核 二、工作分解结构 (WBS : Work Breakdown Structure) 第一层:项目名称 第二层:项目生命周期的各阶段 第三层:各阶段可交付成果(工作包) 三、工作包细分下的活动(进度计划:分析活动顺序、持续时间、资源需求和进度制约因素) 活动清单: (一) 启动前期 主要输出: 1、招标项目信息:及时获知各种招标信息包括政策导向(渠道:网站、代理商、医疗机构等) 2、项目干系人信息:与项目相关的所有干系人(招标人、代理机构、项目负责人、项目评审、配送商、资格文件审理员等) (二)启动阶段 主要输出: (产品)招标项目 启动前期 启动阶段 规划过程 监控过程 收尾阶段 招标项 目信息 招标文 件分析报告 投标方案 评审结果 项目总结 项目干系人信息 竞品价格分析报告 投 标 资 质文件 报价方案 价格变 更情况 执行过程 1、 代理机构在发布项目讨论稿后,项目负责人需要将与企业、产品信息相关的政策进行SW OT 分析,为接下来与相关干系人进行沟通(影响政策导向)做准备。 2、 搜集与我公司产品同类的竞品主要信息(企业规模、价格信息、往期中标价格等招标文件中提到的参与评审项目),汇总后与我公司产品情况进行对比,以方便分析此次项目我公司所占的优劣势。 备注:一般大外企或者国内有影响力的企业可以提前做一下工作影响政策制定,但小企业很难做到,也不一定能提出对自己有利的方案 (二) 规划过程 主...

1、当您付费下载文档后,您只拥有了使用权限,并不意味着购买了版权,文档只能用于自身使用,不得用于其他商业用途(如 [转卖]进行直接盈利或[编辑后售卖]进行间接盈利)。
2、本站所有内容均由合作方或网友上传,本站不对文档的完整性、权威性及其观点立场正确性做任何保证或承诺!文档内容仅供研究参考,付费前请自行鉴别。
3、如文档内容存在违规,或者侵犯商业秘密、侵犯著作权等,请点击“违规举报”。

碎片内容

产品招标流程

确认删除?
VIP
微信客服
  • 扫码咨询
会员Q群
  • 会员专属群点击这里加入QQ群
客服邮箱
回到顶部