电脑桌面
添加小米粒文库到电脑桌面
安装后可以在桌面快捷访问

人教版初中物理总复习资料

人教版初中物理总复习资料_第1页
1/23
人教版初中物理总复习资料_第2页
2/23
人教版初中物理总复习资料_第3页
3/23
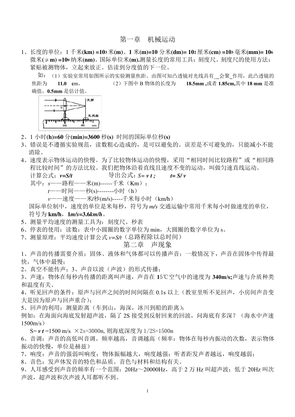
1 第 一 章 机 械 运 动 1、 长 度 的 单 位 : 1 千 米 (km) =103 米 (m)、 1 米 (m)=10 分 米 (dm)= 102 厘 米 (cm) =103 毫 米 (mm)= 106微 米 (μ m) =109 纳 米 (nm)。 国 际 单 位 米 (m).测 量 长 度 的 常 用 工 具 : 刻 度 尺 。 刻 度 尺 的 使 用 方 法 :紧 贴 被 测 物 体 , 立 起 来 放 正 。 估 读 到 分 度 值 的 下 一 位 。 如 : ( 1) 实 验 室 常 用 如 图 所 示 的 实 验 测 量 焦 距 。 由 图 可 知 凸 透 镜 对 光 线 具 有 __会 聚 _作 用 , 此 凸 透 镜 的焦 距 为 11.0 cm。 ( 2) 下 图 中 B 物 体 的 长 度 为 18.5mm ,或 者 1.85cm,其 中 18 mm 是 准 确 值 , 0.5mm 是 估 计 值 。 2、 1 小 时 (h)=60 分 (min)=3600 秒 (s) 时 间 的 国 际 单 位 秒 (s) 3、 错 误 是 不 遵 循 实 验 规 范 , 读 数 粗 心 造 成 的 , 是 可 以 避 免 的 。 误 差 是 不 可 避 免 的 , 只 能 减 小 不 能消 除 。 4、 速 度 表 示 物 体 运 动 的 快 慢 。 为 了 比 较 物 体 运 动 的 快 慢 , 采 用 “ 相 同 时 间 比 较 路 程 ” 或 “ 相 同 路程 比 较 时 间 ” 的 方 法 比 较 。 我 们 把 物 体 沿着直线 且速 度 不 变的 运 动 , 叫做匀速 直线 运 动 。 计 算公式: v =S/t 导出公式: S= v t ; t= S/ v 其 中 : s——路 程 ——米 (m)------千 米 ( Km) ; t——时 间 ——秒 (s)--------小 时 ( h) v ——速 度 ——米 /秒 (m/s)-----千 米 每小 时 ( km/h) 国 际 单 位 制中 , 速 度 的 单 位 是 米 每秒 , 符号为 m/s 交通运 输中 常 用 千 米 每小 时 做速 度 的 单 位 ,符号为 km/h, 1m/s=3.6km/h。 5、 测 量 平均速 度 的 测 量 工 具 为 : 刻 度 尺 、 秒 表 6、 停表 的 使 用 : 读 数 : 表 中 小 圆圈的 数 字单 位 为 min, 大圆圈的 数 字单 位 为 s。 7、 测 量 原理: 平均速 度 计 算公式v =S/t( 总路 程 除 以...

1、当您付费下载文档后,您只拥有了使用权限,并不意味着购买了版权,文档只能用于自身使用,不得用于其他商业用途(如 [转卖]进行直接盈利或[编辑后售卖]进行间接盈利)。
2、本站所有内容均由合作方或网友上传,本站不对文档的完整性、权威性及其观点立场正确性做任何保证或承诺!文档内容仅供研究参考,付费前请自行鉴别。
3、如文档内容存在违规,或者侵犯商业秘密、侵犯著作权等,请点击“违规举报”。

碎片内容

人教版初中物理总复习资料

确认删除?
VIP
微信客服
  • 扫码咨询
会员Q群
  • 会员专属群点击这里加入QQ群
客服邮箱
回到顶部