电脑桌面
添加小米粒文库到电脑桌面
安装后可以在桌面快捷访问

人教版小学语文五年级上册_教材知识点

人教版小学语文五年级上册_教材知识点_第1页
1/6
人教版小学语文五年级上册_教材知识点_第2页
2/6
人教版小学语文五年级上册_教材知识点_第3页
3/6
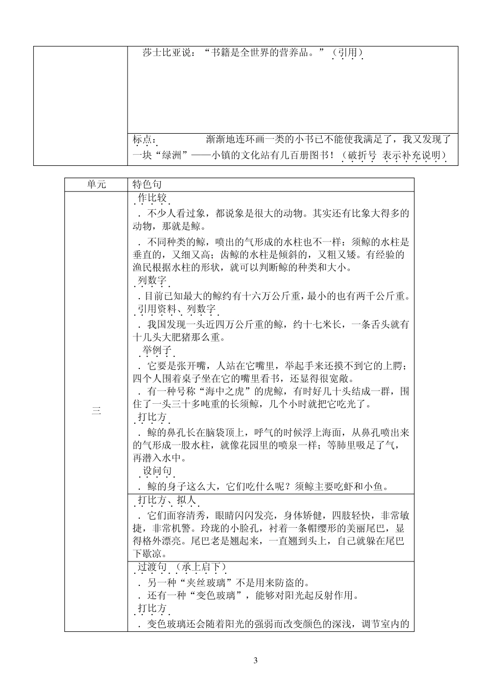
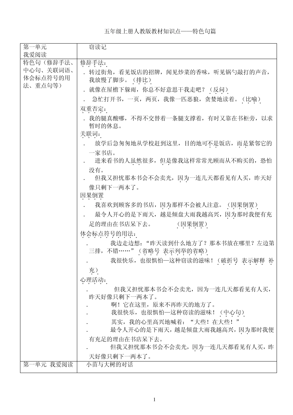
1 五年级上册人教版教材知识点——特色句篇 第一单元 我爱阅读 1. 窃读记 特色句(修辞手法、中心句、关联词语、体会标点符号的用法、重点句等) 修辞手法:..... 1.转过街角,看见饭店的招牌,闻见炒菜的香味,听见锅勺敲打的声音,我放慢了脚步。(排比).... 2.就像在屋檐下躲雨,你总不好意思干我走吧?(反问).... 3. 急忙打开书,一页,两页,我像一匹恶狼,贪婪地读着。(比喻).... 双重否定:..... 4.我的腿真酸哪,不得不交替着一条腿支撑着,有时又靠在书柜旁,以求暂时的休息。 关联词:.... 5. 放学后急匆匆地从学校赶到这里,目的地可不是..饭店,而是..紧邻它的一家书店。 6. 进来看书的人虽然..很多,但是..像我这样常常光顾而从不购买的,恐怕没有。 7. 但我又担忧那本书会不会卖光,因为..一连几天都看见有人买,昨天好像只剩下一两本了。 因果倒置.... 8. 我喜欢到顾客多的书店,因为..那样不会被人注意。(因果倒置)...... 9. 最令人开心的是下雨天,越是倾盘大雨我越高兴,因为..那时我便有充足的理由在书店呆下去。 (因果倒置)...... 体会标点符号的用法:.......... 10. 我边走边想:“昨天读到什么地方了?那本书放在哪里?左边第三排,不错„„”(省略号.... 表示列举的省略)........ 11. 我很快乐,也很惧怕—这种窃读的滋味!(破折号.... 表示解释.... 补.充).. 心理活动:..... 12. 但我又担忧那本书会不会卖光,因为一连几天都看见有人买,昨天好像只剩下一两本了。 13. 啊!它在这里,原来不再昨天的地方了。 14. 我很快乐,也很惧怕—这种窃读的滋味!(中心句)..... 15. 其实,我的心里高兴地喊着:“大些!在大些!” 16. 最令人开心的是下雨天,越是倾盘大雨我越高兴,因为..那时我便有充足的理由在书店呆下去。 17. 但我又担忧那本书会不会卖光,因为..一连几天都看见有人买,昨天好像只剩下一两本了。 第一单元 我爱阅读 2.小苗与大树的对话 2 特色句 重点句: 1. 我小时候,跟我一个妹妹一块儿看,家里的桌子底下有一个盛白面的大缸,叔父一来,我们就赶紧把闲书藏到缸里头,桌上摆的,都是正课。(列举亲身经历的事来讨论看闲书 ) 2. 三贯通,这才是 21世纪的青年。(谈学习偏科) 3. 到不一定是 12岁...

1、当您付费下载文档后,您只拥有了使用权限,并不意味着购买了版权,文档只能用于自身使用,不得用于其他商业用途(如 [转卖]进行直接盈利或[编辑后售卖]进行间接盈利)。
2、本站所有内容均由合作方或网友上传,本站不对文档的完整性、权威性及其观点立场正确性做任何保证或承诺!文档内容仅供研究参考,付费前请自行鉴别。
3、如文档内容存在违规,或者侵犯商业秘密、侵犯著作权等,请点击“违规举报”。

碎片内容

人教版小学语文五年级上册_教材知识点

确认删除?
VIP
微信客服
  • 扫码咨询
会员Q群
  • 会员专属群点击这里加入QQ群
客服邮箱
回到顶部