电脑桌面
添加小米粒文库到电脑桌面
安装后可以在桌面快捷访问

液压挖掘机液压系统故障诊断与排除

液压挖掘机液压系统故障诊断与排除_第1页
1/11
液压挖掘机液压系统故障诊断与排除_第2页
2/11
液压挖掘机液压系统故障诊断与排除_第3页
3/11
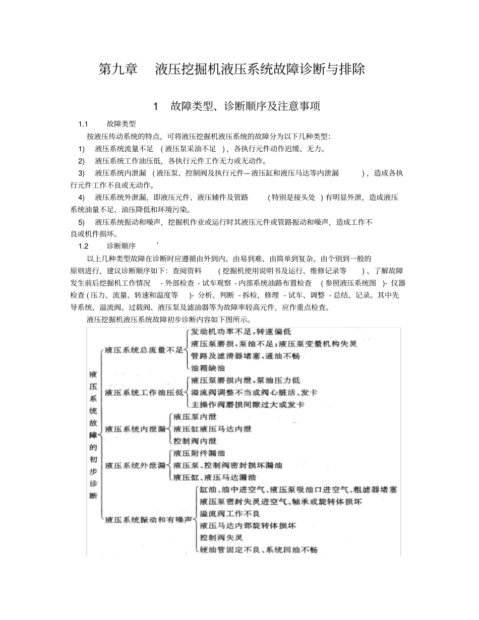
第九章液压挖掘机液压系统故障诊断与排除1 故障类型、诊断顺序及注意事项 1.1 故障类型按液压传动系统的特点,可将液压挖掘机液压系统的故障分为以下几种类型: 1)液压系统流量不足( 液压泵采油不足) ,各执行元件动作迟缓、无力。 2)液压系统工作油压低,各执行元件工作无力或无动作。 3)液压系统内泄漏( 液压泵、控制阀及执行元件—液压缸和液压马达等内泄漏) ,造成各执行元件工作不良或无动作。 4)液压系统外泄漏,即液压元件、液压辅件及管路( 特别是接头处 ) 有明显外泄,造成液压系统油量不足、油压降低和环境污染。 5)液压系统振动和噪声,挖掘机作业或运行时其液压元件或管路振动和噪声,造成工作不良或机件损坏。 1.2 诊断顺序’以上几种类型故障在诊断时应遵循由外到内、由易到难、由简单到复杂、由个别到一般的原则进行,建议诊断顺序如下:查阅资料( 挖掘机使用说明书及运行、维修记录等) 、了解故障发生前后挖掘机工作情况- 外部检查 - 试车观察 - 内部系统油路布置检查( 参照液压系统图)- 仪器检查 ( 压力、流量、转速和温度等)- 分析、判断 - 拆检、修理 - 试车、调整 - 总结、记录。其中先导系统、溢流阀、过载阀、液压泵及滤油器等为故障率较高元件,应作重点检查。液压挖掘机液压系统故障初步诊断内容如下图所示。 1.3 故障诊断时注意事项对液压挖掘机液压系统故障进行诊断时应注意事项有: 1)切忌盲目拆卸。在故障未确定前不能用随意拆卸的办法来检验。 2)注意相关回路。动臂、斗杆、铲斗都有合流回路,要联系起来分析、判断。 3)液压马达不转时除考虑油液压力、流量的因素外,对制动器、离合器等机械方面的因素也要综合考虑。 4)调整液压系统 ( 回路 ) 工作压力时一定要按规定操作。在诊断试验时要空载进行,若油液压力已调到额定值的60%却仍无动作时应停止调压,待重新检查和分析,确认故障原因后再进行调整。5) 在诊断故障、拆装和修理液压元件的过程中,应尽可能地保持工具和环境的清洁。2 故障诊断方法 2.1 准备条件 1)掌握理论知识。首先要掌握液压传动的基本知识,如液压元件的构造与工作特性、液压系统的工作原理等。因为诊断、分析液压元件和液压系统故障时必须从它们的基本工作原理出发,当分析其丧失工作能力或出现某种故障的原因时,是设计与制造缺陷带来的问题,还是安装与使用不当产生的问题,只有懂得其工作原理才能作出正确判断,否则排除故障会具有一定...

1、当您付费下载文档后,您只拥有了使用权限,并不意味着购买了版权,文档只能用于自身使用,不得用于其他商业用途(如 [转卖]进行直接盈利或[编辑后售卖]进行间接盈利)。
2、本站所有内容均由合作方或网友上传,本站不对文档的完整性、权威性及其观点立场正确性做任何保证或承诺!文档内容仅供研究参考,付费前请自行鉴别。
3、如文档内容存在违规,或者侵犯商业秘密、侵犯著作权等,请点击“违规举报”。

碎片内容

液压挖掘机液压系统故障诊断与排除

文库当当响+ 关注
实名认证
内容提供者

该用户很懒,什么也没介绍

确认删除?
VIP
微信客服
  • 扫码咨询
会员Q群
  • 会员专属群点击这里加入QQ群
客服邮箱
回到顶部