电脑桌面
添加小米粒文库到电脑桌面
安装后可以在桌面快捷访问

关于评选2011年国家励志奖学金助学金的通知VIP免费

关于评选2011年国家励志奖学金助学金的通知_第1页
1/4
关于评选2011年国家励志奖学金助学金的通知_第2页
2/4
关于评选2011年国家励志奖学金助学金的通知_第3页
3/4
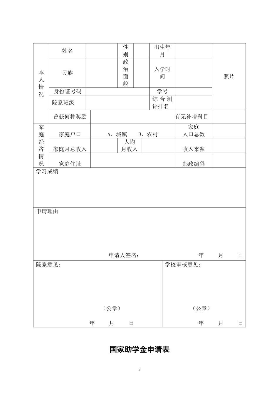
关于2011年国家励志奖学金及国家助学金评选工作的通知各系、各班:根据财政部、教育部文件精神,结合我院的实际情况,现就做好我院2011年国家励志奖学金、助学金评选工作的有关事项预通知如下:一、发放范围和对象:1、国家励志奖学金发放范围为我院家庭经济困难学生中品学兼优的二年级以上(含二年级)的全日制普通本专科学生。2、国家助学奖学金发放范围为我院家庭经济困难的全日制普通本专科学生。二、发放名额、标准:励志奖学金名额指标220人,每人奖励5000元;国家助学金名额指标800人,标准为每生每年3000元。学生在同一学年内不得同时获得国家奖学金和励志奖学金,但获得国家助学金的可同时获得国家奖学金或国家励志奖学金。三、申请、发放条件:(一)国家励志奖学金申请条件1、热爱社会主义祖国,拥护中国共产党的领导。2、自觉遵守宪法和法律,遵守学院各项规章制度,在校期间未受过学院任何处分。3、诚实守信,道德品质好,积极参加院内外公益活动。4、在校生中二年级以上(含二年级)的学生。5、在校期间各方面表现突出,学习成绩优秀、品学兼优,上一学年学生奖学金三等奖以上获得者且各科平均分达到75分,无补考科目。6、家庭经济困难,生活俭朴,家庭人均月收入贫困线以下。7、2010-2011学年华软奖学金获得者原则上不再推荐参评家励志奖学金。(二)国家助学金申请条件1、热爱社会主义祖国,拥护中国共产党的领导。2、自觉遵守宪法和法律,遵守学院各项规章制度,在校期间未受过学院任何处分。3、诚实守信,道德品质优良。4、勤奋学习,积极上进。5、家庭经济困难,生活俭朴,家庭人均月收入在贫困线以下。四、申请、审批程序:1、由学生本人提出申请,填写《国家励志奖学金申请表》或《国家助学金申请表》;申请国家励志奖学金的学生要提交本人上一学年各科学业成绩(成绩单由学院教务处打印并盖章确认)及综合测评排名等资料;申请国家励志奖学金及助学金的学生要附上学生本人家庭所在地的街道办事处、乡镇政府民政部门出具的家庭经济困难的有效证明复印件(系要在复印件上盖章审核)。12、由系评审领导小组审核确定学生名单后,在系、班内公示三天,将已公示无争议的励志奖学金、助学金学生名单及其申请材料报学院学生处;学生处审核学生申请资料后,将学生名单在院内公示三天。3、学生处将已公示且无争议的学生名单报院领导和省教育厅审批后,正式确定国家励志奖学金及国家助学金发放名单,并将奖助学金按要求发放。4、上交国家励志奖学金、国家助学金申请材料的截止日期为2011年10月19日。5、申请材料但凡有签名处,一律用黑色签字笔手写。广州大学华软软件学院学生处2011年10月13日附件一:国家励志奖学金申请表附件二:国家助学金申请表国家励志奖学金申请表2本人情况姓名性别出生年月照片民族政治面貌入学时间身份证号码学号院系班级综合测评排名曾获何种奖励有无补考科目家庭经济情况家庭户口A、城镇B、农村家庭人口总数家庭月总收入人均月收入收入来源家庭住址邮政编码学习成绩申请理由申请人签名:年月日院系意见:(公章)年月日学校审核意见:(公章)年月日国家助学金申请表3本人情况姓名性别出生年月照片民族政治面貌入学时间身份证号码联系电话院系班级学号家庭经济情况家庭户口A、城镇B、农村家庭人口总数家庭月总收入人均月收入收入来源家庭住址邮政编码家庭成员情况姓名年龄与本人关系工作或学习单位申请理由:申请人签名:年月日院系审核意见:(公章)年月日学校审核意见:(公章)年月日4

1、当您付费下载文档后,您只拥有了使用权限,并不意味着购买了版权,文档只能用于自身使用,不得用于其他商业用途(如 [转卖]进行直接盈利或[编辑后售卖]进行间接盈利)。
2、本站所有内容均由合作方或网友上传,本站不对文档的完整性、权威性及其观点立场正确性做任何保证或承诺!文档内容仅供研究参考,付费前请自行鉴别。
3、如文档内容存在违规,或者侵犯商业秘密、侵犯著作权等,请点击“违规举报”。

碎片内容

关于评选2011年国家励志奖学金助学金的通知

文章天下+ 关注
实名认证
内容提供者

各种文档应有尽有

确认删除?
VIP
微信客服
  • 扫码咨询
会员Q群
  • 会员专属群点击这里加入QQ群
客服邮箱
回到顶部