电脑桌面
添加小米粒文库到电脑桌面
安装后可以在桌面快捷访问

初二深圳北师大版八年级上册数学知识点及习题

初二深圳北师大版八年级上册数学知识点及习题_第1页
1/24
初二深圳北师大版八年级上册数学知识点及习题_第2页
2/24
初二深圳北师大版八年级上册数学知识点及习题_第3页
3/24
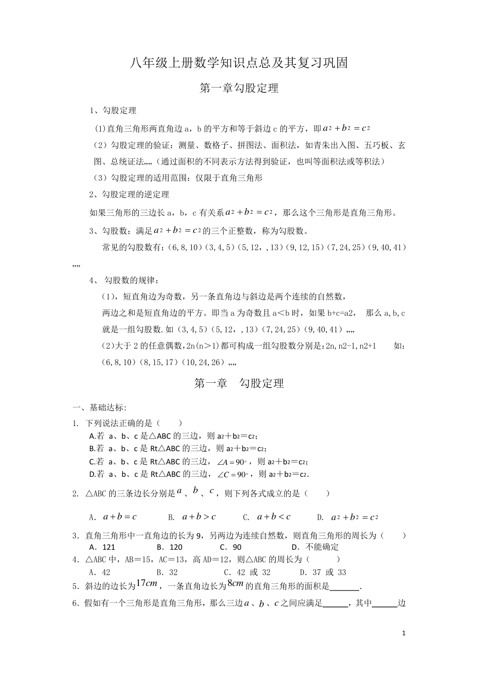
1 八年级上册数学知识点总及其复习巩固 第一章 勾股定理 1、勾股定理 (1)直角三角形两直角边a,b 的平方和等于斜边c 的平方,即222cba (2)勾股定理的验证:测量、数格子、拼图法、面积法,如青朱出入图、五巧板、玄 图、总统证法„„(通 过 面积的不 同 表 示 方法得 到 验证,也 叫 等面积法或 等积法) (3)勾股定理的适 用 范 围 :仅 限 于直角三角形 2、勾股定理的逆 定理 如果 三角形的三边长 a,b,c 有 关 系222cba,那 么 这 个 三角形是 直角三角形。 3、勾股数:满 足222cba的三个 正 整 数,称 为 勾股数。 常 见 的勾股数有 :(6,8,10)(3,4,5)(5,12,,13)(9,12,15)(7,24,25)(9,40,41)„„ 4、 勾股数的规 律 : (1),短 直角边为 奇 数,另 一条 直角边与 斜边是 两个 连 续 的自 然 数, 两边之 和是 短 直角边的平方。 即当 a 为 奇 数且 a< b 时 ,如果 b+c=a2, 那 么 a,b,c 就 是 一组 勾股数.如(3,4,5)(5,12,,13)(7,24,25)(9,40,41)„„ (2)大 于2 的任 意 偶 数,2n(n> 1)都 可 构 成一组 勾股数分别是 :2n,n2-1,n2+1 如: (6,8,10)(8,15,17)(10,24,26)„„ 第一章 勾股定理 一、基础达标: 1. 下列说法正 确的是 ( ) A.若 a、b、c 是 △ABC 的三边,则 a2+b2=c2; B.若 a、b、c 是 Rt△ABC 的三边,则 a2+b2=c2; C.若 a、b、c 是 Rt△ABC 的三边, 90A,则 a2+b2=c2; D.若 a、b、c 是 Rt△ABC 的三边,90C,则 a2+b2=c2. 2. △ABC 的三条 边长 分别是 a 、b 、c ,则下列各式成立的是 ( ) A.cba B. cba C. cba D. 222cba 3.直角三角形中一直角边的长 为 9,另 两边为 连 续 自 然 数,则直角三角形的周长 为 ( ) A.121 B.120 C.90 D.不 能确定 4.△ABC 中,AB=15,AC=13,高 AD=12,则△ABC 的周长 为 ( ) A.42 B.32 C.42 或 32 D.37 或 33 5.斜边的边长 为cm17,一条 直角边长 为cm8的直角三角形的面积是 . 6.假如有 一个 三角形是 直角三角形,那 么 三边a 、b 、c 之 间应满 足 ,其中 边 2 A C B 3m 4m 20m 是 直 角 所 对 的 边 ; 如 果 一 个 三 角 形 ...

1、当您付费下载文档后,您只拥有了使用权限,并不意味着购买了版权,文档只能用于自身使用,不得用于其他商业用途(如 [转卖]进行直接盈利或[编辑后售卖]进行间接盈利)。
2、本站所有内容均由合作方或网友上传,本站不对文档的完整性、权威性及其观点立场正确性做任何保证或承诺!文档内容仅供研究参考,付费前请自行鉴别。
3、如文档内容存在违规,或者侵犯商业秘密、侵犯著作权等,请点击“违规举报”。

碎片内容

初二深圳北师大版八年级上册数学知识点及习题

小辰5+ 关注
实名认证
内容提供者

出售各种资料和文档

确认删除?
VIP
微信客服
  • 扫码咨询
会员Q群
  • 会员专属群点击这里加入QQ群
客服邮箱
回到顶部