电脑桌面
添加小米粒文库到电脑桌面
安装后可以在桌面快捷访问

关于执行程序中处置抵押物时限及程序VIP免费

关于执行程序中处置抵押物时限及程序_第1页
1/4
关于执行程序中处置抵押物时限及程序_第2页
2/4
关于执行程序中处置抵押物时限及程序_第3页
3/4
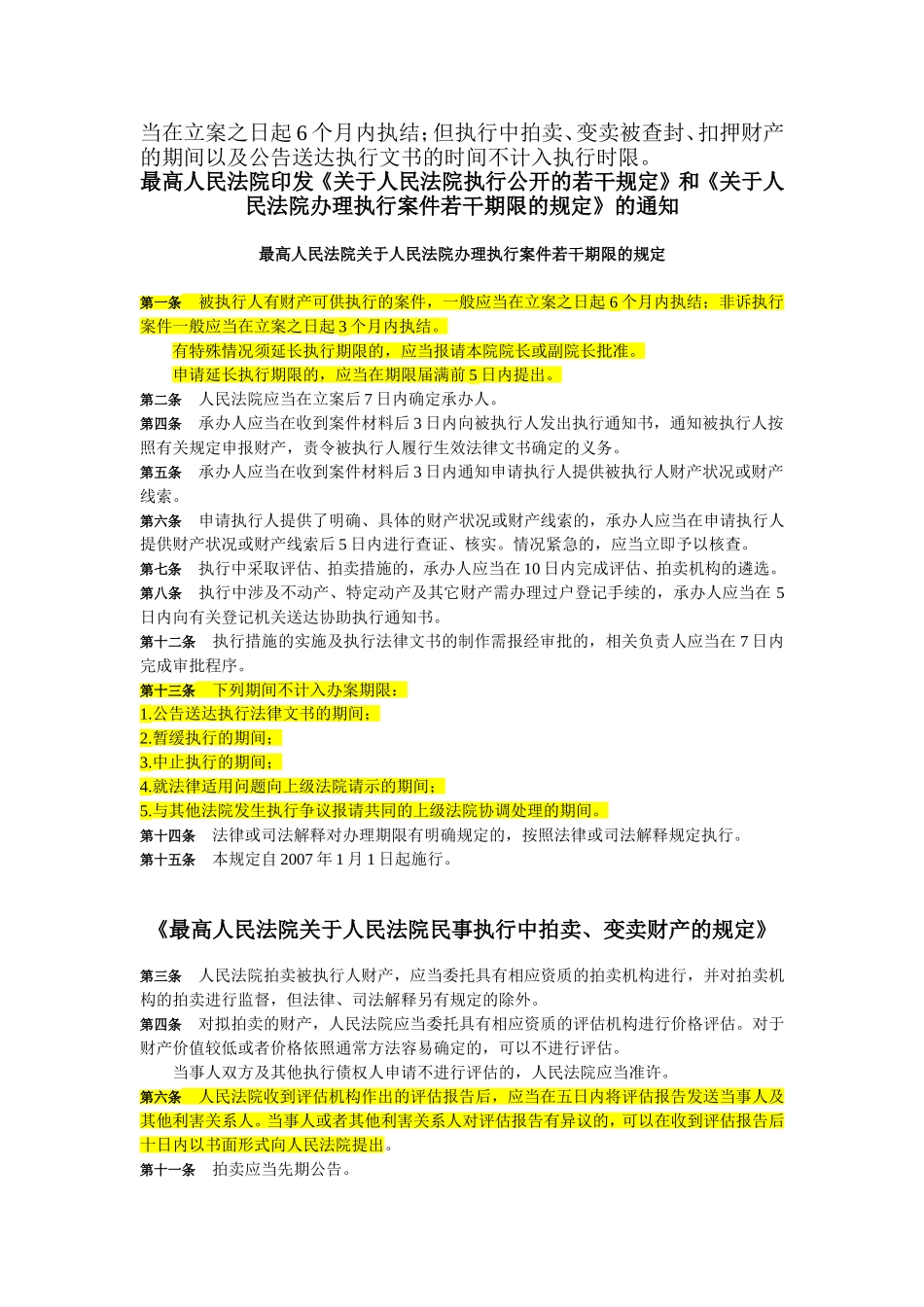
执行程序中的期限执行法院受理案件↓(7日内)确定承办人→(3日内)通知被执行人↓↓→→→→→→→(3日内)申请人提供财产线索→(5日内)承办人核实情况↓评估阶段↓(10日内)承办人完成评估机构的遴选→(3个工作日内)通知当事人按指定的时间、地点选择专业机构或专家→(3个工作日内)机构确定后,监督、协调员通知机构审查材料↓(30个工作日内)专业机构完成工作,(60个工作日内)完成重大、疑难、复杂的案件。↓(5日内)承办人收到评估报告后送达当事人及利害关系人↓拍卖阶段↓(10日内)承办人完成拍卖机构的遴选↓↓→(拍卖15日前)拍卖不动产或其他财产权公告↓→(拍卖7日前)拍卖动产公告↓→(拍卖5日前)通知当事人和已知的担保物权人、优先购买权人或者其他优先权人于拍卖日到场。↓裁定拍卖成交↓送达裁定书后(15日内)拍卖的财产移交买受人→(5日内)(如有需办理过户登记手续的)向有关登记机关送达协助执行通知书↓执行程序结束上述流程,有法律法规明确确定的时间有:法院确定承办人的时间、通知被执行人的时间、评估机构遴选的时间、评估机构完成工作的时间、法院收到评估报告后需完成送达的时间、拍卖机构遴选的时间、拍卖成交后裁定书送达的时间,上述时间相加可明确确定的时间为75日。其中:依据相关规定:被执行人有财产可供执行的案件,一般应当在立案之日起6个月内执结;但执行中拍卖、变卖被查封、扣押财产的期间以及公告送达执行文书的时间不计入执行时限。最高人民法院印发《关于人民法院执行公开的若干规定》和《关于人民法院办理执行案件若干期限的规定》的通知最高人民法院关于人民法院办理执行案件若干期限的规定第一条被执行人有财产可供执行的案件,一般应当在立案之日起6个月内执结;非诉执行案件一般应当在立案之日起3个月内执结。有特殊情况须延长执行期限的,应当报请本院院长或副院长批准。申请延长执行期限的,应当在期限届满前5日内提出。第二条人民法院应当在立案后7日内确定承办人。第四条承办人应当在收到案件材料后3日内向被执行人发出执行通知书,通知被执行人按照有关规定申报财产,责令被执行人履行生效法律文书确定的义务。第五条承办人应当在收到案件材料后3日内通知申请执行人提供被执行人财产状况或财产线索。第六条申请执行人提供了明确、具体的财产状况或财产线索的,承办人应当在申请执行人提供财产状况或财产线索后5日内进行查证、核实。情况紧急的,应当立即予以核查。第七条执行中采取评估、拍卖措施的,承办人应当在10日内完成评估、拍卖机构的遴选。第八条执行中涉及不动产、特定动产及其它财产需办理过户登记手续的,承办人应当在5日内向有关登记机关送达协助执行通知书。第十二条执行措施的实施及执行法律文书的制作需报经审批的,相关负责人应当在7日内完成审批程序。第十三条下列期间不计入办案期限:1.公告送达执行法律文书的期间;2.暂缓执行的期间;3.中止执行的期间;4.就法律适用问题向上级法院请示的期间;5.与其他法院发生执行争议报请共同的上级法院协调处理的期间。第十四条法律或司法解释对办理期限有明确规定的,按照法律或司法解释规定执行。第十五条本规定自2007年1月1日起施行。《最高人民法院关于人民法院民事执行中拍卖、变卖财产的规定》第三条人民法院拍卖被执行人财产,应当委托具有相应资质的拍卖机构进行,并对拍卖机构的拍卖进行监督,但法律、司法解释另有规定的除外。第四条对拟拍卖的财产,人民法院应当委托具有相应资质的评估机构进行价格评估。对于财产价值较低或者价格依照通常方法容易确定的,可以不进行评估。当事人双方及其他执行债权人申请不进行评估的,人民法院应当准许。第六条人民法院收到评估机构作出的评估报告后,应当在五日内将评估报告发送当事人及其他利害关系人。当事人或者其他利害关系人对评估报告有异议的,可以在收到评估报告后十日内以书面形式向人民法院提出。第十一条拍卖应当先期公告。拍卖动产的,应当在拍卖七日前公告;拍卖不动产或者其他财产权的,应当在拍卖十五日前公告。第二十九条动产拍卖成交或者抵债后,其所有权自该动产交付时起转移给...

1、当您付费下载文档后,您只拥有了使用权限,并不意味着购买了版权,文档只能用于自身使用,不得用于其他商业用途(如 [转卖]进行直接盈利或[编辑后售卖]进行间接盈利)。
2、本站所有内容均由合作方或网友上传,本站不对文档的完整性、权威性及其观点立场正确性做任何保证或承诺!文档内容仅供研究参考,付费前请自行鉴别。
3、如文档内容存在违规,或者侵犯商业秘密、侵犯著作权等,请点击“违规举报”。

碎片内容

关于执行程序中处置抵押物时限及程序

您可能关注的文档

确认删除?
VIP
微信客服
  • 扫码咨询
会员Q群
  • 会员专属群点击这里加入QQ群
客服邮箱
回到顶部