电脑桌面
添加小米粒文库到电脑桌面
安装后可以在桌面快捷访问

多媒体作业及答案VIP专享

多媒体作业及答案_第1页
1/22
多媒体作业及答案_第2页
2/22
多媒体作业及答案_第3页
3/22
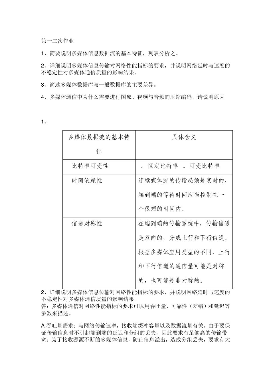
第一二次作业 1、简要说明多媒体信息数据流的基本特征,列表分析之。 2、详细说明多媒体信息传输对网络性能指标的要求,并说明网络延时与速度的不稳定性对多媒体通信质量的影响结果。 3、简述多媒体数据库与一般数据库的主要差异。 4、多媒体通信中为什么需要进行图象、视频与音频的压缩编码,请说明原因 1、 多媒体数据流的基本特征 具体含义 1.比特率可变性 a.恒定比特率 b。可变比特率 2.时间依赖性 连续媒体流的传输必须是实时的,端到端的等待时间应当控制在一个很短的时间内。 3.信道对称性 在端到端的传输系统中,传输信道是双向的,分成上行和下行信道。根据多媒体应用类型的不同,上行和下行信道的通信量可能是对称的,也可能是非对称的。 2、详细说明多媒体信息传输对网络性能指标的要求,并说明网络延时与速度的不稳定性对多媒体通信质量的影响结果。 答:多媒体通信对网络性能指标的要求可以用吞吐量、可靠性(差错)和延迟等参数来描述。 A 吞吐量需求:与网络传输速率,接收端缓冲容量以及数据流量有关。由于要保证传输信息时不引起端到端的延迟和分组的丢失,因此要求有足够高的传输带宽;为了接收源源不断的多媒体信息,防止信息溢出,造成分组丢失,要求有大的缓冲容量;对流量的需求,网络的有效带宽必须大于或等于所有这些数据流传输速率的总和。 B 可靠性需求:由于人感知能力限制,我们的视觉听觉很难分辨和感觉图像或声音本身微小的差异,因此多媒体应用允许网络传输中存在一定程度的错误,可靠性的精确表示是很困难的,但实践知道,音频比视频的可靠性需求高。 C 延迟需求:多媒体信息流中包含有音频和视频流,并且它们之间存在着时间关系,即流内和流间同步关系,在理想情况下要求以最小的延迟来传输音频流和视频流,并且能够同时到达,这样才能保证同步地播放,这样就必须将延迟限制在很小的范围内,否则将会影响同步的质量。 网络的延时与速度的不稳定性可能导致传输音频流和视频流不能够同步地到达相应的演示设备上,不能够同步地播放,导致声音和画面不能够匹配,不能达到观看的效果 3、简述多媒体数据库与一般数据库的主要差异。 答:一般数据库的主要特点有实现数据共享,减少数据的冗余度,数据的独立性,数据实现集中控制等等。而多媒体数据库是数据库技术与多媒体技术结合的产物。多媒体数据库不是对现有的数据进行界面上的包装,而是从多媒体数据与信息本身的特性出发,考虑将其引入...

1、当您付费下载文档后,您只拥有了使用权限,并不意味着购买了版权,文档只能用于自身使用,不得用于其他商业用途(如 [转卖]进行直接盈利或[编辑后售卖]进行间接盈利)。
2、本站所有内容均由合作方或网友上传,本站不对文档的完整性、权威性及其观点立场正确性做任何保证或承诺!文档内容仅供研究参考,付费前请自行鉴别。
3、如文档内容存在违规,或者侵犯商业秘密、侵犯著作权等,请点击“违规举报”。

碎片内容

多媒体作业及答案

确认删除?
VIP
微信客服
  • 扫码咨询
会员Q群
  • 会员专属群点击这里加入QQ群
客服邮箱
回到顶部