电脑桌面
添加小米粒文库到电脑桌面
安装后可以在桌面快捷访问

物业管理费测算指引

物业管理费测算指引_第1页
1/12
物业管理费测算指引_第2页
2/12
物业管理费测算指引_第3页
3/12
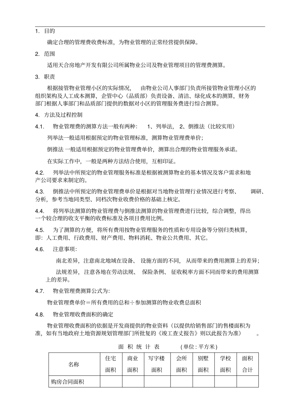
1. 目的确定合理的管理费收费标准,为物业管理的正常经营提供保障。2. 范围适用天合房地产开发有限公司所属物业公司及物业管理项目的管理费测算。3. 职责根据接管物业管理小区的实际情况,由物业公司人事部门负责所接管物业管理小区的组织架构及人工成本测算,企管中心(品质部)负责设备、清洁、绿化成本的测算,财务部门根据人事部门和品质部门提供的数据对小区的管理服务费进行综合测算。4. 方法及过程控制4.1.物业管理费的测算方法一般有两种:1、列举法, 2、倒推法(比较实用)列举法一般适用根据预定的物业管理标准,测算物业管理费单价;倒推法 一般适用根据预定的物业管理费单价,测算出合理的物业管理服务承诺。在实际工作中,一般是两种方法结合使用,互相印证。4.2.列举法中所预定的物业管理服务标准是根据被测算物业的基本情况及客户需求和地产公司要求来制定的。4.3.倒推法中所预定的物业管理费单价是根据对当地物业管理行业情况进行考察、调研、分析,参考当地同类型、同档次物业收费价格的基础上核定。4.4.将列举法测算的物业管理费与倒推法测算的物业管理费进行比较,综合调整,得出一个较合理的收支平衡的收费标准及各项目费用比例。4.5.为了测算的方便,将所有费用按物业管理服务的性质和专用设备等分别归类核算,即:人工费用、行政费用、财产费用、物料消耗、物业公共费用、其它。4.6.注意事项:南北差异,注意南北地域在设备、 设施方面的不同, 从而带来的费用测算上的差异;法规差异,注意各地在劳动法规、 保险条例、 征收税率方面不同而带来的费用测算上的差异。4.7.物业管理费测算公式为:物业管理费单价=所有费用的总和÷参加测算的物业收费总面积4.8.物业管理收费面积的确定物业管理收费面积的依据是开发商提供的物业资料(以提供给销售部门的售楼面积为准,如有当地政府土地资源规划管理部门所批复的《竣工查丈报告》则以此报告为准)。面 积 统 计 表( 单位 : 平方米 ) 名称住宅面积商业面积写字楼面积会所面积别墅面积学校面积面积合计购房合同面积分摊管理费面积注: 如购房合同中面积已包括分摊公共面积,则按此面积直接统计, 如个别地区法规要求合同中按套内面积计或按套计,则应加入分摊管理费面积。4.9.列举法测算4.9.1.人工费用的测算4.9.1.1.组织架构的确定根据项目经营管理的规模、复杂程度、智能配套、楼宇类型、数量、档次、功能及设施配备、周边环境、以及委托方对物业管理服务...

1、当您付费下载文档后,您只拥有了使用权限,并不意味着购买了版权,文档只能用于自身使用,不得用于其他商业用途(如 [转卖]进行直接盈利或[编辑后售卖]进行间接盈利)。
2、本站所有内容均由合作方或网友上传,本站不对文档的完整性、权威性及其观点立场正确性做任何保证或承诺!文档内容仅供研究参考,付费前请自行鉴别。
3、如文档内容存在违规,或者侵犯商业秘密、侵犯著作权等,请点击“违规举报”。

碎片内容

物业管理费测算指引

您可能关注的文档

确认删除?
VIP
微信客服
  • 扫码咨询
会员Q群
  • 会员专属群点击这里加入QQ群
客服邮箱
回到顶部