电脑桌面
添加小米粒文库到电脑桌面
安装后可以在桌面快捷访问

销售人员薪酬激励方案VIP专享

销售人员薪酬激励方案_第1页
1/4
销售人员薪酬激励方案_第2页
2/4
销售人员薪酬激励方案_第3页
3/4
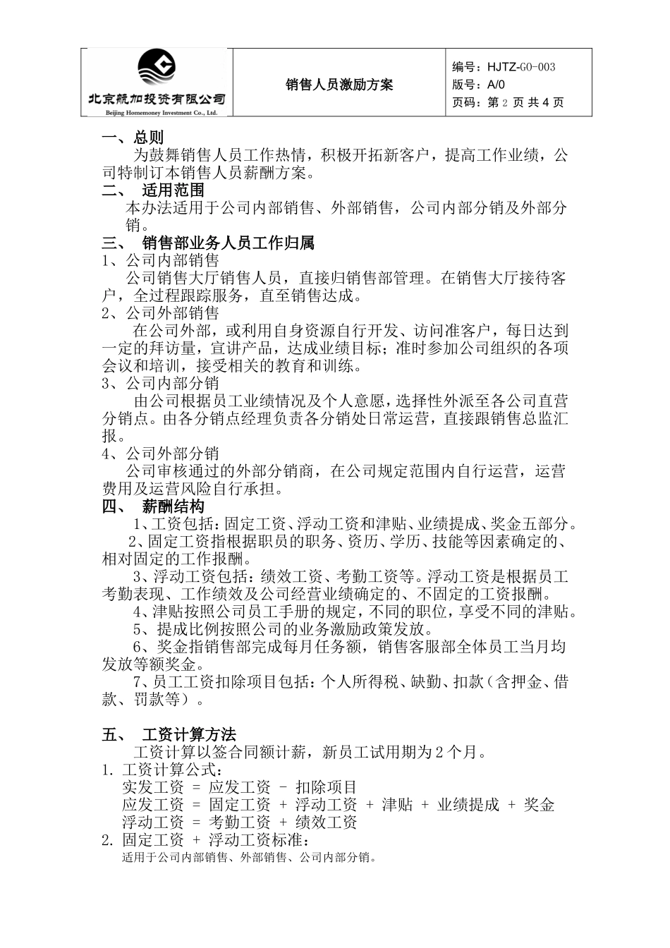
销售人员激励方案编号:HJTZ-GO-003版号:A/0页码:第 1 页 共 4 页销售人员激励方案编制日期审核日期批准日期修订记录日 期修订状态修改内容修改人审核人批准人销售人员激励方案编号:HJTZ-GO-003版号:A/0页码:第 2 页 共 4 页一、总则为鼓舞销售人员工作热情,积极开拓新客户,提高工作业绩,公司特制订本销售人员薪酬方案。二、 适用范围本办法适用于公司内部销售、外部销售,公司内部分销及外部分销。三、 销售部业务人员工作归属1、公司内部销售 公司销售大厅销售人员,直接归销售部管理。在销售大厅接待客户,全过程跟踪服务,直至销售达成。2、公司外部销售在公司外部,或利用自身资源自行开发、访问准客户,每日达到一定的拜访量,宣讲产品,达成业绩目标;准时参加公司组织的各项会议和培训,接受相关的教育和训练。3、公司内部分销由公司根据员工业绩情况及个人意愿,选择性外派至各公司直营分销点。由各分销点经理负责各分销处日常运营,直接跟销售总监汇报。4、公司外部分销公司审核通过的外部分销商,在公司规定范围内自行运营,运营费用及运营风险自行承担。四、 薪酬结构1、工资包括:固定工资、浮动工资和津贴、业绩提成、奖金五部分。2、固定工资指根据职员的职务、资历、学历、技能等因素确定的、相对固定的工作报酬。3、浮动工资包括:绩效工资、考勤工资等。浮动工资是根据员工考勤表现、工作绩效及公司经营业绩确定的、不固定的工资报酬。4、津贴按照公司员工手册的规定,不同的职位,享受不同的津贴。5、提成比例按照公司的业务激励政策发放。6、奖金指销售部完成每月任务额,销售客服部全体员工当月均发放等额奖金。7、员工工资扣除项目包括:个人所得税、缺勤、扣款(含押金、借款、罚款等)。五、 工资计算方法工资计算以签合同额计薪,新员工试用期为 2 个月。1. 工资计算公式:实发工资 = 应发工资 - 扣除项目应发工资 = 固定工资 + 浮动工资 + 津贴 + 业绩提成 + 奖金浮动工资 = 考勤工资 + 绩效工资2. 固定工资 + 浮动工资标准:适用于公司内部销售、外部销售、公司内部分销。销售人员激励方案编号:HJTZ-GO-003版号:A/0页码:第 3 页 共 4 页固定工资 +浮动工资标准销售主管外勤销售销售员试用期280010001000转正后150015003. 业绩提成标准个人业绩当月清零,一个自然月内累计,销售员月度个人任务数150 万元,月度个人少于 150 万元业绩,无业绩提成。(1)...

1、当您付费下载文档后,您只拥有了使用权限,并不意味着购买了版权,文档只能用于自身使用,不得用于其他商业用途(如 [转卖]进行直接盈利或[编辑后售卖]进行间接盈利)。
2、本站所有内容均由合作方或网友上传,本站不对文档的完整性、权威性及其观点立场正确性做任何保证或承诺!文档内容仅供研究参考,付费前请自行鉴别。
3、如文档内容存在违规,或者侵犯商业秘密、侵犯著作权等,请点击“违规举报”。

碎片内容

销售人员薪酬激励方案

最好的沉淀+ 关注
实名认证
内容提供者

行业文档

确认删除?
VIP
微信客服
  • 扫码咨询
会员Q群
  • 会员专属群点击这里加入QQ群
客服邮箱
回到顶部