电脑桌面
添加小米粒文库到电脑桌面
安装后可以在桌面快捷访问

月饼采购合同1

月饼采购合同1_第1页
1/3
月饼采购合同1_第2页
2/3
月饼采购合同1_第3页
3/3
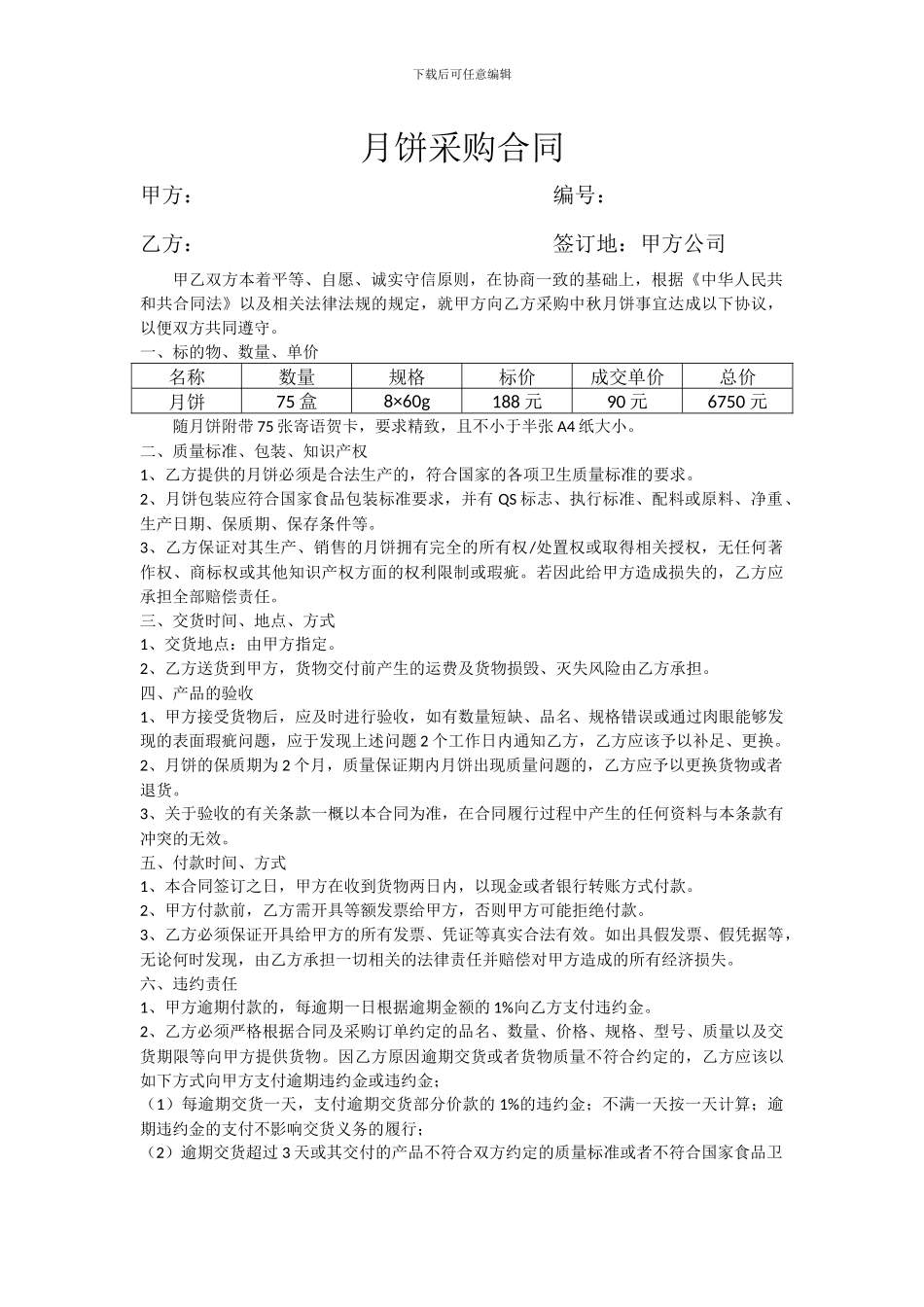
下载后可任意编辑月饼采购合同甲方: 编号:乙方: 签订地:甲方公司甲乙双方本着平等、自愿、诚实守信原则,在协商一致的基础上,根据《中华人民共和共合同法》以及相关法律法规的规定,就甲方向乙方采购中秋月饼事宜达成以下协议,以便双方共同遵守。一、标的物、数量、单价名称数量规格标价成交单价总价月饼75 盒8×60g188 元90 元6750 元随月饼附带 75 张寄语贺卡,要求精致,且不小于半张 A4 纸大小。二、质量标准、包装、知识产权1、乙方提供的月饼必须是合法生产的,符合国家的各项卫生质量标准的要求。2、月饼包装应符合国家食品包装标准要求,并有 QS 标志、执行标准、配料或原料、净重、生产日期、保质期、保存条件等。3、乙方保证对其生产、销售的月饼拥有完全的所有权/处置权或取得相关授权,无任何著作权、商标权或其他知识产权方面的权利限制或瑕疵。若因此给甲方造成损失的,乙方应承担全部赔偿责任。三、交货时间、地点、方式1、交货地点:由甲方指定。2、乙方送货到甲方,货物交付前产生的运费及货物损毁、灭失风险由乙方承担。四、产品的验收1、甲方接受货物后,应及时进行验收,如有数量短缺、品名、规格错误或通过肉眼能够发现的表面瑕疵问题,应于发现上述问题 2 个工作日内通知乙方,乙方应该予以补足、更换。2、月饼的保质期为 2 个月,质量保证期内月饼出现质量问题的,乙方应予以更换货物或者退货。3、关于验收的有关条款一概以本合同为准,在合同履行过程中产生的任何资料与本条款有冲突的无效。五、付款时间、方式1、本合同签订之日,甲方在收到货物两日内,以现金或者银行转账方式付款。2、甲方付款前,乙方需开具等额发票给甲方,否则甲方可能拒绝付款。3、乙方必须保证开具给甲方的所有发票、凭证等真实合法有效。如出具假发票、假凭据等,无论何时发现,由乙方承担一切相关的法律责任并赔偿对甲方造成的所有经济损失。六、违约责任1、甲方逾期付款的,每逾期一日根据逾期金额的 1%向乙方支付违约金。2、乙方必须严格根据合同及采购订单约定的品名、数量、价格、规格、型号、质量以及交货期限等向甲方提供货物。因乙方原因逾期交货或者货物质量不符合约定的,乙方应该以如下方式向甲方支付逾期违约金或违约金;(1)每逾期交货一天,支付逾期交货部分价款的 1%的违约金;不满一天按一天计算;逾期违约金的支付不影响交货义务的履行;(2)逾期交货超过 3 天或其交付的产品不符合双方约定的质量...

1、当您付费下载文档后,您只拥有了使用权限,并不意味着购买了版权,文档只能用于自身使用,不得用于其他商业用途(如 [转卖]进行直接盈利或[编辑后售卖]进行间接盈利)。
2、本站所有内容均由合作方或网友上传,本站不对文档的完整性、权威性及其观点立场正确性做任何保证或承诺!文档内容仅供研究参考,付费前请自行鉴别。
3、如文档内容存在违规,或者侵犯商业秘密、侵犯著作权等,请点击“违规举报”。

碎片内容

月饼采购合同1

确认删除?
VIP
微信客服
  • 扫码咨询
会员Q群
  • 会员专属群点击这里加入QQ群
客服邮箱
回到顶部