电脑桌面
添加小米粒文库到电脑桌面
安装后可以在桌面快捷访问

汇成某酒楼设计合同

汇成某酒楼设计合同_第1页
1/4
汇成某酒楼设计合同_第2页
2/4
汇成某酒楼设计合同_第3页
3/4
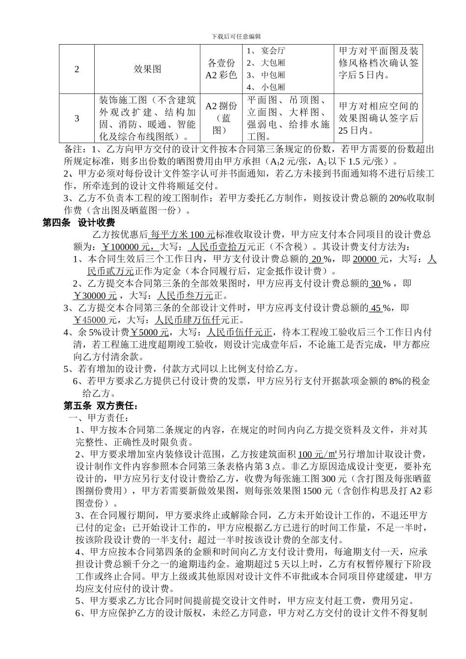
下载后可任意编辑编号: HG-53 建 筑 装 饰 工 程 设 计 合 同项目名称: 汇成某酒楼 项目编号: HG-53 项目建设地点: 安徽 · 芜湖 委托方: 承接方: 福建协盛装饰设计工程有限公司 二 0 一 一年 月 日委托方(甲方): 承接方(乙方): 福建协盛装饰设计工程有限公司 甲方委托乙方承担 汇成某酒楼 约 1000 ㎡ 室内装修设计 ,经双方协商一致,签订本合同。第一条、本合同依据下列文件签订:1、《中华人民共和国合同法》和《建设工程勘察设计合同条例》。2、国家及地方有关工程勘察设计管理法规和规章。3、建设工程批准文件。第二条、甲方向乙方提交的有关资料及文件:序号资料及文件名称份数内容要求提交时间1本设计场所原建施图、结施图、电施图、水施图、智能化图及与本设计有关的图纸、文件。各壹份蓝图或电子文件签订合同三日内。第三条 乙方向甲方交付的设计文件:序号资料及文件名称份数内容要求提交时间1平面方案壹份黑白平面图签订合同 5 日内。下载后可任意编辑2效果图各壹份A2 彩色1、 宴会厅2、 大包厢3、 中包厢4、 小包厢甲方对平面图及装修风格档次确认签字后 5 日内。3装饰施工图(不含建筑外 观 改 扩 建 、 结 构 加固、消防、暖通、智能化及综合布线图纸)。A2 捌份(蓝图)平面图、吊顶图、立面图、大样图、强弱电、给排水施工图。甲方对相应空间的效果图确认签字后 25 日内。备注:1、乙方向甲方交付的设计文件按本合同第三条规定的份数,若甲方需要的份数超出所规定标准,则多出份数的晒图费用由甲方承担(A12 元/张,A2以下 1.5 元/张)。2、甲方必须对每份设计文件签字认可并书面通知,若乙方未接到书面通知将不进行后续工作,所牵连到的设计文件将顺延交付。3、乙方不负责本工程的竣工图制作;若甲方委托乙方制作,则按设计费总额的 20%收取制作费(含出图及晒蓝图一份)。第四条 设计收费乙方按优惠后 每平方米 100 元 标准收取设计费,甲方应支付本合同项目的设计费总额为:¥ 100000 元, 大写: 人民币 壹拾万 元正(不含税)。其设计费支付方法为:1、本合同生效后三个工作日内,甲方支付设计费总额的 20 %,即 20000 元,大写:人民币 贰万 元 正作为定金(本合同履行后,定金抵作设计费)。2、乙方提交本合同第三条的全部效果图时,甲方应再支付设计费总额的 30 % ,即¥ 30000 元 ,大写:人民币 叁万 元 正。 3...

1、当您付费下载文档后,您只拥有了使用权限,并不意味着购买了版权,文档只能用于自身使用,不得用于其他商业用途(如 [转卖]进行直接盈利或[编辑后售卖]进行间接盈利)。
2、本站所有内容均由合作方或网友上传,本站不对文档的完整性、权威性及其观点立场正确性做任何保证或承诺!文档内容仅供研究参考,付费前请自行鉴别。
3、如文档内容存在违规,或者侵犯商业秘密、侵犯著作权等,请点击“违规举报”。

碎片内容

汇成某酒楼设计合同

您可能关注的文档

确认删除?
VIP
微信客服
  • 扫码咨询
会员Q群
  • 会员专属群点击这里加入QQ群
客服邮箱
回到顶部