电脑桌面
添加小米粒文库到电脑桌面
安装后可以在桌面快捷访问

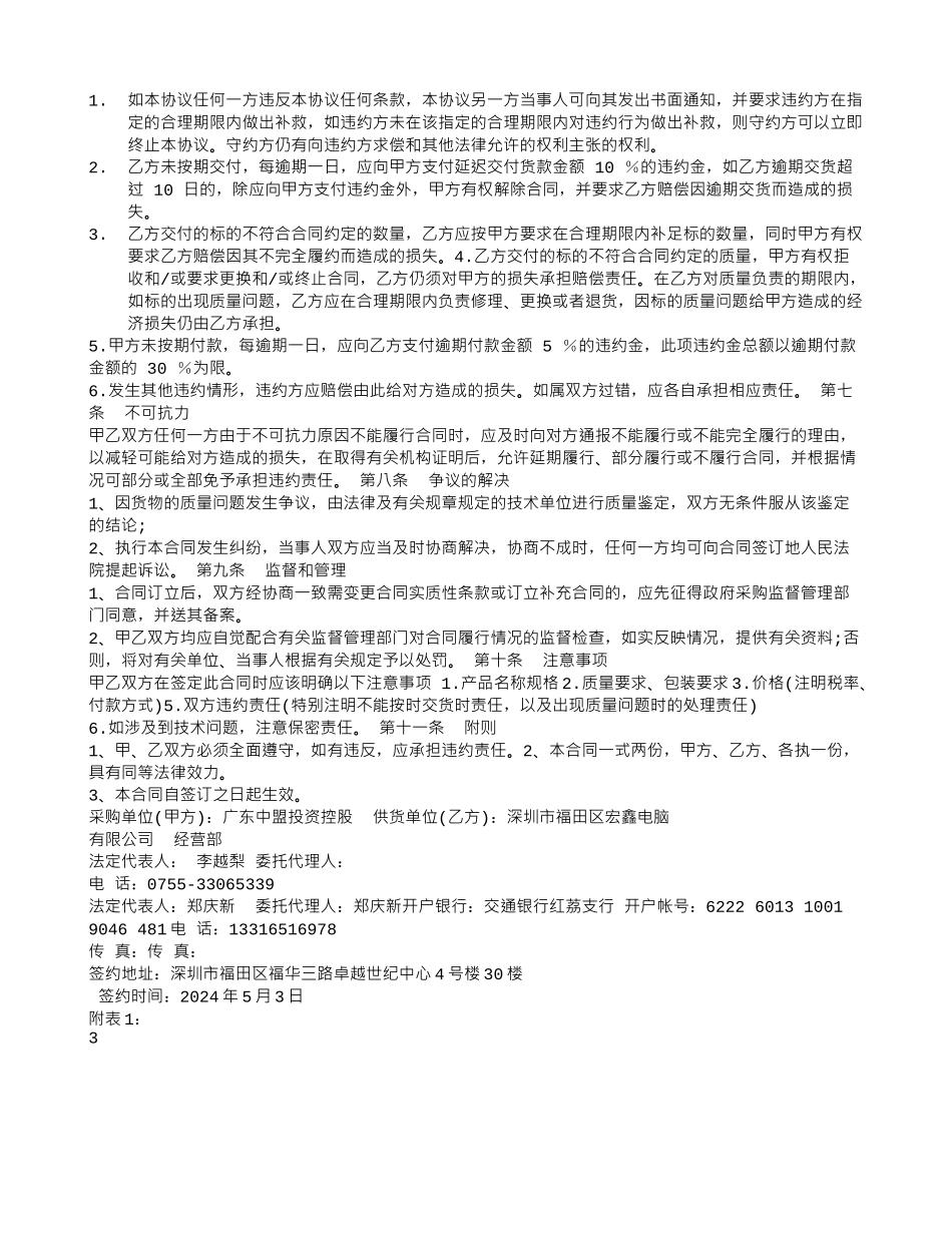
硬盘采购合同

硬盘采购合同_第1页
1/3
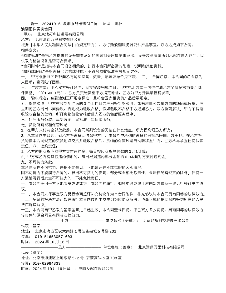
硬盘采购合同_第2页
2/3
硬盘采购合同_第3页
3/3
篇一:20241016-浪潮服务器购销合同--硬盘--地拓浪潮配件买卖合同甲方 : 北京地拓科技进展有限公司乙方 : 北京潇翔万里科技有限公司根据《中华人民共和国合同法》的规定甲方),方订购浪潮服务器配件产品事宜,双方达成如下合同:相关定义:“验收标准”是指乙方提供的设备需要满足的国家相关质量要求及出厂设备装箱清单所列示配件是否齐全,以供双方检验设备是否符合要求。“合同附件”是指与本合同设备相关的、执行本合同所必需的附表、说明和其他资料。“缺陷或瑕疵”是指设备(结构或性能)不符合验收标准有关规定之处。一、 甲方根据以下条款向乙方购买设备,数量、配置及单价见下表 : 二、 合同总额:本合同的总金额为人民币:壹万陆仟圆整。三、 付款方式:甲乙双方签订合同,到货安装完成当日,甲方电汇方式一次性付清乙方全款金额为壹万陆仟圆整。(¥16000 元),乙方负责送货至甲方指定地址,乙方为甲方开具增值税发票。四、 验收标准:达到浪潮工厂规定标准,且符合国家相关的产品质量规定。五、货物验收:甲方在收到配件后的 3 个工作日内应积极组织验收,如有质量和数量方面的缺陷或瑕疵,应立即向乙方提出书面异议,否则视为验收合格。假如验收不合格甲方通知乙方,双方协商解决。甲方不得拒收验收合格的货物,所订货物验收合格后进入乙方的售后服务程序。六、售后服务条款:享受浪潮厂家标准 1 年保修服务。七、货物所有权和保管风险1、在甲方未付清全部货款前,本合同所列设备的无论在什么地点,所有权均归乙方所有;2、从本合同生效起,到乙方将设备交付给甲方止,本合同中所列的设备的保管风险由乙方承担。在乙方将货物按本合同规定的交货地点交货并验收合格后,货物的保管风险自动转移至甲方,乙方不再承担任何保管责任。八、违约责任:1、乙方逾期交货应向甲方支付违约金,每日按应交货总价款的 0.4‰计算;2、甲方或乙方有其它违约情形的,每日根据违约部分金额的 0.4‰向对方支付违约金。九、不可抗力条款:本合同所称不可抗力,是指不能预见、不能避开并不能克服的客观情况。因不可抗力不能履行合同的,根据不可抗力的影响,部分或全部免除责任,但法律另有规定的除外。任何一方迟延履行后发生不可抗力的,不能免除责任。十、本合同任何一方不能随意更改或终止本合同的履行,如须更改或终止应由双方协商一致另行签订书面协议。十一、本合同未尽事宜双方另行协商签订补充协议作为本合同附件,补充协议...

1、当您付费下载文档后,您只拥有了使用权限,并不意味着购买了版权,文档只能用于自身使用,不得用于其他商业用途(如 [转卖]进行直接盈利或[编辑后售卖]进行间接盈利)。
2、本站所有内容均由合作方或网友上传,本站不对文档的完整性、权威性及其观点立场正确性做任何保证或承诺!文档内容仅供研究参考,付费前请自行鉴别。
3、如文档内容存在违规,或者侵犯商业秘密、侵犯著作权等,请点击“违规举报”。

碎片内容

硬盘采购合同

确认删除?
VIP
微信客服
  • 扫码咨询
会员Q群
  • 会员专属群点击这里加入QQ群
客服邮箱
回到顶部