电脑桌面
添加小米粒文库到电脑桌面
安装后可以在桌面快捷访问

黄金酒经销合同

黄金酒经销合同_第1页
1/6
黄金酒经销合同_第2页
2/6
黄金酒经销合同_第3页
3/6
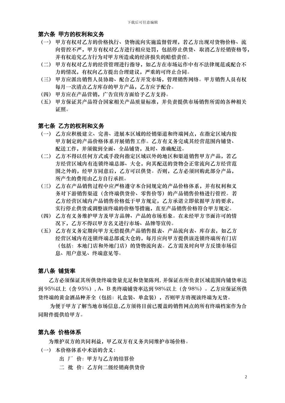
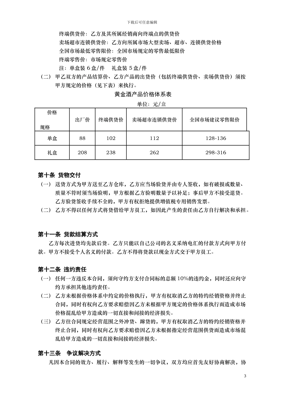
下载后可任意编辑经销合同 编 号: 合同编号: 第一条 合同双方甲方: 上海健久生物科技有限公司 地址:上海市松江区中山街道施惠路 1 号厂房 开户行:深圳进展银行上海卢湾支行 帐号:11005422267301 税号:310227769445295 电话:021-57780000 邮政编码: E-mail:乙方: 地址: 开户行: 帐号: 税号: 电话: 邮政编码: E-mail:第二条 经销商的指定与资格甲方以本合同以下双方约定的条件同意指定乙方为黄金酒产品在 _____________ 地区行政区域范围内的特约经销商,负责在 的部分终端黄金酒产品的供货; 乙方为独立享有权利并独立承担义务的企业法人,保证自己具有合法的经营资格,并同意接受甲方的指定。第三条“铺货率”与“终端”的含义(一) 本合同中“铺货率”的含义是:在所在区域的适合本产品销售的目标零售终端总数中,有多少家零售终端在销售本产品,这些已经铺入本产品的零售终端占目标零售终端总数的比例即是铺货率。举例而言,某区域适合销售本产品的零售终端有 100家,已经实现铺货的是 60 家,则铺货率为 60% (二) 本合同中“终端”的含义是:指本产品与消费者直接见面的地方,是连接产品和消费者的纽带;是销售本产品的终结场所,是本产品流通过程中最后的环节。第四条 合同期限本合同有效期为:从 200 年 月 日起至 200 年 2 月 28 日止。第五条 销售指标数乙方须在本合同期内完成销售 件黄金酒产品。1下载后可任意编辑第六条 甲方的权利和义务(一) 甲方有权对乙方的价格执行、货物流向实施监督管理,若乙方出现对货物价格、流向管控不严,甲方有权对乙方进行相应处罚,包括停止供货、取消乙方经销资格等,并有权追究乙方行为对甲方所造成的经济损失的赔偿责任。(二) 甲方有权对乙方的经营管理进行指导,如乙方在市场运作中有不法律规范或配合不力的情况,有权向乙方提出合理建议,严重的可终止合同。(三) 甲方应派出销售人员协助、配合乙方开发市场,管理销售网络。甲方销售人员有权每月一次清点乙方库存的甲方产品,乙方应予配合。(四) 甲方应在产品营销,广告宣传方面给予乙方支持。(五) 甲方保证其产品符合国家相关产品质量标准,并负责提供市场销售所需的各种相关证照。第七条 乙方的权利和义务(一) 乙方应积极建立、完善、进展本区域的经销渠道和终端网点,在指定区域内按甲方制定的产品价格体系开展销售工作。乙方有义务完成其经营范围内铺货、配...

1、当您付费下载文档后,您只拥有了使用权限,并不意味着购买了版权,文档只能用于自身使用,不得用于其他商业用途(如 [转卖]进行直接盈利或[编辑后售卖]进行间接盈利)。
2、本站所有内容均由合作方或网友上传,本站不对文档的完整性、权威性及其观点立场正确性做任何保证或承诺!文档内容仅供研究参考,付费前请自行鉴别。
3、如文档内容存在违规,或者侵犯商业秘密、侵犯著作权等,请点击“违规举报”。

碎片内容

黄金酒经销合同

确认删除?
VIP
微信客服
  • 扫码咨询
会员Q群
  • 会员专属群点击这里加入QQ群
客服邮箱
回到顶部