电脑桌面
添加小米粒文库到电脑桌面
安装后可以在桌面快捷访问

刑法总论期末测试题(整理打印版)VIP免费

刑法总论期末测试题(整理打印版)_第1页
1/22
刑法总论期末测试题(整理打印版)_第2页
2/22
刑法总论期末测试题(整理打印版)_第3页
3/22
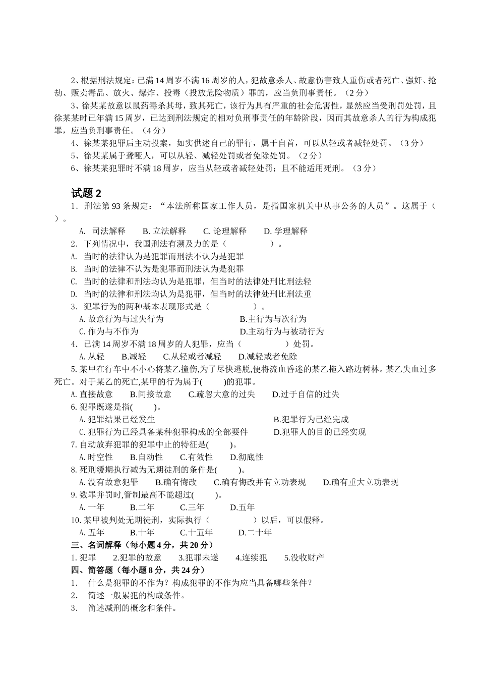
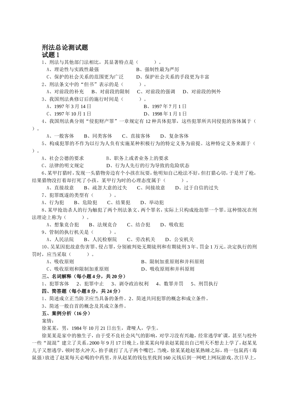
刑法总论测试题试题11、刑法与其他部门法相比,其显著特点是()。A、理论性与实践性最强B、强制性最为严厉C、保护的社会关系的范围更为广泛D、保护社会关系的手段更为丰富2、刑法条文中的“但书”表示的是()。A、对前段的补充B、对前段的限制C、对前段的强调D、对前段的例外3、我国刑法典修订后的施行时间是()。A、1997年3月14日B、1997年7月1日C、1997年10月1日D、1998年1月1日4、我国刑法典分则“侵犯财产罪”一章规定有12种具体犯罪,这些犯罪所共同侵犯的客体属于()。A、一般客体B、同类客体C、直接客体D、复杂客体5、构成犯罪的不作为以行为人负有实施某种积极行为的特定义务为前提。这种特定义务来源于()。A、社会公德的要求B、职务上或者业务上的要求C、法律的明文规定D、行为人先行的行为导致的危险状态6、某甲打猎时,发现一头猎物旁边有个小孩在玩耍,他明知自己枪法不好,但打猎心切,于是开了枪,结果猎物没打着却打死了小孩。某甲行为时的心理态度属于()。A、直接故意B、疏忽大意的过失C、间接故意D、过于自信的过失7、犯罪既遂的类型有()。A、行为犯B、危险犯C、结果犯D、举动犯8、某甲抢劫杀人的行为触犯了两个刑法条文、两个罪名,实际上只构成抢劫罪一个罪。这种情况在刑法理论上称为()。A、想象竞合犯B、法规竞合C、结合犯D、吸收犯9、管制的执行机关是()。A、人民法院B、人民检察院C、劳改机关D、公安机关10、吴某因犯故意伤害罪、侵占罪,分别被判处无期徒刑和有期徒刑3年、罚金1万元。决定执行的刑罚时,应当采取()。A、吸收原则B、限制加重原则和并科原则C、吸收原则和限制加重原则D、吸收原则和并科原则三、名词解释(每小题4分,共20分)1、犯罪客体2、犯罪中止3、剥夺政治权利4、数罪并罚5、刑罚执行四、简答题(每小题8分,共24分)1、简述成立正当防卫应当具备的条件。2、简述共同犯罪的概念和成立条件。3、简述一般自首的概念及其成立条件。五、案例分析(16分)案情:徐某某,男,1984年10月21日出生,聋哑人,学生。徐某某是家中的独生子,由于受不良社会风气的影响,对学习没有兴趣,经常逃学旷课,甚至与校外一些“混混”建立了关系。2000年9月17日晚上,徐某某向母亲赵某提出自己明天不想去上学了,赵某见儿子又想逃学,顿时怒火冲天,抬手就打了儿子两个嘴巴。当晚,徐某某趁赵某熟睡之际,将一包鼠药(毒鼠强)放进了赵某每天必喝的中药里,并从赵某的钱包里找到160元钱后到一网吧上网玩游戏。次日早上,赵某喝下掺有鼠药的中药后中毒死亡。徐某某回家得知其母死亡,便向其父承认是自己所为,并在其父带领下到派出所投案,交代了事情的全部经过。试分析并说明理由:对于徐某某的行为应当如何认定和处罚?参考答案(1):二、选择题(多选、少选、错选均不得分。每小题2分,共20分)1、BC2、ABD3、C4、B5、BCD6、C7、ABCD8、A9、D10、D三、名词解释(每小题4分,共20分)1.犯罪客体:是指我国刑法所保护而为犯罪行为所危害的社会关系。2.犯罪中止:是指在犯罪过程中,行为人自动放弃犯罪或者自动有效地防止犯罪结果发生,而未完成犯罪的一种犯罪停止形态。3.剥夺政治权利:是剥夺犯罪分子参加国家管理与政治活动权利的刑罚方法,属于资格刑。4.数罪并罚:是指人民法院对一行为人在法定时间界限内所犯数罪分别定罪量刑后,按照法定的并罚原则及刑期计算方法决定其应执行的刑罚的制度。5、刑罚执行:简称行刑,是指法定的司法机关将生效的刑事裁判所确定的刑罚付诸实施的刑事司法活动。四、简答题(每小题8分,共24分)1、简述成立正当防卫应当具备的条件。正当防卫的成立,必须具备以下几方面的条件:第一,正当防卫的起因条件,即不法侵害的产生与存在。(1分)第二,正当防卫的时间条件,即不法侵害正处于已经开始并且尚未结束的进行状态。(2分)第三,正当防卫的对象条件,即只能对不法侵害者本人实行,而不能对没有实施侵害行为的第三者实行。(2分)第四,正当防卫的主观条件,即必须出于保护合法权益免受不法侵害的防卫意图。(1分)第五,正当防卫的限度条件,即防卫行为不能明显超过必要限度造成重大损害。(2分...

1、当您付费下载文档后,您只拥有了使用权限,并不意味着购买了版权,文档只能用于自身使用,不得用于其他商业用途(如 [转卖]进行直接盈利或[编辑后售卖]进行间接盈利)。
2、本站所有内容均由合作方或网友上传,本站不对文档的完整性、权威性及其观点立场正确性做任何保证或承诺!文档内容仅供研究参考,付费前请自行鉴别。
3、如文档内容存在违规,或者侵犯商业秘密、侵犯著作权等,请点击“违规举报”。

碎片内容

刑法总论期末测试题(整理打印版)

您可能关注的文档

确认删除?
VIP
微信客服
  • 扫码咨询
会员Q群
  • 会员专属群点击这里加入QQ群
客服邮箱
回到顶部