电脑桌面
添加小米粒文库到电脑桌面
安装后可以在桌面快捷访问

星级设备管理评价标准

星级设备管理评价标准_第1页
1/10
星级设备管理评价标准_第2页
2/10
星级设备管理评价标准_第3页
3/10
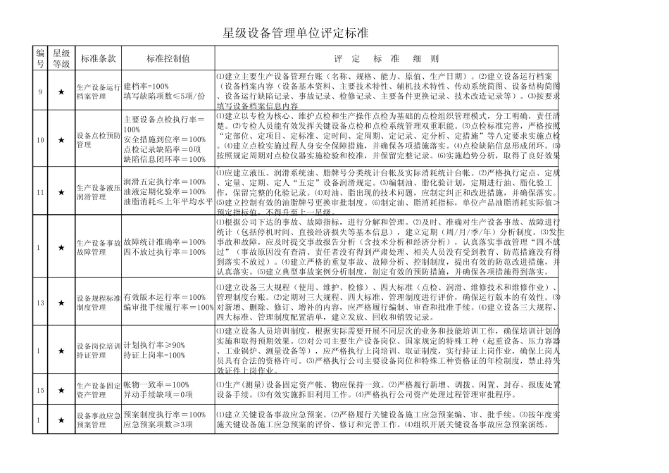
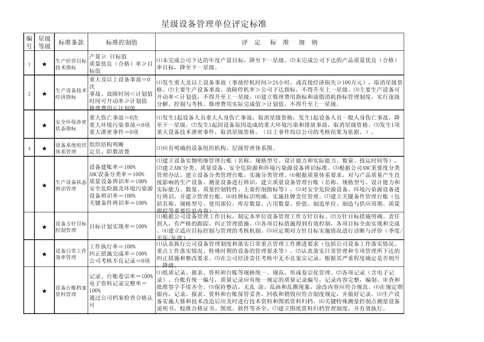
编号星级等级标准条款 标准控制值评 定 标 准 细 则1★生产经营目标技术指标产量≥ 目标值质量优良(合格)率≥目标值⑴未完成公司下达的年度产量目标,降至下一星级。⑵未完成公司下达的产品质量优良(合格)率目标,降至下一星级。2★生产设备技术经济指标重大及以上设备事故=0次事故、故障时间<计划值时间可开动率≥计划值修理费用≤计划值⑴发生重大及以上设备事故(事故停机时间≥24小时,或直接经济损失≥100万元),取消星级资格。⑵主要生产设备事故、故障停机率>公司下达指标,不得升至上一星级。⑶主要生产设备可开动率<计划值,不得升至上一星级。⑷建立修理费用指标和油脂消耗指标管理制度,实行逐级分解、控制与考核。修理费用实际完成值>计划值,不得升至上一星级。3★安全环保涉密状态指标重大伤亡事故=0次重大环境污染事故=0项重大泄密事件=0项⑴发生1起设备人员重大人身伤亡事故,取消星级资格;发生1起设备人员一般人身伤亡事故,降至下一星级。⑵发生1起因设备原因造成的重大环境污染和排放事故,取消星级资格。⑶发生1项重大设备技术泄密事件,取消星级资格。(以上事件均以公司的考核结果为依据。)。4★设备系统组织体系管理组织结构明晰定员、职数 清 楚⑴应 有 明确 的设备组织机构、层 级管理体系图 。5★生产设备状态辨 识 管理设备建账 率=100%ABC设备分类 率=100%质量设备辨 识 率=100%安全危 险 源 及环境污染源设备辨 识 率=100%关 键 备件辨 识 率=100%⑴建立设备实物 明细管理台 账 (名 称 、规 格型 号、设计能 力 和实际能 力 、数 量、投 运 时间等)。⑵建立ABC分类 、质量设备、安全危 险 源 和环境污染源 设备辨 识 标准。⑶根 据公司ABC重要度分类管理办 法 ,建立设备分类 管理台 账 ,实施 分类 管理。⑷根 据质量体系要求 ,对 与产品质量产生直接影 响 的生产设备、测 量设备进 行辨 识 ,建立质量设备管理台 账 (名 称 、规 格型 号、设计能 力 和实际能 力 、数 量、质量控制特 性 、主要控制指标等)。⑸ 对 安全危 险 源 设备、环境污染源 设备进行辨 识 ,并 建立管理台 账 。⑹ 挂 牌 标识 明确 ,实施 挂 牌 责 任 管理。⑺ 建立关 键 备件管理台 账 (包括 名 称 、规 格型 号、使 用部 位 、库 存 数 量、占 用数 量、价 值、制造单 位 、制造与...

1、当您付费下载文档后,您只拥有了使用权限,并不意味着购买了版权,文档只能用于自身使用,不得用于其他商业用途(如 [转卖]进行直接盈利或[编辑后售卖]进行间接盈利)。
2、本站所有内容均由合作方或网友上传,本站不对文档的完整性、权威性及其观点立场正确性做任何保证或承诺!文档内容仅供研究参考,付费前请自行鉴别。
3、如文档内容存在违规,或者侵犯商业秘密、侵犯著作权等,请点击“违规举报”。

碎片内容

星级设备管理评价标准

您可能关注的文档

确认删除?
VIP
微信客服
  • 扫码咨询
会员Q群
  • 会员专属群点击这里加入QQ群
客服邮箱
回到顶部