电脑桌面
添加小米粒文库到电脑桌面
安装后可以在桌面快捷访问

后备干部通用素质能力模型

后备干部通用素质能力模型_第1页
1/8
后备干部通用素质能力模型_第2页
2/8
后备干部通用素质能力模型_第3页
3/8
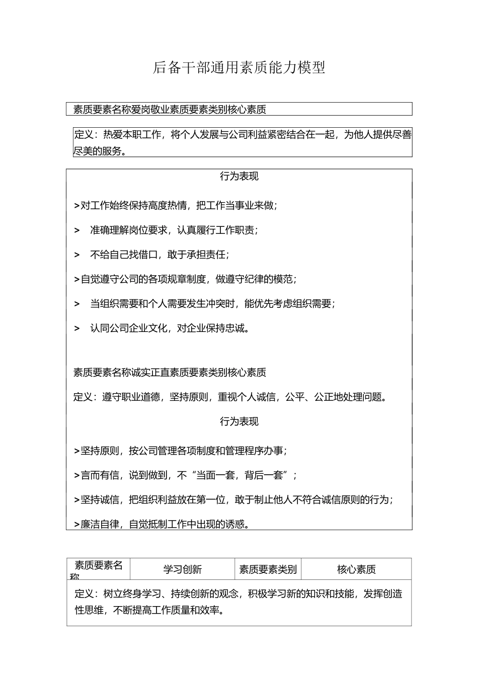
后备干部通用素质能力模型素质要素名称爱岗敬业素质要素类别核心素质定义:热爱本职工作,将个人发展与公司利益紧密结合在一起,为他人提供尽善尽美的服务。行为表现>对工作始终保持高度热情,把工作当事业来做;>准确理解岗位要求,认真履行工作职责;>不给自己找借口,敢于承担责任;>自觉遵守公司的各项规章制度,做遵守纪律的模范;>当组织需要和个人需要发生冲突时,能优先考虑组织需要;>认同公司企业文化,对企业保持忠诚。素质要素名称诚实正直素质要素类别核心素质定义:遵守职业道德,坚持原则,重视个人诚信,公平、公正地处理问题。行为表现>坚持原则,按公司管理各项制度和管理程序办事;>言而有信,说到做到,不“当面一套,背后一套”;>坚持诚信,把组织利益放在第一位,敢于制止他人不符合诚信原则的行为;>廉洁自律,自觉抵制工作中出现的诱惑。素质要素名称学习创新素质要素类别核心素质定义:树立终身学习、持续创新的观念,积极学习新的知识和技能,发挥创造性思维,不断提高工作质量和效率。行为表现>具有强烈的学习愿望,并快速付诸于行动;>持续学习,钻研新的业务知识,追求一专多能;>把学习成果运用于工作中,改进工作方法或流程,提高工作质量;>敢于开拓创新,充分发挥想象力和创造力,出色地完成工作任务;>支持他人的创新行为,积极营造学习型组织的良好氛围。素质要素名称团队合作素质要素类别核心素质定义:与团队成员相互配合、相互支持,共同实现组织目标。行为表现>服从团队领导,以实际行动支持团队工作,成为可靠的团队成员;>在团队内,主动沟通与合作,推进团队目标的实现;>化解团队中的冲突,维护和加强团队的名誉;>对团队成员的能力和贡献表示肯定及认同;>资源共享,创建相互依赖的团队合作精神。素质要素名称成就愿望素质要素类别综合管理能力定义:渴望成功,追求卓越,不断给自己设定更高、更新的目标。级别行为表现付出努力,完成日常工作。■付出努力,想把工作做好;■完成日常工作,工作质量符合要求。改进绩效,力争上游。■不满足于已取得的成绩,有上进心,力求更好;■不断改进工作质量,提高工作效率。工作热情,设定有挑战性的工作目标。■工作主动热情,不需要督促,有事业心;■为自己设定具有挑战性的工作目标(难度虽高,但付出努力后有可能达到)坚持不懈,具有创业精神。■为达到目标,不断付出努力,表现出锲而不舍的精神;■在采取必要措施(例如进行项目可行性研究等)使风险最...

1、当您付费下载文档后,您只拥有了使用权限,并不意味着购买了版权,文档只能用于自身使用,不得用于其他商业用途(如 [转卖]进行直接盈利或[编辑后售卖]进行间接盈利)。
2、本站所有内容均由合作方或网友上传,本站不对文档的完整性、权威性及其观点立场正确性做任何保证或承诺!文档内容仅供研究参考,付费前请自行鉴别。
3、如文档内容存在违规,或者侵犯商业秘密、侵犯著作权等,请点击“违规举报”。

碎片内容

后备干部通用素质能力模型

您可能关注的文档

确认删除?
VIP
微信客服
  • 扫码咨询
会员Q群
  • 会员专属群点击这里加入QQ群
客服邮箱
回到顶部