电脑桌面
添加小米粒文库到电脑桌面
安装后可以在桌面快捷访问

试验三需求分析说明书规范资料

试验三需求分析说明书规范资料_第1页
1/12
试验三需求分析说明书规范资料_第2页
2/12
试验三需求分析说明书规范资料_第3页
3/12
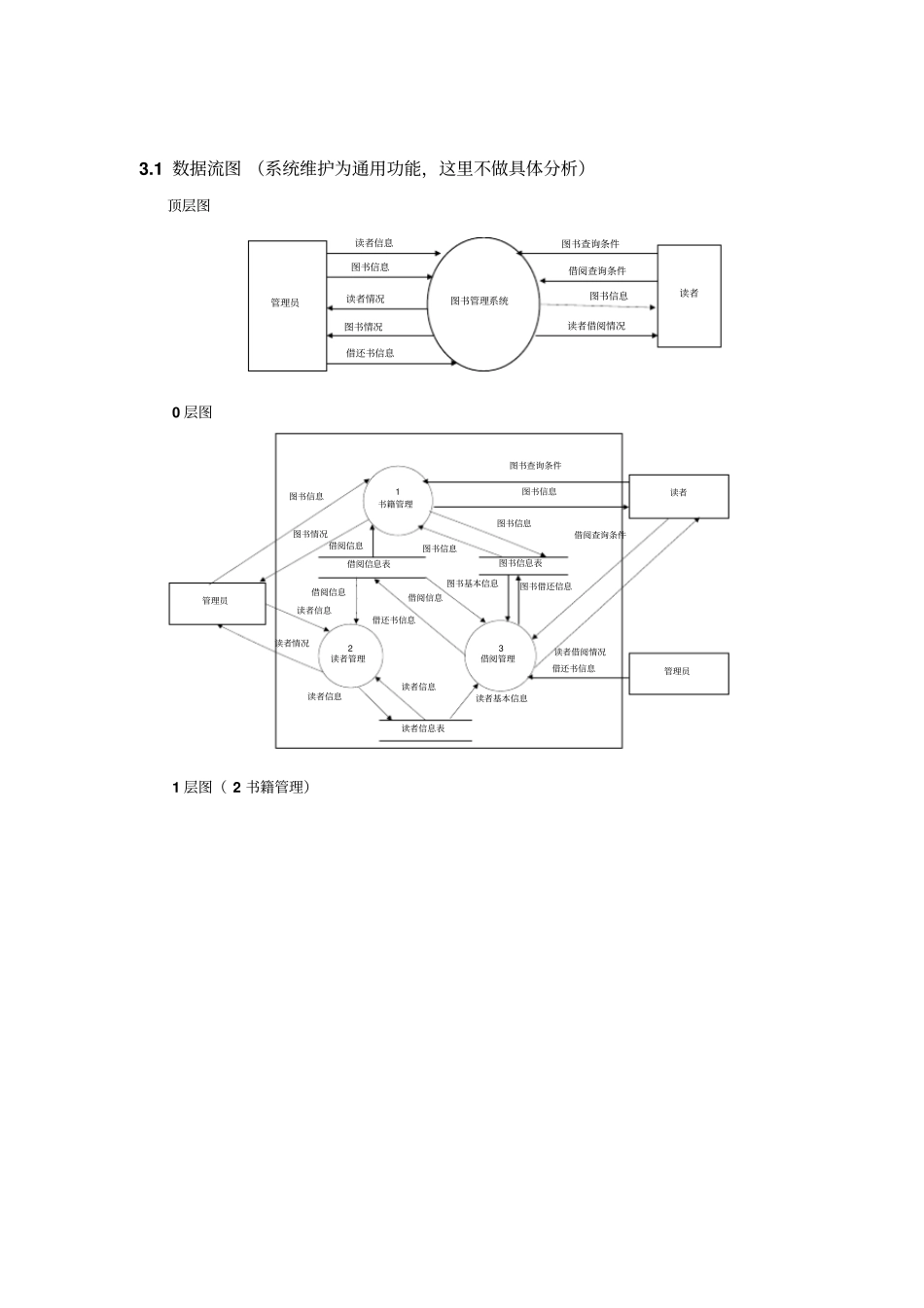
1 附录 C:图书管理系统需求规格说明书图书管理系统需求规格说明书1.引言1.1 编写目的编写本报告的目的是明确本系统的详细需求,供使用单位确认系统的功能和性能,并作为软件设计人员的设计依据和使用单位的验收标准。1.2 项目背景开发软件名称:图书管理系统。项目开发者: ××学院计算机科学系“图书管理系统”开发小组:××× (×号,组长 ),××× (×号 ),⋯⋯用户单位:××学院1.3 参考资料 : i.钱乐秋等,《软件工程》,青还大学出版社;ii.张害藩, 《软件工程导论》 (第四版),清华大学出版社;iii.王珊等,《数据库原理及设计》 ,清华大学出版社;iv.赵池龙等,《软件工程实践教程》 ,电子工业出版社。2. 任务概述2.1 目标本系统通过强大的计算机技术给图书管理人员和读者借、还书带来便利。 本系统除了图书馆内管理的一般功能还外,还包括网上在线查询图书信息、查询本人的借阅情况和续借等功能。目标还包括:减少人力与管理费用;提高信息准确度;改进管理和服务;建立高效的信息传输和服务平台,提高信息处理速度和利用率;系统设计优良,界面设计精美、友好、快捷,人性化设计,后台管理功能强大、效率高;更简便、信息化程度更高的图书管理流程;2.2 用户的特点本软件的最终用户是面向管理员(图书管理员和其它管理人员)、读者(老师和同学等),他们都具有一定的计算机应用基础,可以比较熟练操作计算机。管理员和读者都是经常性用户。系统维护人员为计算机专业人员,熟悉数据库、操作系统、网络维护工作。维护人员为间隔性用户。3. 需求规定在图书管理系统中,管理员要为每个读者建立借阅账户,并給读者发放不同类别的借阅卡(借阅卡可提供卡号、读者姓名),账户内存储读者的个人信息和借阅记录信息。持有借阅卡的读者可以通过管理员(作为读者的代理人与系统交互)借阅、归还图书,不同类别的读者可借阅图书的范围、数量和期限不同, 可通过互联网或图书馆内查询终端查询图书信息和个人借阅情况,以及续借图书(系统审核符合续借条件)。借阅图书时, 先输入读者的借阅卡号,系统验证借阅卡的有效性和读者是否可继续借阅图书,无效则提示其原因,有效则显示读者的基本信息(包括照片),供管理员人工核对。然后输入要借阅的书号,系统查阅图书信息数据库,显示图书的基本信息,供管理员人工核对。最后提交借阅请求,若被系统接受则存储借阅纪录,并修改可借阅图书的数量。归还图书时,输入读...

1、当您付费下载文档后,您只拥有了使用权限,并不意味着购买了版权,文档只能用于自身使用,不得用于其他商业用途(如 [转卖]进行直接盈利或[编辑后售卖]进行间接盈利)。
2、本站所有内容均由合作方或网友上传,本站不对文档的完整性、权威性及其观点立场正确性做任何保证或承诺!文档内容仅供研究参考,付费前请自行鉴别。
3、如文档内容存在违规,或者侵犯商业秘密、侵犯著作权等,请点击“违规举报”。

碎片内容

试验三需求分析说明书规范资料

您可能关注的文档

确认删除?
VIP
微信客服
  • 扫码咨询
会员Q群
  • 会员专属群点击这里加入QQ群
客服邮箱
回到顶部