电脑桌面
添加小米粒文库到电脑桌面
安装后可以在桌面快捷访问

井口装置和采油树型式试验项目、方法及要求

井口装置和采油树型式试验项目、方法及要求_第1页
1/14
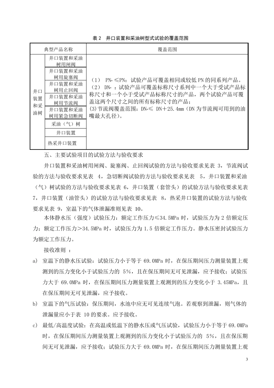
井口装置和采油树型式试验项目、方法及要求_第2页
2/14
井口装置和采油树型式试验项目、方法及要求_第3页
3/14
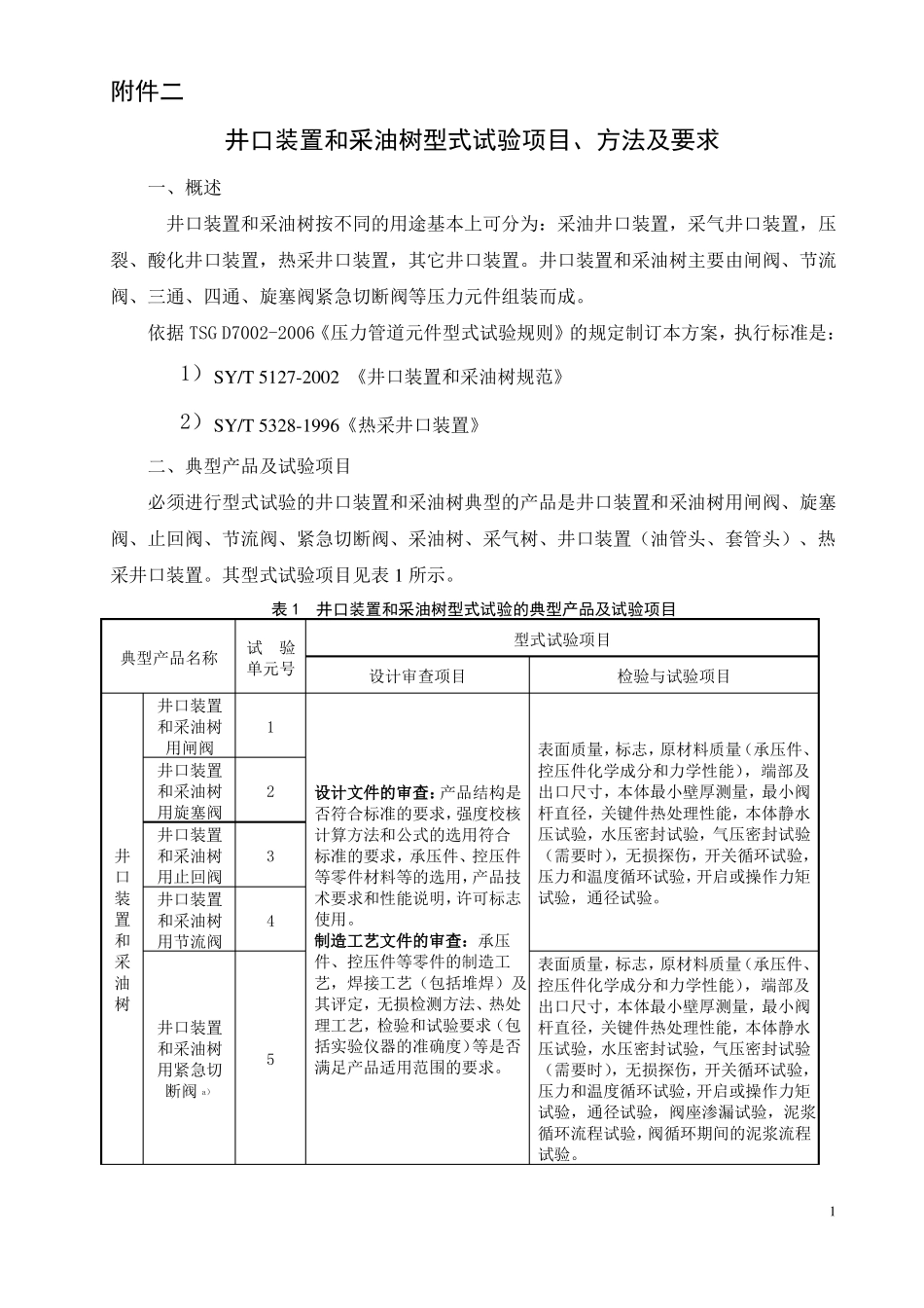
附件二井口装置和采油树型式试验项目、方法及要求一、概述井口装置和采油树按不同的用途基本上可分为:采油井口装置,采气井口装置,压裂、酸化井口装置,热采井口装置,其它井口装置。井口装置和采油树主要由闸阀、节流阀、三通、四通、旋塞阀紧急切断阀等压力元件组装而成。依据 TSG D7002-2006《压力管道元件型式试验规则》的规定制订本方案,执行标准是:1)SY/T 5127-2002 《井口装置和采油树规范》2)SY/T 5328-1996《热采井口装置》二、典型产品及试验项目必须进行型式试验的井口装置和采油树典型的产品是井口装置和采油树用闸阀、旋塞阀、止回阀、节流阀、紧急切断阀、采油树、采气树、井口装置(油管头、套管头)、热采井口装置。其型式试验项目见表 1 所示。表 1井口装置和采油树型式试验的典型产品及试验项目典型产品名称井口装置和采油树用闸阀井口装置和采油树用旋塞阀井口装置和采油树用止回阀井口装置和采油树用节流阀试验单元号型式试验项目设计审查项目检验与试验项目1表面质量,标志,原材料质量(承压件、控压件化学成分和力学性能),端部及出口尺寸,本体最小壁厚测量,最小阀杆直径,关键件热处理性能,本体静水压试验,水压密封试验,气压密封试验(需要时),无损探伤,开关循环试验,压力和温度循环试验,开启或操作力矩试验,通径试验。2井口装置和采油树34井口装置和采油树用紧急切a)断阀5设计文件的审查:产品结构是否符合标准的要求,强度校核计算方法和公式的选用符合标准的要求,承压件、控压件等零件材料等的选用,产品技术要求和性能说明,许可标志使用。制造工艺文件的审查:承压件、控压件等零件的制造工艺,焊接工艺(包括堆焊)及其评定,无损检测方法、热处理工艺,检验和试验要求(包括实验仪器的准确度)等是否满足产品适用范围的要求。表面质量,标志,原材料质量(承压件、控压件化学成分和力学性能),端部及出口尺寸,本体最小壁厚测量,最小阀杆直径,关键件热处理性能,本体静水压试验,水压密封试验,气压密封试验(需要时),无损探伤,开关循环试验,压力和温度循环试验,开启或操作力矩试验,通径试验,阀座渗漏试验,泥浆循环流程试验,阀循环期间的泥浆流程试验。1采油树采气树6井口装置(油管头、套管头)7热 采 井 口装置a)8设计文件的审查:产品结构是否符合标准的要求,强度校核计算、额定载荷计算和公式的选用符合标准的要求,承压件、控压件、悬挂器等零件材料等的选用,...

1、当您付费下载文档后,您只拥有了使用权限,并不意味着购买了版权,文档只能用于自身使用,不得用于其他商业用途(如 [转卖]进行直接盈利或[编辑后售卖]进行间接盈利)。
2、本站所有内容均由合作方或网友上传,本站不对文档的完整性、权威性及其观点立场正确性做任何保证或承诺!文档内容仅供研究参考,付费前请自行鉴别。
3、如文档内容存在违规,或者侵犯商业秘密、侵犯著作权等,请点击“违规举报”。

碎片内容

井口装置和采油树型式试验项目、方法及要求

您可能关注的文档

确认删除?
VIP
微信客服
  • 扫码咨询
会员Q群
  • 会员专属群点击这里加入QQ群
客服邮箱
回到顶部