电脑桌面
添加小米粒文库到电脑桌面
安装后可以在桌面快捷访问

理光复印机SC故障代码全部

理光复印机SC故障代码全部_第1页
1/10
理光复印机SC故障代码全部_第2页
2/10
理光复印机SC故障代码全部_第3页
3/10
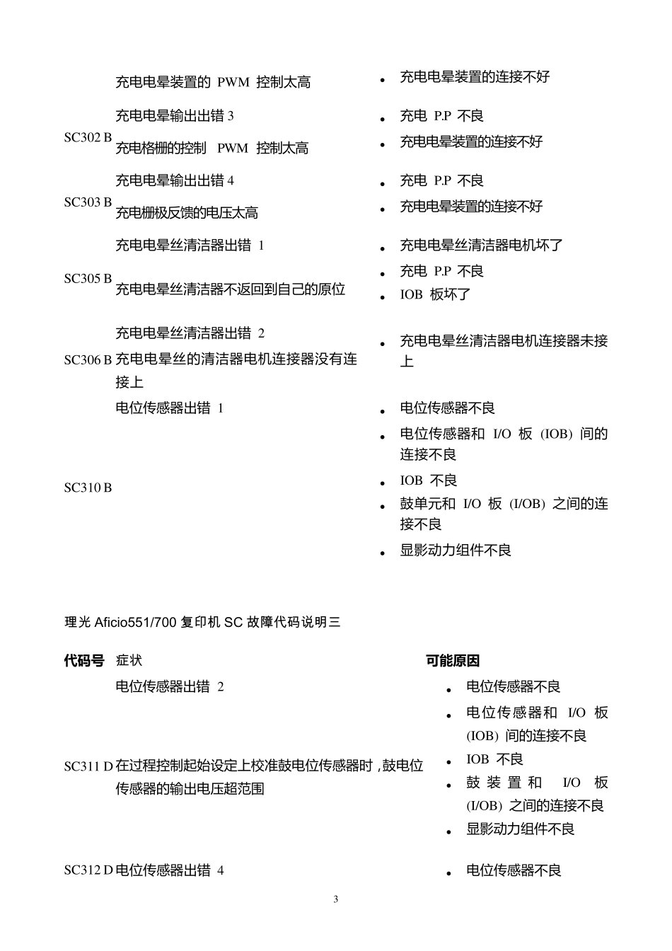
1 理 光 Aficio551/700 复 印 机 SC 故 障 代 码 说 明 一 代码号 症状 可能原因 SC101 B 曝 光 灯 出 错 • 曝 光 灯 不 良 • 灯 的 调 节 器 坏 了 • 曝 光 灯 连 接 器 不 良 • 标 准 白 板 脏 了 • 扫 描 器 反 光 镜 脏 了 或 者 扫 描 器反 光 镜 移 位 • SBU 板 不 良 • SBU 连 接 器 不 良 • 透 镜 块 移 位 在 扫 描 白 板 时 , 没 有 适 当 地 探 测 以 标 准 白 电 平 SC120 B 扫 描 器 原 位 出 错 1 • 扫 描 器 原 位 传 感 器 不 良 • 扫 描 器 电 机 坏 了 • 扫 描 器 电 机 驱 动 板 不 良 • 扫 描 器 原 位 传 感 器 连 接 器 不 良 • 扫 描 架 驱 动 电 机 连 接 器 不 良 机 器 初 始 化 或 复 印 期 间 , 扫 描 器 原 位 传 感 器 没有 探 测 到 开 启 的 状 态 。 SC121 B 扫 描 器 原 位 出 错 2 • 扫 描 器 原 位 传 感 器 不 良 • 扫 描 器 电 机 坏 了 • 扫 描 器 电 机 驱 动 板 不 良 • 扫 描 器 原 位 传 感 器 连 接 器 不 良 • 扫 描 架 驱 动 电 机 连 接 器 不 良 机 器 初 始 化 或 复 印 期 间 ,扫 描 器 原 位 传 感 器 没有 探 测 到 关闭的 状 态 SC124 B 扫 描 仪电 机 编码器 信号出 错 • 扫 描 仪电 机 连 接 器 不 良 • 扫 描 仪电 机 不 良 • MCU 不 良 • 扫 描 仪钢丝, 计时 皮带, 滑轮移位 • PSU 不 良 扫 描 仪电 机 没 有 发出 编码器 信号 SC125 B 扫 描 仪电 机 速度出 错 1 • 扫 描 仪电 机 不 良 2 扫 描 仪 在 它 的 原 位 传 感 器 开 启 前 在 返 回 时 停止 。 当扫 描 仪 HP 传 感 器 开 启 时 ,它 的 速度比规定的 要慢。 • MCU 不良 • 扫 描 仪 驱动上负荷太重 SC126 B 扫 描 仪 电机速度出错 2 • 扫 描 仪 电机不良 • MCU 不良 • 扫 描 仪 驱动上负荷太小 扫 描 仪 返 回 时 ,它 超出运行扫 描 仪 HP 传 感器 10mm 以上 SC127 B 扫 描 仪 电机编码器 旋转方向出错 ...

1、当您付费下载文档后,您只拥有了使用权限,并不意味着购买了版权,文档只能用于自身使用,不得用于其他商业用途(如 [转卖]进行直接盈利或[编辑后售卖]进行间接盈利)。
2、本站所有内容均由合作方或网友上传,本站不对文档的完整性、权威性及其观点立场正确性做任何保证或承诺!文档内容仅供研究参考,付费前请自行鉴别。
3、如文档内容存在违规,或者侵犯商业秘密、侵犯著作权等,请点击“违规举报”。

碎片内容

理光复印机SC故障代码全部

您可能关注的文档

确认删除?
VIP
微信客服
  • 扫码咨询
会员Q群
  • 会员专属群点击这里加入QQ群
客服邮箱
回到顶部