电脑桌面
添加小米粒文库到电脑桌面
安装后可以在桌面快捷访问

完整的员工绩效考核方案

完整的员工绩效考核方案_第1页
1/7
完整的员工绩效考核方案_第2页
2/7
完整的员工绩效考核方案_第3页
3/7
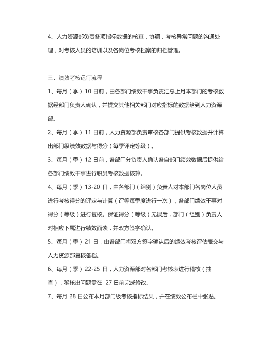
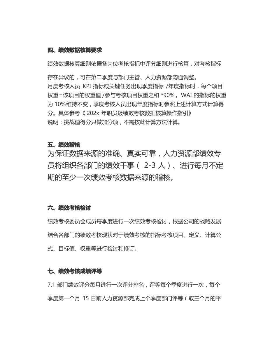
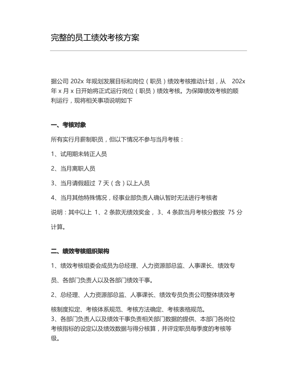
完整的员工绩效考核方案据公司 202x 年规划发展目标和岗位(职员)绩效考核推动计划,从202x年 x 月 x 日开始将正式运行岗位(职员)绩效考核。为保障绩效考核的顺利运行,现将相关事项说明如下一、考核对象所有实行月薪制职员,但以下情况不参与当月考核:1、试用期未转正人员2、当月离职人员3、当月请假超过 7 天(含)以上人员4、当月其他特殊情况,经事业部负责人确认暂时无法进行考核者说明:其中以上 1、2 条款无绩效奖金, 3、4 条款当月考核分数按 75 分计算。二、绩效考核组织架构1、绩效考核组委会成员为总经理、人力资源部总监、人事课长、绩效专员、各部门负责人以及各部门绩效干事。2、总经理、人力资源部总监、人事课长、绩效专员负责公司整体绩效考核制度拟定、考核体系规范、考核方法确定、考核表格规范。3、各部门负责人以及绩效干事负责相关部门数据的提供、本部门各岗位考核指标的设定以及绩效数据与得分核算,并评定职员每季度的考核等级。4、人力资源部负责各项指标数据的核查,协调,考核异常问题的沟通处理,对考核人员的培训以及各岗位考核档案的归档管理。三、绩效考核运行流程1、每月(季) 10 日前,由各部门绩效干事负责汇总上月本部门的考核数据经部门负责人确认,并提交其他相关部门对应指标的数据给到人力资源部。2、每月(季) 11 日前,人力资源部负责审核各部门提供考核数据并计算出部门级绩效数据与得分(每季评定等级)。3、每月(季) 12 日前,各部门分负责人确认各自部门绩效数据后提供给各部门绩效干事进行职员考核数据核算。4、每月(季) 13-20 日,由各部门(组别)负责人对本部门各岗位人员进行考核得分的评定与计算(评等每季度进行一次),各部门绩效干事对得分(等级)进行复核。保证得分(等级)无误后,部门(组别)负责人对相应下属进行绩效面谈,并双方签字确认。5、每月(季) 21 日,由各部门将双方签字确认后的绩效考核评估表交与人力资源部复核备档。6、每月(季) 22-25 日,人力资源部对各部门考核表进行稽核(抽查),稽核出问题需在 27 日前完成修改。7、每月 28 日公布本月部门级考核指标结果,并在绩效公布栏中张贴。四、绩效数据核算要求绩效数据核算细则依据各岗位考核指标中评分细则进行核算,对考核指标存在异议的,可在第二季度与部门主管、人力资源部沟通调整。月度考核人员 KPI 指标或关键任务出现季度指标 /年度指标时,每个项目权重=该项...

1、当您付费下载文档后,您只拥有了使用权限,并不意味着购买了版权,文档只能用于自身使用,不得用于其他商业用途(如 [转卖]进行直接盈利或[编辑后售卖]进行间接盈利)。
2、本站所有内容均由合作方或网友上传,本站不对文档的完整性、权威性及其观点立场正确性做任何保证或承诺!文档内容仅供研究参考,付费前请自行鉴别。
3、如文档内容存在违规,或者侵犯商业秘密、侵犯著作权等,请点击“违规举报”。

碎片内容

完整的员工绩效考核方案

您可能关注的文档

确认删除?
VIP
微信客服
  • 扫码咨询
会员Q群
  • 会员专属群点击这里加入QQ群
客服邮箱
回到顶部