电脑桌面
添加小米粒文库到电脑桌面
安装后可以在桌面快捷访问

IR光谱法测定聚合物

IR光谱法测定聚合物_第1页
1/8
IR光谱法测定聚合物_第2页
2/8
IR光谱法测定聚合物_第3页
3/8
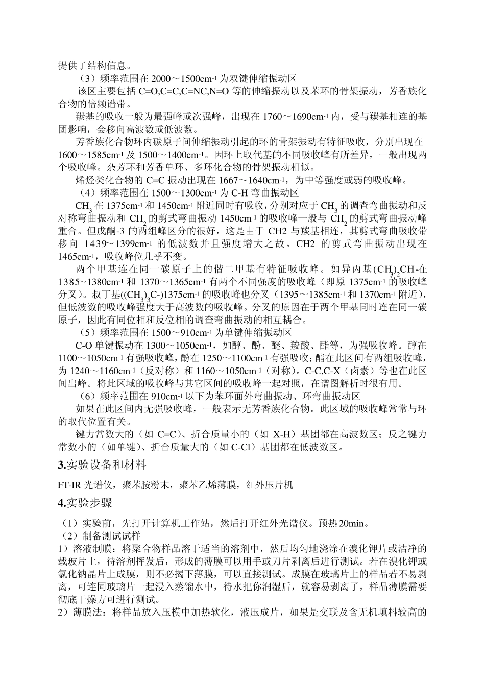
成绩 西安交通大学实验报告 第 页(共 页) 课程: 高分子物理 实 验 日 期 : 年 月 日 专业班号 组别 交报告日期 : 年 月 日 姓 名 学号 报 告 退 发 : (订正、重做) 同 组 者 教师审批签字: 实验名称: IR 光谱法测定聚合物结构 1. 实验目的 (1) 掌握 FT-IR 仪器的使用方法。 (2) 掌握红外光谱法鉴定化合物的方法和基本原理。 (3) 掌握样品制备的方法。 2. 实验原理 红外光谱与有机化合物、高分子化合物的结构之间存在密切的关系。它是研究结构与性能关系的基本手段之一。红外光谱分析具有速度快、取样微、高灵敏并能分析各种状态的样品等特点,广泛应用于高聚物领域,如对高聚物材料的定性定量分析,研究高聚物的序列分布,研究支化程度,研究高聚物的聚集形态结构,高聚物的聚合过程反应机理和老化,还可以对高聚物的力学性能进行研究。 红外光谱属于振动光谱,其光谱区域可进一步细分为近红外区(12800~4000cm -1)、中红外区(4000~200cm -1)和远红外区(200~10cm -1)。其中最常用的是 4000~400cm -1,大多数化合物的化学键振动能的跃迁发生在这一区域。 图 1 为典型的红外光谱。横坐标为波数(cm -1,最常见)或波长(μm),纵坐标为透光率或吸光度。 图 1 聚苯乙烯的红外光谱 在分子中存在着许多不同类型的振动,其振动与原子数有关。含 N 个原子的分子有3N 个自由度,除去分子的平动和转动自由度外,振动自由度应为 3N-6(线性分子是3N-5)。这些振动可分为两类:一类是原子沿键轴方向伸缩使键长发生变化的振动,称为伸缩振动,用 υ 表示。这种振动又分为对称伸缩振动(υs)和不对称伸缩振动(υas)。另一类是原子垂直键轴方向振动,此类振动会引起分子的内键角发生变化,称为弯曲(或变形)振动,用 δ 表示,这种振动又分为面内弯曲振动(包括平面及剪式两种振动),面外弯曲振动(包括非平面摇摆及弯曲摇摆两种振动)。 在原子或分子中有多种振动形式,每一种简谐振动都对应一定的振动频率,但并不是每一种振动都会和红外辐射发生相互作用而产生红外吸收光谱,只有能引起分子偶极矩变化的振动(称为红外活动振动)才能产生红外吸收光谱。即当分子振动引起分子偶极矩变化时,就能形成稳定的交变电场,其频率与分子振动频率相同,可以和相同频率的红外辐射发生相互作用,使分子吸收红外辐射的能量跃迁到高能态,从而产生红外吸收光谱。...

1、当您付费下载文档后,您只拥有了使用权限,并不意味着购买了版权,文档只能用于自身使用,不得用于其他商业用途(如 [转卖]进行直接盈利或[编辑后售卖]进行间接盈利)。
2、本站所有内容均由合作方或网友上传,本站不对文档的完整性、权威性及其观点立场正确性做任何保证或承诺!文档内容仅供研究参考,付费前请自行鉴别。
3、如文档内容存在违规,或者侵犯商业秘密、侵犯著作权等,请点击“违规举报”。

碎片内容

IR光谱法测定聚合物

确认删除?
VIP
微信客服
  • 扫码咨询
会员Q群
  • 会员专属群点击这里加入QQ群
客服邮箱
回到顶部